AVDA DE FRANCIA Número36 BJ (VALENCIA). Ver mapa
Restaurantes y puestos de comidas.
no disponible
01/12/2023
2 años
3.000,00 €
-
Valencia
-
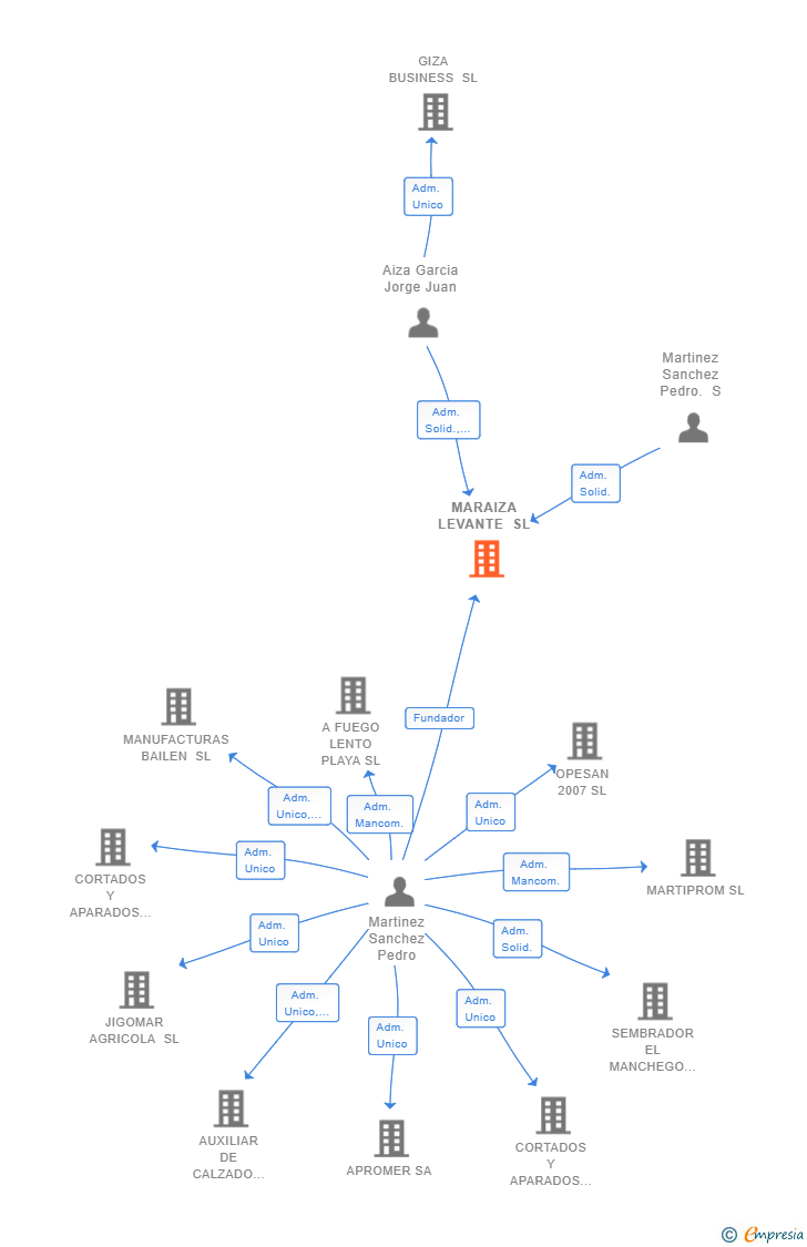
Administradores solidarios
| Entidad | Relación | Entidad/Relación | Desde | Hasta |
|---|---|---|---|---|
| Aiza Garcia Jorge Juan | Adm. Solid. | Aiza Garcia Jorge Juan Adm. Solid. | 04/12/2023 | |
| Martinez Sanchez Pedro | Adm. Solid. | Martinez Sanchez Pedro Adm. Solid. | 04/12/2023 | |
| Aiza Garcia Jorge Juan | Fundador | Aiza Garcia Jorge Juan Fundador | 04/12/2023 | |
| Martinez Sanchez Pedro | Fundador | Martinez Sanchez Pedro Fundador | 04/12/2023 |

Resumen cronológico de actos publicados en las ediciones digitales de Boletines Oficiales (BORME, BOE, BOPI) inscritos por MARAIZA LEVANTE SL o en los que participa indirectamente.
Se constituye la empresa con fecha 4 de diciembre de 2023 mediante escritura pública. La empresa se crea con un capital social inicial de 3.000,00 Euros e inicia su actividad el 1 de diciembre de 2023. El domicilio social en el momento de su constitución se establece en AVDA DE FRANCIA Número36 BJ (VALENCIA). La empresa indica que su actividad es Restaurantes y puestos de comidas.
Publicación en el BORME de los siguientes nombramientos:
| Administradores Solidarios | |
| Fundadores |
| Informe de Crédito | Predicción y Calificación | Perfil Comercial de Empresa | |
| Categoría crediticia y probabilidad de incumplimiento de pago | ![]() | ![]() | ![]() |
| Crédito recomendado | ![]() | ![]() | ![]() |
| Importe de ventas y número de empleados | ![]() | ![]() | ![]() |
| Información mercantil y comercial | ![]() | ![]() | ![]() Básica |
| Administradores y dirigentes | ![]() | ![]() | ![]() Solo dirigentes |
| Incidencias judiciales y procedimientos concursales | ![]() | ![]() | ![]() |
| Impagos en el fichero RAI | ![]() | ![]() | ![]() |
| Impagos en el fichero Asnef Empresas | ![]() | ![]() | ![]() |
| Extracto del balance y cuenta de pérdidas y ganancias | ![]() | ![]() | ![]() |
| Ratios y magnitudes económico-financieras | ![]() | ![]() | ![]() |
| Acceder | Acceder | Acceder |
MARAIZA LEVANTE SL inscrita en el Registro Mercantil de Valencia.
capital social de la empresa es de 3.000,00 euros.