C/ MARIA TERESA GONZALEZ JUSTO 16 6 C (CASTELLON DE LA PLANA). Ver mapa
La adquisición, tenencia, administración, dirección y gestión de títulos, acciones, participaciones sociales, o cualquier forma de representación de participación en el capital de entidades mercantiles.
no disponible
-
-
4.000.260,00 €
-
Madrid
-
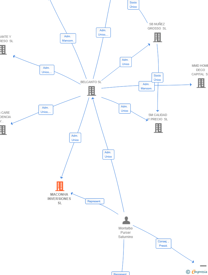
Administrador único

Resumen cronológico de actos publicados en las ediciones digitales de Boletines Oficiales (BORME, BOE, BOPI) inscritos por MACONHA INVERSIONES SL o en los que participa indirectamente.
| Artículo de los estatutos: Cambiado el domicilio social y modificado el artículo 3º de los Estatutos sociales . |
Publicación en el BORME de los siguientes ceses-dimisiones:
| Presidente | |
| Consejero | |
| Consejeros | |
| Secretario | |
| Vicesecretario No Consejero |
Publicación en el BORME de los siguientes nombramientos:
| Administrador Único | |
| Representante |
De conformidad con lo previsto en el artículo 10 del Real Decreto-ley 5/2023, de 28 de junio, entre otras, de transposición de Directivas de la Unión Europea en materia de modificaciones estructurales de sociedades mercantiles (en adelante, "Real Decreto-ley"), se hace público que... Ver más
|
Publicación en el BORME de los siguientes ceses-dimisiones:
| Entidad Gestora | |
| Entidad Depositaria |
El capital social de la empresa se reduce en un 0.05 % (reducción de 2.060 €). De esta forma, tras la reducción de capital, la sociedad pasa de tener 4.002.320€ de capital social a 4.000.260€. Esta reducción de capital fue inscrita en el Registro Mercantil con fecha 15 de abril de 2025.
| Capital social anterior: | 4.002.320 € |
| Reducción de capital: | 2.060 € |
| Capital social resultante: | 4.000.260 € |
| % reducción: | 0.05 % |
| Refundidos los estatutos sociales. |
Renuncia de la sociedad a su condición de institución de inversión colectiva, pasando a ser una sociedad anónima ordinaria.
La sociedad cambia su actividad pasando a ser la nueva actividad o actividades de la empresa:
La adquisición, tenencia, administración, dirección y gestión de títulos, acciones, participaciones sociales, o cualquier forma de representación de participación en el capital de entidades mercantiles
MACONHA INVERSIONES SL es una empresa inscrita en el Registro Mercantil de Madrid.
capital social de la empresa es de 4.000.260,00 euros.