C/ MAR DE ALBORAN NUMERO 5 (PUERTO DE SANTA MARIA (EL)). Ver mapa
1.Las de agencias de publicidad, que es la actividad principal, correspondiéndole el cnae 7311, comprendiendo: 1.- la creación y realización de campañas publicitarias. -la creación y colocación de publicidad en periódicos, revistas, radio, televisión, internet y otros medios de comunicación. La c.
no disponible
01/09/2021
4 años
3.000,00 €
-
Cádiz
-
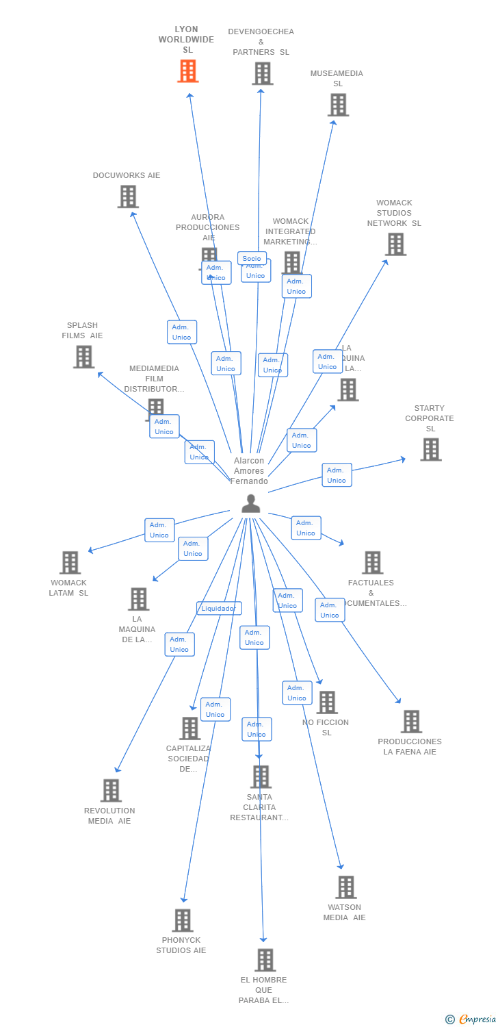
Administrador único
Información sobre balances y cuentas de resultados de LYON WORLDWIDE SL depositados en el Registro Mercantil de Cádiz en los últimos ejercicios.
| Ejercicio Disponibilidad | 2019 3 horas | 2020 3 horas | 2021 3 horas | 2022 3 horas | Consultar en Axesor | |
| Consultar en Axesor | ||||||
| Entidad | Relación | Entidad/Relación | Desde | Hasta |
|---|---|---|---|---|
| Alarcon Amores Fernando | Adm. Unico | Alarcon Amores Fernando Adm. Unico | 29/09/2021 |

Resumen cronológico de actos publicados en las ediciones digitales de Boletines Oficiales (BORME, BOE, BOPI) inscritos por LYON WORLDWIDE SL o en los que participa indirectamente.
Se constituye la empresa con fecha 29 de septiembre de 2021 mediante escritura pública. La empresa se crea con un capital social inicial de 3.000,00 Euros e inicia su actividad el 1 de septiembre de 2021. El domicilio social en el momento de su constitución se establece en C/ MAR DE ALBORAN NUMERO 5 (PUERTO DE SANTA MARIA (EL)). La empresa indica que su actividad es 1.Las de agencias de publicidad, que es la actividad principal, correspondiéndole el CNAE 7311, comprendiendo: 1.- La creación y realización de campañas publicitarias. -La creación y colocación de publicidad en periódicos, revistas, radio, televisión, Internet y otros medios de comunicación. La c.
| Informe de Crédito | Predicción y Calificación | Perfil Comercial de Empresa | |
| Categoría crediticia y probabilidad de incumplimiento de pago | ![]() | ![]() | ![]() |
| Crédito recomendado | ![]() | ![]() | ![]() |
| Importe de ventas y número de empleados | ![]() | ![]() | ![]() |
| Información mercantil y comercial | ![]() | ![]() | ![]() Básica |
| Administradores y dirigentes | ![]() | ![]() | ![]() Solo dirigentes |
| Incidencias judiciales y procedimientos concursales | ![]() | ![]() | ![]() |
| Impagos en el fichero RAI | ![]() | ![]() | ![]() |
| Impagos en el fichero Asnef Empresas | ![]() | ![]() | ![]() |
| Extracto del balance y cuenta de pérdidas y ganancias | ![]() | ![]() | ![]() |
| Ratios y magnitudes económico-financieras | ![]() | ![]() | ![]() |
| Acceder | Acceder | Acceder |
LYON WORLDWIDE SL inscrita en el Registro Mercantil de Cádiz.
capital social de la empresa es de 3.000,00 euros.