PQUE ALJARAFFE S/N - EDIFICIO PUERTA ALJARAFE CODI (TOMARES). Ver mapa
Explotación y gestión de todo tipo de establecimientos dedicados al turismo en todas sus vertientes, en especial establecimientos hoteleros: hotel, hotel-apartamento, hostal, pensión, apartamentos turísticos, camping y cualquier otro.
no disponible
17/12/2020
5 años
4.846.598,00 €
0.5M €
Sevilla
-
Administradores solidarios
Información sobre balances y cuentas de resultados de LYLAA RESORT SL depositados en el Registro Mercantil de Sevilla en los últimos ejercicios.
| Ejercicio Disponibilidad | 2019 3 horas | 2020 Inmediata | 2021 Inmediata | 2022 Inmediata | Consultar en Axesor | |
| Consultar en Axesor | ||||||
| Entidad | Relación | Entidad/Relación | Desde | Hasta |
|---|---|---|---|---|
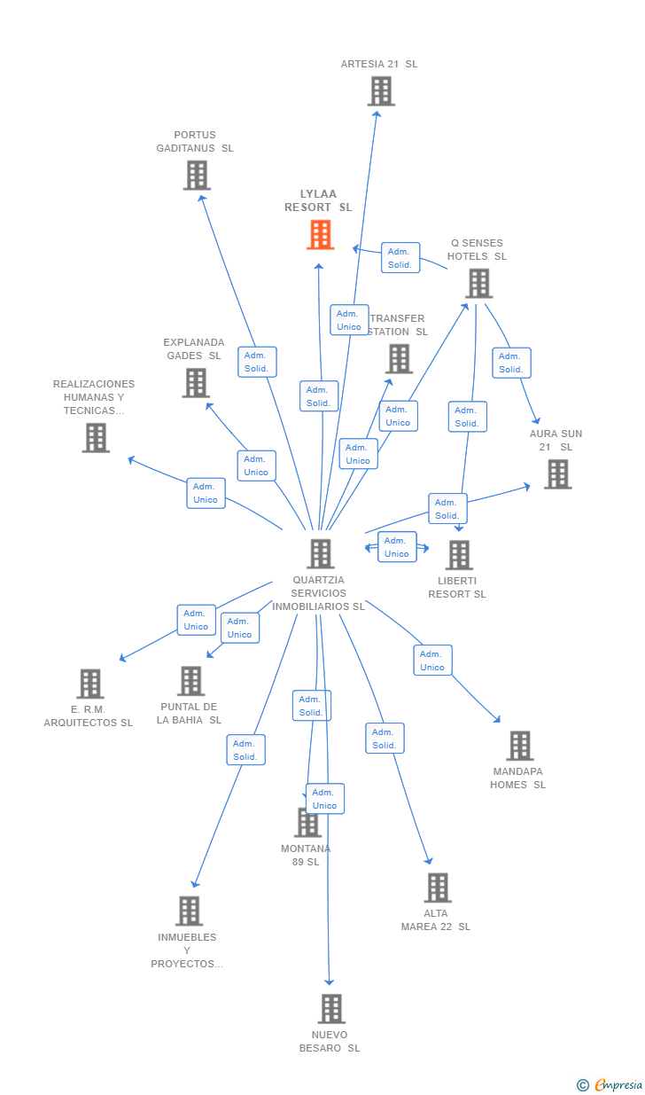
| QUARTZIA SERVICIOS INMOBILIARIOS SL | Adm. Solid. | QUARTZIA SERVICIOS INMOBILIARIOS SL Adm. Solid. | 31/12/2020 | |
| Q SENSES HOTELS SL | Adm. Solid. | Q SENSES HOTELS SL Adm. Solid. | 31/12/2020 |

Resumen cronológico de actos publicados en las ediciones digitales de Boletines Oficiales (BORME, BOE, BOPI) inscritos por LYLAA RESORT SL o en los que participa indirectamente.
Se constituye la empresa con fecha 31 de diciembre de 2020 mediante escritura pública. La empresa se crea con un capital social inicial de 4.846.598,00 Euros e inicia su actividad el 17 de diciembre de 2020. El domicilio social en el momento de su constitución se establece en PQUE ALJARAFFE S/N - EDIFICIO PUERTA ALJARAFE CODI (TOMARES). La empresa indica que su actividad es Explotación y gestión de todo tipo de establecimientos dedicados al turismo en todas sus vertientes, en especial establecimientos hoteleros: hotel, hotel-apartamento, hostal, pensión, apartamentos turísticos, camping y cualquier otro.
Publicación en el BORME de los siguientes nombramientos:
| Administradores Solidarios |
Con fecha 2020-12-31+01:00, la sociedad LIBERTI RESORT SL ha sido escindida resultando como beneficiaria de la escisión de la sociedad LYLAA RESORT SL
De conformidad con lo establecido en el artículo 43 de la Ley 3/2009, de 3 de abril, de Modificaciones estructurales de las sociedades mercantiles, por remisión del artículo 73 del mismo texto legal, se hace constar que la sociedad Liberti Resort, Sociedad Limitada (Sociedad escindida), reunida en Junta General de Socios, con carácter Universal, adoptó por unanimidad, con fecha 11 de noviembre de 2020, un acuerdo de Escisión Parcial con división y transmisión de rama de actividad en bloque y por sucesión universal, en favor de la mercantil beneficiaria "Lylaa Resort, Sociedad Limitada" (Sociedad beneficiaria).
Asimismo, y de conformidad con lo previsto en el artículo 43 de la Ley 3/2009, se hace constar, expresamente, el derecho que asiste a los Socios y Acreedores de la Sociedad parcialmente Escindida intervinientes a solicitar y obtener el texto íntegro de los acuerdos adoptados, no siendo necesario publicar o depositar previamente el proyecto de escisión, el informe de los administradores sobre el proyecto de escisión, ni el informe de expertos independientes, así como tampoco el balance de escisión en los términos previstos en el artículo 78 bis de la Ley 3/2009.
El acuerdo fue adoptado conforme a lo previsto en el artículo 42 de la Ley de Modificaciones estructurales, con base en el balance aprobado por la Junta General en la misma sesión.
Se hace constar asimismo el derecho que asiste a los socios y a los acreedores de la sociedad, de obtener el texto íntegro de los acuerdos adoptados y el balance de escisión parcial, así como el derecho a oponerse a la escisión que, durante el plazo de un mes, contado desde la fecha del último anuncio del acuerdo, corresponde a los acreedores.
Tomares, 12 de noviembre de 2020.- El Administrador único, Luis Francisco Chabrera Adiego.
| Escindida | |
| Beneficiaria |
|
| Informe axesor 360º | Informe de Crédito | Perfil Comercial de Empresa | |
| Importe de ventas y número de empleados | ![]() | ![]() | ![]() |
| Información mercantil y comercial | ![]() Completa | ![]() Completa | ![]() Básica |
| Administradores y dirigentes | ![]() | ![]() | ![]() Solo dirigentes |
| Empresas relacionadas (accionistas, participadas,…) | ![]() | ![]() | ![]() |
| Categoría crediticia y probabilidad de incumplimiento de pago | ![]() | ![]() | ![]() |
| Impagos (RAI y Asnef Empresas) e incidencias judiciales | ![]() | ![]() | ![]() |
| Balance y cuenta de pérdidas y ganancias | ![]() Completo | ![]() Extracto | ![]() |
| Ratios y magnitudes económico-financieras | ![]() Completo | ![]() Extracto | ![]() |
| Representación gráfica de empresas relacionadas | ![]() | ![]() | ![]() |
| Comparativa del balance con la media del sector | ![]() | ![]() | ![]() |
| Estado de flujos de efectivo y de cambios en el patrimonio neto | ![]() | ![]() | ![]() |
| Fuentes de financiación y avales | ![]() | ![]() | ![]() |
| Subvenciones, concursos/subastas públicas y marcas | ![]() | ![]() | ![]() |
| Acceder | Acceder | Acceder |
LYLAA RESORT SL inscrita en el Registro Mercantil de Sevilla.
capital social de la empresa es de 4.846.598,00 euros y tiene una facturación anual entre 500.000 y 1.000.000 euros.