C/ LEON XIII 2-4 LOCAL (ZARAGOZA). Ver mapa
La compraventa, cría, reproducción y pupilaje de caballos. El alquiler de caballos para espectáculos taurinos. La cría y engorde de caballos para producción de carne. La compraventa de equipamiento y material equino nuevo y usado.
no disponible
06/10/2016
9 años
15.670,00 €
-
Zaragoza
-
Administrador único
| Entidad | Relación | Entidad/Relación | Desde | Hasta |
|---|---|---|---|---|
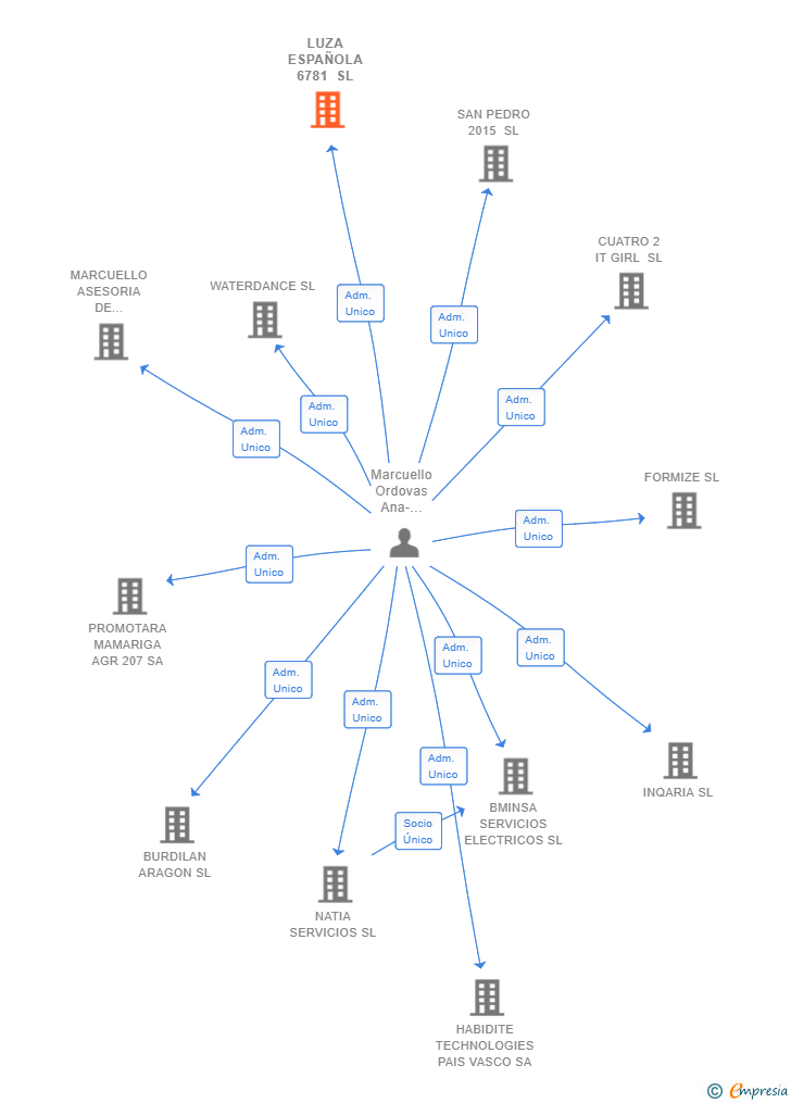
| Marcuello Ordovas Ana-cristina | Adm. Unico | Marcuello Ordovas Ana-cristina Adm. Unico | 28/10/2016 |

Resumen cronológico de actos publicados en las ediciones digitales de Boletines Oficiales (BORME, BOE, BOPI) inscritos por LUZA ESPAÑOLA 6781 SL o en los que participa indirectamente.
La Agencia Estatal de la Administración Tributaria ha dictado baja provisional en el óndice de entidades porqué los débitos tributarios de la entidad con la Hacienda pública del Estado han sido declarados fallidos o no haber presentado la declaración del impuesto de sociedades correspondiente a tres períodos impositivos consecutivos. Se cierra la hoja registral de la sociedad no pudióndose practicar ninguna inscripción.
Se constituye la empresa con fecha 28 de octubre de 2016 mediante escritura pública. La empresa se crea con un capital social inicial de 15.670,00 Euros e inicia su actividad el 6 de octubre de 2016. El domicilio social en el momento de su constitución se establece en C/ LEON XIII 2-4 LOCAL (ZARAGOZA). La empresa indica que su actividad es La compraventa, cría, reproducción y pupilaje de caballos. El alquiler de caballos para espectáculos taurinos. La cría y engorde de caballos para producción de carne. La compraventa de equipamiento y material equino nuevo y usado.
| Informe de Crédito | Informe Mercantil, Incidencias y Vinculaciones | Perfil Comercial de Empresa | |
| Capital social actual y evolución | ![]() | ![]() | ![]() |
| Información mercantil y comercial | ![]() | ![]() | ![]() Básica |
| Administradores y dirigentes | ![]() | ![]() Solo administradores | ![]() Solo dirigentes |
| Empresas relacionadas (accionistas, participadas,…) | ![]() | ![]() | ![]() |
| Incidencias judiciales y procedimientos concursales | ![]() | ![]() | ![]() |
| Impagos en el fichero RAI | ![]() | ![]() | ![]() |
| Impagos en el fichero Asnef Empresas | ![]() | ![]() | ![]() |
| Categoría crediticia y probabilidad de incumplimiento de pago | ![]() | ![]() | ![]() |
| Extracto del balance y cuenta de pérdidas y ganancias | ![]() | ![]() | ![]() |
| Ratios y magnitudes económico-financieras | ![]() | ![]() | ![]() |
| Acceder | Acceder | Acceder |
LUZA ESPAÑOLA 6781 SL inscrita en el Registro Mercantil de Zaragoza.
capital social de la empresa es de 15.670,00 euros.
LUZA ESPAÑOLA 6781 SL tiene 1 cargos directivos en activo y 0 cargos directivos históricos.