C/ GUADALAJARA 14 - POLIGONO INDUSTRIAL ALFAC I (IBI). Ver mapa
El comercio al por mayor de juegos y juguetes, artículos de deporte, mobiliario y artículos de ocio y tiempo libre de playa, terraza y jardín, piscinas hinchables y desmontables, complementos de natación y buceo.- la actividad de almacenamiento, depósito, preparación y operación logística de product.
no disponible
02/02/2021
4 años
18.000,00 €
1M €
Alicante
-
Administrador único
Información sobre balances y cuentas de resultados de LOGIMAX SOLUTIONS SL depositados en el Registro Mercantil de Alicante en los últimos ejercicios.
| Ejercicio Disponibilidad | 2019 3 horas | 2020 3 horas | 2021 Inmediata | 2022 Inmediata | Consultar en Axesor | |
| Consultar en Axesor | ||||||
| Entidad | Relación | Entidad/Relación | Desde | Hasta |
|---|---|---|---|---|
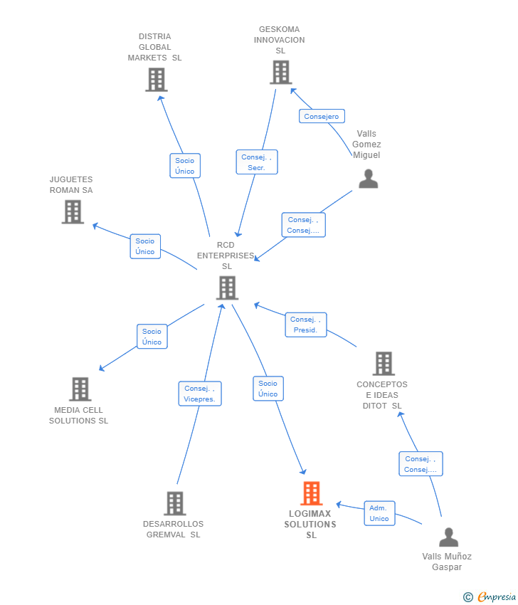
| RCD ENTERPRISES SL | Adm. Unico | RCD ENTERPRISES SL Adm. Unico | 16/01/2025 | |
| Valls Muñoz Gaspar | Adm. Unico | Valls Muñoz Gaspar Adm. Unico | 24/02/2021 | 16/01/2025 |
| RCD ENTERPRISES SL | Socio Único | RCD ENTERPRISES SL Socio Único | 24/02/2021 | |
| Valls Gonzalez Jose | Apod. Solid. | Valls Gonzalez Jose Apod. Solid. | 24/02/2021 | |
| Valls Gomez Miguel | Apod. Solid. | Valls Gomez Miguel Apod. Solid. | 24/02/2021 |

Resumen cronológico de actos publicados en las ediciones digitales de Boletines Oficiales (BORME, BOE, BOPI) inscritos por LOGIMAX SOLUTIONS SL o en los que participa indirectamente.
Se constituye la empresa con fecha 24 de febrero de 2021 mediante escritura pública. La empresa se crea con un capital social inicial de 18.000,00 Euros e inicia su actividad el 2 de febrero de 2021. El domicilio social en el momento de su constitución se establece en C/ GUADALAJARA 14 - POLIGONO INDUSTRIAL ALFAC I (IBI). La empresa indica que su actividad es El comercio al por mayor de juegos y juguetes, artículos de deporte, mobiliario y artículos de ocio y tiempo libre de playa, terraza y jardín, piscinas hinchables y desmontables, complementos de natación y buceo.- La actividad de almacenamiento, depósito, preparación y operación logística de product.
Publicación en el BORME de los siguientes nombramientos:
| Administrador Único | |
| Apoderados Solidarios |
| Informe axesor 360º | Informe de Crédito | Perfil Comercial de Empresa | |
| Importe de ventas y número de empleados | ![]() | ![]() | ![]() |
| Información mercantil y comercial | ![]() Completa | ![]() Completa | ![]() Básica |
| Administradores y dirigentes | ![]() | ![]() | ![]() Solo dirigentes |
| Empresas relacionadas (accionistas, participadas,…) | ![]() | ![]() | ![]() |
| Categoría crediticia y probabilidad de incumplimiento de pago | ![]() | ![]() | ![]() |
| Impagos (RAI y Asnef Empresas) e incidencias judiciales | ![]() | ![]() | ![]() |
| Balance y cuenta de pérdidas y ganancias | ![]() Completo | ![]() Extracto | ![]() |
| Ratios y magnitudes económico-financieras | ![]() Completo | ![]() Extracto | ![]() |
| Representación gráfica de empresas relacionadas | ![]() | ![]() | ![]() |
| Comparativa del balance con la media del sector | ![]() | ![]() | ![]() |
| Estado de flujos de efectivo y de cambios en el patrimonio neto | ![]() | ![]() | ![]() |
| Fuentes de financiación y avales | ![]() | ![]() | ![]() |
| Subvenciones, concursos/subastas públicas y marcas | ![]() | ![]() | ![]() |
| Acceder | Acceder | Acceder |
LOGIMAX SOLUTIONS SL inscrita en el Registro Mercantil de Alicante.
capital social de la empresa es de 18.000,00 euros y tiene una facturación anual entre 1.000.000 y 2.500.000 euros.