CALLE RIBEIRIÑO Número12 2 D (OURENSE). Ver mapa
Actividad principal. 4690 comercio al por mayor no especializado. Otras actividades. 4675 comercio al por mayor de productos químicos. 4646 comercio al por mayor de productos farmacéuticos.
no disponible
04/01/2021
5 años
3.000,00 €
-
Ourense
-
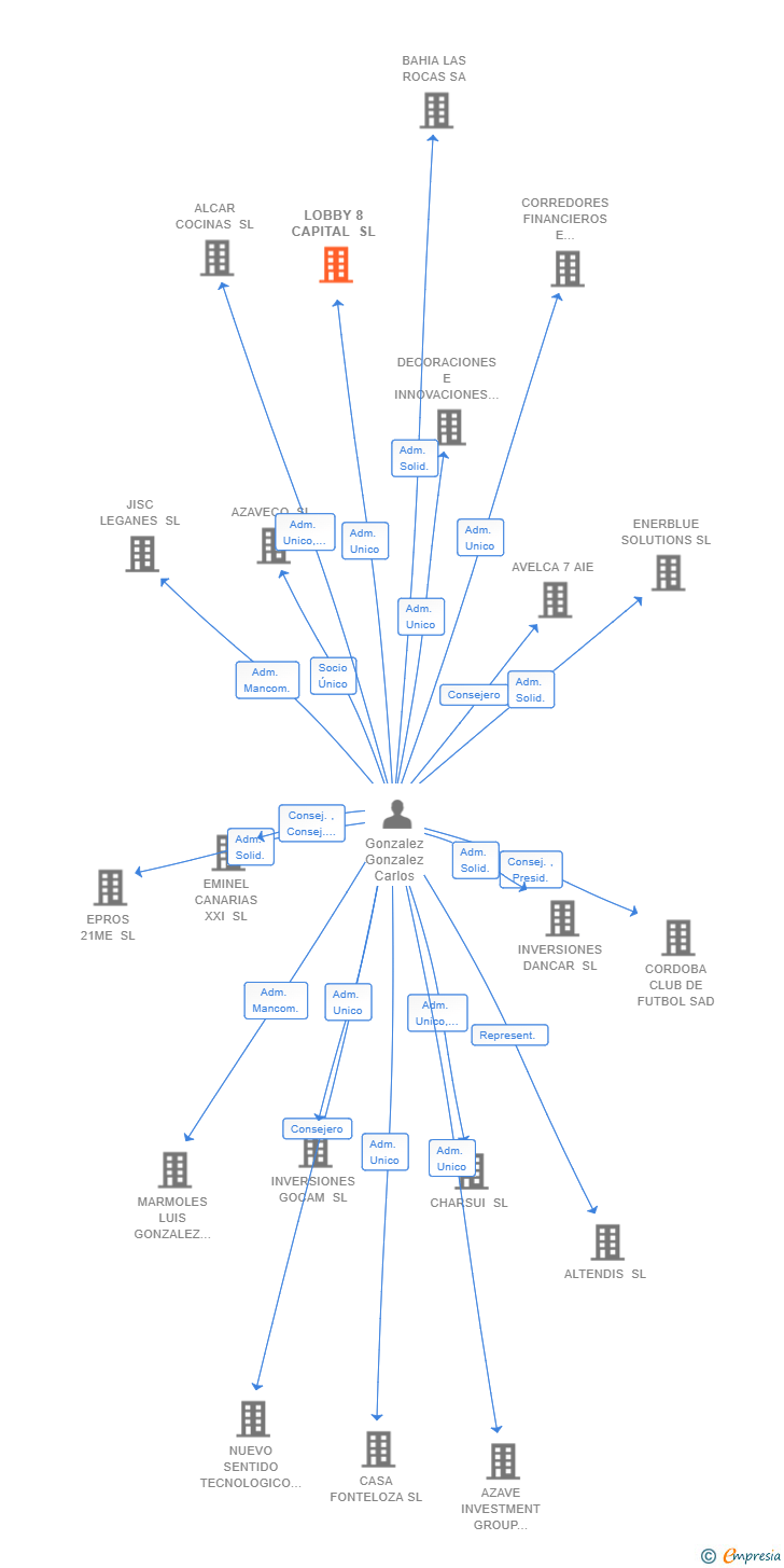
Administrador único
| Entidad | Relación | Entidad/Relación | Desde | Hasta |
|---|---|---|---|---|
| Gonzalez Gonzalez Carlos | Adm. Unico | Gonzalez Gonzalez Carlos Adm. Unico | 14/12/2020 |

Resumen cronológico de actos publicados en las ediciones digitales de Boletines Oficiales (BORME, BOE, BOPI) inscritos por LOBBY 8 CAPITAL SL o en los que participa indirectamente.
La Agencia Estatal de la Administración Tributaria ha dictado baja provisional en el óndice de entidades porqué los débitos tributarios de la entidad con la Hacienda pública del Estado han sido declarados fallidos o no haber presentado la declaración del impuesto de sociedades correspondiente a tres períodos impositivos consecutivos. Se cierra la hoja registral de la sociedad no pudióndose practicar ninguna inscripción.
Se constituye la empresa con fecha 14 de diciembre de 2020 mediante escritura pública. La empresa se crea con un capital social inicial de 3.000,00 Euros e inicia su actividad el 4 de enero de 2021. El domicilio social en el momento de su constitución se establece en CALLE RIBEIRIÑO Número12 2 D (OURENSE). La empresa indica que su actividad es Actividad principal. 4690 Comercio al por mayor no especializado. Otras actividades. 4675 Comercio al por mayor de productos químicos. 4646 Comercio al por mayor de productos farmacéuticos.
| Informe de Crédito | Predicción y Calificación | Perfil Comercial de Empresa | |
| Categoría crediticia y probabilidad de incumplimiento de pago | ![]() | ![]() | ![]() |
| Crédito recomendado | ![]() | ![]() | ![]() |
| Importe de ventas y número de empleados | ![]() | ![]() | ![]() |
| Información mercantil y comercial | ![]() | ![]() | ![]() Básica |
| Administradores y dirigentes | ![]() | ![]() | ![]() Solo dirigentes |
| Incidencias judiciales y procedimientos concursales | ![]() | ![]() | ![]() |
| Impagos en el fichero RAI | ![]() | ![]() | ![]() |
| Impagos en el fichero Asnef Empresas | ![]() | ![]() | ![]() |
| Extracto del balance y cuenta de pérdidas y ganancias | ![]() | ![]() | ![]() |
| Ratios y magnitudes económico-financieras | ![]() | ![]() | ![]() |
| Acceder | Acceder | Acceder |
LOBBY 8 CAPITAL SL inscrita en el Registro Mercantil de Ourense.
capital social de la empresa es de 3.000,00 euros.