CMNO DE LA ERIA DE CABUEÑES 49 - REFERENCIA CATAST (GIJON). Ver mapa
Cnae: 5610. Objeto: la explotación de un negocio de hostelería, desarrollo de la actividad de hostelería, hospedaje y restauración en la más amplia aceptación del término, administrando, promoviendo o explotando directamente negocios y establecimientos relacionados con aquellas. El comercio al mayor.
no disponible
12/01/2023
3 años
3.000,00 €
-
Asturias
-
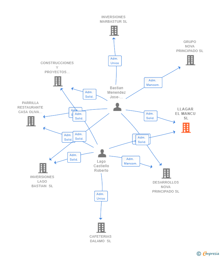
Administradores solidarios
| Entidad | Relación | Entidad/Relación | Desde | Hasta |
|---|---|---|---|---|
| Lago Castiello Roberto | Adm. Solid. | Lago Castiello Roberto Adm. Solid. | 13/02/2023 | |
| Bastian Menendez Jose-alfredo | Adm. Solid. | Bastian Menendez Jose-alfredo Adm. Solid. | 13/02/2023 |

Resumen cronológico de actos publicados en las ediciones digitales de Boletines Oficiales (BORME, BOE, BOPI) inscritos por LLAGAR EL MANCU SL o en los que participa indirectamente.
Se constituye la empresa con fecha 13 de febrero de 2023 mediante escritura pública. La empresa se crea con un capital social inicial de 3.000,00 Euros e inicia su actividad el 12 de enero de 2023. El domicilio social en el momento de su constitución se establece en CMNO DE LA ERIA DE CABUEÑES 49 - REFERENCIA CATAST (GIJON). La empresa indica que su actividad es CNAE: 5610. Objeto: La explotación de un negocio de hostelería, desarrollo de la actividad de hostelería, hospedaje y restauración en la más amplia aceptación del término, administrando, promoviendo o explotando directamente negocios y establecimientos relacionados con aquellas. El comercio al mayor.
Publicación en el BORME de los siguientes nombramientos:
| Administradores Solidarios |
| Informe de Crédito | Predicción y Calificación | Perfil Comercial de Empresa | |
| Categoría crediticia y probabilidad de incumplimiento de pago | ![]() | ![]() | ![]() |
| Crédito recomendado | ![]() | ![]() | ![]() |
| Importe de ventas y número de empleados | ![]() | ![]() | ![]() |
| Información mercantil y comercial | ![]() | ![]() | ![]() Básica |
| Administradores y dirigentes | ![]() | ![]() | ![]() Solo dirigentes |
| Incidencias judiciales y procedimientos concursales | ![]() | ![]() | ![]() |
| Impagos en el fichero RAI | ![]() | ![]() | ![]() |
| Impagos en el fichero Asnef Empresas | ![]() | ![]() | ![]() |
| Extracto del balance y cuenta de pérdidas y ganancias | ![]() | ![]() | ![]() |
| Ratios y magnitudes económico-financieras | ![]() | ![]() | ![]() |
| Acceder | Acceder | Acceder |
LLAGAR EL MANCU SL inscrita en el Registro Mercantil de Asturias.
capital social de la empresa es de 3.000,00 euros.