AV MONTSENY NUM.56 (SANT PERE DE RIBES). Ver mapa
Actividad principal. 4619 / intermediarios del comercio de productos diversos.
no disponible
20/10/2022
3 años
3.000,00 €
-
Barcelona
-
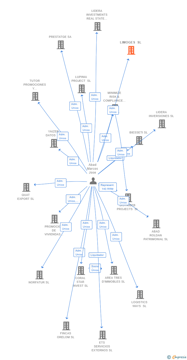
Administrador único
| Entidad | Relación | Entidad/Relación | Desde | Hasta |
|---|---|---|---|---|
| Abad Marcos Jose | Adm. Unico | Abad Marcos Jose Adm. Unico | 14/10/2022 |

Resumen cronológico de actos publicados en las ediciones digitales de Boletines Oficiales (BORME, BOE, BOPI) inscritos por LIMOGES SL o en los que participa indirectamente.
Se constituye la empresa con fecha 14 de octubre de 2022 mediante escritura pública. La empresa se crea con un capital social inicial de 3.000,00 Euros e inicia su actividad el 20 de octubre de 2022. El domicilio social en el momento de su constitución se establece en AV MONTSENY NUM.56 (SANT PERE DE RIBES). La empresa indica que su actividad es ACTIVIDAD PRINCIPAL. 4619 / INTERMEDIARIOS DEL COMERCIO DE PRODUCTOS DIVERSOS.
| Informe de Crédito | Informe Mercantil, Incidencias y Vinculaciones | Perfil Comercial de Empresa | |
| Capital social actual y evolución | ![]() | ![]() | ![]() |
| Información mercantil y comercial | ![]() | ![]() | ![]() Básica |
| Administradores y dirigentes | ![]() | ![]() Solo administradores | ![]() Solo dirigentes |
| Empresas relacionadas (accionistas, participadas,…) | ![]() | ![]() | ![]() |
| Incidencias judiciales y procedimientos concursales | ![]() | ![]() | ![]() |
| Impagos en el fichero RAI | ![]() | ![]() | ![]() |
| Impagos en el fichero Asnef Empresas | ![]() | ![]() | ![]() |
| Categoría crediticia y probabilidad de incumplimiento de pago | ![]() | ![]() | ![]() |
| Extracto del balance y cuenta de pérdidas y ganancias | ![]() | ![]() | ![]() |
| Ratios y magnitudes económico-financieras | ![]() | ![]() | ![]() |
| Acceder | Acceder | Acceder |
LIMOGES SL inscrita en el Registro Mercantil de Barcelona.
capital social de la empresa es de 3.000,00 euros.