C/ PRINCIPE DE VERGARA NUMERO 80 LOCAL 28006 (MADRID). Ver mapa
Otras actividades de construcción especializada n.C.O.P..
no disponible
22/09/2021
4 años
3.000,00 €
-
Madrid
-
Administrador único
Información sobre balances y cuentas de resultados de LIGNUM ELITE SL depositados en el Registro Mercantil de Madrid en los últimos ejercicios.
| Ejercicio Disponibilidad | 2019 3 horas | 2020 3 horas | 2021 3 horas | 2022 3 horas | Consultar en Axesor | |
| Consultar en Axesor | ||||||
| Entidad | Relación | Entidad/Relación | Desde | Hasta |
|---|---|---|---|---|
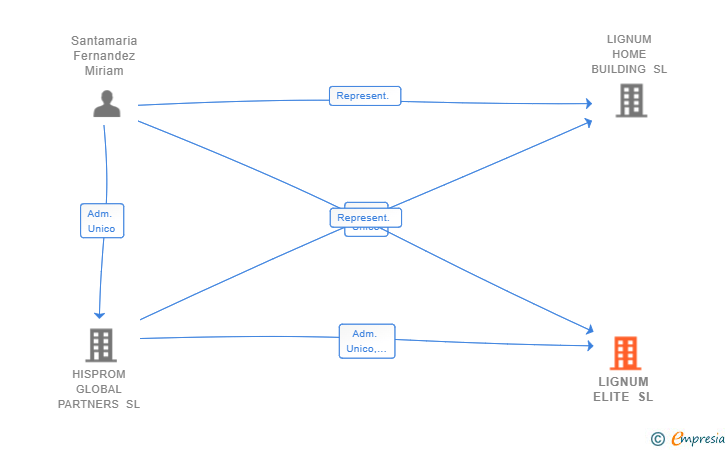
| HISPROM GLOBAL PARTNERS SL | Socio Único | HISPROM GLOBAL PARTNERS SL Socio Único | 08/10/2021 | |
| HISPROM GLOBAL PARTNERS SL | Adm. Unico | HISPROM GLOBAL PARTNERS SL Adm. Unico | 08/10/2021 | |
| Santamaria Fernandez Miriam | Represent. | Santamaria Fernandez Miriam Represent. | 08/10/2021 |

Resumen cronológico de actos publicados en las ediciones digitales de Boletines Oficiales (BORME, BOE, BOPI) inscritos por LIGNUM ELITE SL o en los que participa indirectamente.
Se constituye la empresa con fecha 8 de octubre de 2021 mediante escritura pública. La empresa se crea con un capital social inicial de 3.000,00 Euros e inicia su actividad el 22 de septiembre de 2021. El domicilio social en el momento de su constitución se establece en C/ PRINCIPE DE VERGARA NUMERO 80 LOCAL 28006 (MADRID). La empresa indica que su actividad es Otras actividades de construcción especializada n.c.o.p..
Publicación en el BORME de los siguientes nombramientos:
| Administrador Único | |
| Representante |
| Informe de Crédito | Informe Mercantil, Incidencias y Vinculaciones | Perfil Comercial de Empresa | |
| Capital social actual y evolución | ![]() | ![]() | ![]() |
| Información mercantil y comercial | ![]() | ![]() | ![]() Básica |
| Administradores y dirigentes | ![]() | ![]() Solo administradores | ![]() Solo dirigentes |
| Empresas relacionadas (accionistas, participadas,…) | ![]() | ![]() | ![]() |
| Incidencias judiciales y procedimientos concursales | ![]() | ![]() | ![]() |
| Impagos en el fichero RAI | ![]() | ![]() | ![]() |
| Impagos en el fichero Asnef Empresas | ![]() | ![]() | ![]() |
| Categoría crediticia y probabilidad de incumplimiento de pago | ![]() | ![]() | ![]() |
| Extracto del balance y cuenta de pérdidas y ganancias | ![]() | ![]() | ![]() |
| Ratios y magnitudes económico-financieras | ![]() | ![]() | ![]() |
| Acceder | Acceder | Acceder |
LIGNUM ELITE SL inscrita en el Registro Mercantil de Madrid.
capital social de la empresa es de 3.000,00 euros.