C/ BOLSA 4 3º (MALAGA). Ver mapa
no disponible
10/10/2000
25 años
-
0.5M €
Madrid
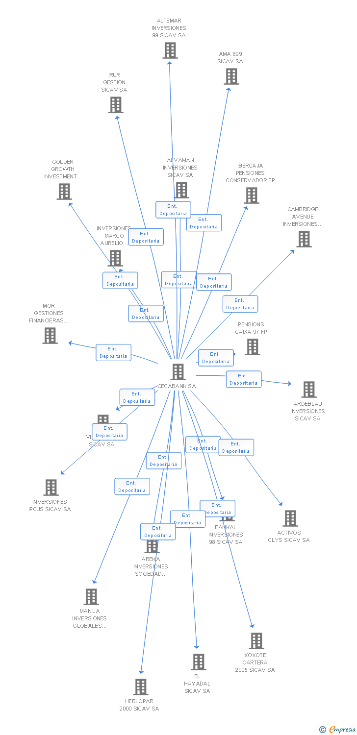
CAJA DE ASTURIAS III FP, LIBERBANK III FP
Información sobre balances y cuentas de resultados de LIBERBANK III FONDO DE PENSIONES ABIERTO depositados en el Registro Mercantil de Madrid en los últimos ejercicios.
| Ejercicio Disponibilidad | 2019 3 horas | 2020 3 horas | 2021 3 horas | Consultar en Axesor | ||
| Consultar en Axesor | ||||||

Resumen cronológico de actos publicados en las ediciones digitales de Boletines Oficiales (BORME, BOE, BOPI) inscritos por LIBERBANK III FONDO DE PENSIONES ABIERTO o en los que participa indirectamente.
Publicación en el BORME de los siguientes revocaciones:
| Entidad Gestora | |
| Entidad Promotora |
Publicación en el BORME de los siguientes nombramientos:
| Entidad Gestora | |
| Entidad Promotora |
Traslado del domicilio social de la empresa situado en CLAUDIO COELLO, 124 28006 MADRID. (MADRID) siendo el nuevo domicilio situado en C/ BOLSA 4 3º (MALAGA).
Conversión del fondo en un fondo de pensiones abierto y consecuentemente cambiar su denominación que pasará a ser "LIBERBANK III FONDO DE PENSIONES ABIERTO", y modificación de las Normas de Funcionamiento.
La sociedad cambia su denominación social LIBERBANK III FP a la denominación LIBERBANK III FONDO DE PENSIONES ABIERTO
Cambio de domicilio social de la empresa siendo el nuevo domicilio C/ MARTINEZ MARINA 7 (OVIEDO)..
| MODIFICADAS Y REFUNDIDAS LAS NORMAS DE FUNCIONAMIENTO. |
La sociedad cambia su denominación social CAJA DE ASTURIAS III FP a la denominación LIBERBANK III FP
Publicación en el BORME de los siguientes nombramientos:
| Entidad Depositaria | |
| Entidad Promotora |
HA CESADO CAJA DE AHORROS DE ASTURIAS COMO ENTIDAD PROMOTORA.
| Informe axesor 360º | Informe de Crédito | Perfil Comercial de Empresa | |
| Importe de ventas y número de empleados | ![]() | ![]() | ![]() |
| Información mercantil y comercial | ![]() Completa | ![]() Completa | ![]() Básica |
| Administradores y dirigentes | ![]() | ![]() | ![]() Solo dirigentes |
| Empresas relacionadas (accionistas, participadas,…) | ![]() | ![]() | ![]() |
| Categoría crediticia y probabilidad de incumplimiento de pago | ![]() | ![]() | ![]() |
| Impagos (RAI y Asnef Empresas) e incidencias judiciales | ![]() | ![]() | ![]() |
| Balance y cuenta de pérdidas y ganancias | ![]() Completo | ![]() Extracto | ![]() |
| Ratios y magnitudes económico-financieras | ![]() Completo | ![]() Extracto | ![]() |
| Representación gráfica de empresas relacionadas | ![]() | ![]() | ![]() |
| Comparativa del balance con la media del sector | ![]() | ![]() | ![]() |
| Estado de flujos de efectivo y de cambios en el patrimonio neto | ![]() | ![]() | ![]() |
| Fuentes de financiación y avales | ![]() | ![]() | ![]() |
| Subvenciones, concursos/subastas públicas y marcas | ![]() | ![]() | ![]() |
| Acceder | Acceder | Acceder |
LIBERBANK III FONDO DE PENSIONES ABIERTO anteriormente denominada CAJA DE ASTURIAS III FP, LIBERBANK III FP inscrita en el Registro Mercantil de Madrid.
La empresa tiene una facturación anual inferior a 500.000 euros.
LIBERBANK III FONDO DE PENSIONES ABIERTO tiene 0 cargos directivos en activo y 2 cargos directivos históricos.
La empresa está auditada por DELOITTE SL.