C/ SALVATIERRA NUMERO 4 28034 (MADRID). Ver mapa
Cnae 6420 - actividades de las sociedades holding.
no disponible
24/11/2020
5 años
762.758,00 €
0.5M €
Madrid
-
Administrador único
Información sobre balances y cuentas de resultados de LFP74 SL depositados en el Registro Mercantil de Madrid en los últimos ejercicios.
| Ejercicio Disponibilidad | 2019 3 horas | 2020 Inmediata | 2021 3 horas | 2022 3 horas | Consultar en Axesor | |
| Consultar en Axesor | ||||||
| Entidad | Relación | Entidad/Relación | Desde | Hasta |
|---|---|---|---|---|
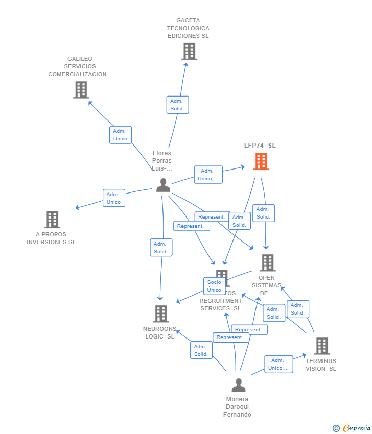
| Flores Porras Luis-alberto | Socio Único | Flores Porras Luis-alberto Socio Único | 14/12/2020 | |
| Flores Porras Luis-alberto | Adm. Unico | Flores Porras Luis-alberto Adm. Unico | 14/12/2020 |

Resumen cronológico de actos publicados en las ediciones digitales de Boletines Oficiales (BORME, BOE, BOPI) inscritos por LFP74 SL o en los que participa indirectamente.
Publicación en el BORME de los siguientes nombramientos:
| Administradores Solidarios |
|
| Representantes |
Publicación en el BORME de los siguientes nombramientos:
| Administrador Solidario |
|
| Representante |
Se constituye la empresa con fecha 14 de diciembre de 2020 mediante escritura pública. La empresa se crea con un capital social inicial de 762.758,00 Euros e inicia su actividad el 24 de noviembre de 2020. El domicilio social en el momento de su constitución se establece en C/ SALVATIERRA NUMERO 4 28034 (MADRID). La empresa indica que su actividad es CNAE 6420 - Actividades de las sociedades holding.
| Informe axesor 360º | Informe de Crédito | Perfil Comercial de Empresa | |
| Importe de ventas y número de empleados | ![]() | ![]() | ![]() |
| Información mercantil y comercial | ![]() Completa | ![]() Completa | ![]() Básica |
| Administradores y dirigentes | ![]() | ![]() | ![]() Solo dirigentes |
| Empresas relacionadas (accionistas, participadas,…) | ![]() | ![]() | ![]() |
| Categoría crediticia y probabilidad de incumplimiento de pago | ![]() | ![]() | ![]() |
| Impagos (RAI y Asnef Empresas) e incidencias judiciales | ![]() | ![]() | ![]() |
| Balance y cuenta de pérdidas y ganancias | ![]() Completo | ![]() Extracto | ![]() |
| Ratios y magnitudes económico-financieras | ![]() Completo | ![]() Extracto | ![]() |
| Representación gráfica de empresas relacionadas | ![]() | ![]() | ![]() |
| Comparativa del balance con la media del sector | ![]() | ![]() | ![]() |
| Estado de flujos de efectivo y de cambios en el patrimonio neto | ![]() | ![]() | ![]() |
| Fuentes de financiación y avales | ![]() | ![]() | ![]() |
| Subvenciones, concursos/subastas públicas y marcas | ![]() | ![]() | ![]() |
| Acceder | Acceder | Acceder |
LFP74 SL inscrita en el Registro Mercantil de Madrid.
capital social de la empresa es de 762.758,00 euros y tiene una facturación anual inferior a 500.000 euros.