CL CARDENAL LLUC NUM.9 P.3 (MANRESA). Ver mapa
La prestacion de servicios de intermediacion en la compra, venta o arrendamiento de bienes inmuebles o partes de inmuebles; la intermediacion en la tasacion de inmuebeles i administracion de fincas.
no disponible
14/03/2024
2 años
3.000,00 €
-
Barcelona
-
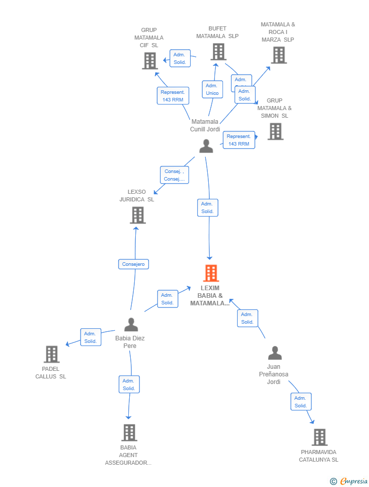
Administradores solidarios
| Entidad | Relación | Entidad/Relación | Desde | Hasta |
|---|---|---|---|---|
| Jane Pallas Jorge | Adm. Solid. | Jane Pallas Jorge Adm. Solid. | 05/06/2025 | |
| Juan Preñanosa Jordi | Adm. Solid. | Juan Preñanosa Jordi Adm. Solid. | 04/04/2024 | 26/03/2025 |
| Matamala Cunill Jordi | Adm. Solid. | Matamala Cunill Jordi Adm. Solid. | 04/04/2024 | |
| Babia Diez Pere | Adm. Solid. | Babia Diez Pere Adm. Solid. | 04/04/2024 |

Resumen cronológico de actos publicados en las ediciones digitales de Boletines Oficiales (BORME, BOE, BOPI) inscritos por LEXIM BABIA & MATAMALA IMMOBLES SL o en los que participa indirectamente.
Se constituye la empresa con fecha 4 de abril de 2024 mediante escritura pública. La empresa se crea con un capital social inicial de 3.000,00 Euros e inicia su actividad el 14 de marzo de 2024. El domicilio social en el momento de su constitución se establece en CL CARDENAL LLUC NUM.9 P.3 (MANRESA). La empresa indica que su actividad es LA PRESTACION DE SERVICIOS DE INTERMEDIACION EN LA COMPRA, VENTA O ARRENDAMIENTO DE BIENES INMUEBLES O PARTES DE INMUEBLES; LA INTERMEDIACION EN LA TASACION DE INMUEBELES I ADMINISTRACION DE FINCAS.
Publicación en el BORME de los siguientes nombramientos:
| Administradores Solidarios |
| Informe de Crédito | Informe Mercantil, Incidencias y Vinculaciones | Perfil Comercial de Empresa | |
| Capital social actual y evolución | ![]() | ![]() | ![]() |
| Información mercantil y comercial | ![]() | ![]() | ![]() Básica |
| Administradores y dirigentes | ![]() | ![]() Solo administradores | ![]() Solo dirigentes |
| Empresas relacionadas (accionistas, participadas,…) | ![]() | ![]() | ![]() |
| Incidencias judiciales y procedimientos concursales | ![]() | ![]() | ![]() |
| Impagos en el fichero RAI | ![]() | ![]() | ![]() |
| Impagos en el fichero Asnef Empresas | ![]() | ![]() | ![]() |
| Categoría crediticia y probabilidad de incumplimiento de pago | ![]() | ![]() | ![]() |
| Extracto del balance y cuenta de pérdidas y ganancias | ![]() | ![]() | ![]() |
| Ratios y magnitudes económico-financieras | ![]() | ![]() | ![]() |
| Acceder | Acceder | Acceder |
LEXIM BABIA & MATAMALA IMMOBLES SL inscrita en el Registro Mercantil de Barcelona.
capital social de la empresa es de 3.000,00 euros.