TRVA BAYONA, 1 8º B 31011 (PAMPLONA). Ver mapa
A) desarrollo de ideas y proyectos para la creación de obras audiovisuales, así como la adquisición, gestión y explotación de derechos de propiedad intelectual en todas sus manifestaciones, relacionadas con tales obras;........
no disponible
23/02/2024
2 años
9.100,00 €
-
Madrid
-
Administradores mancomunados
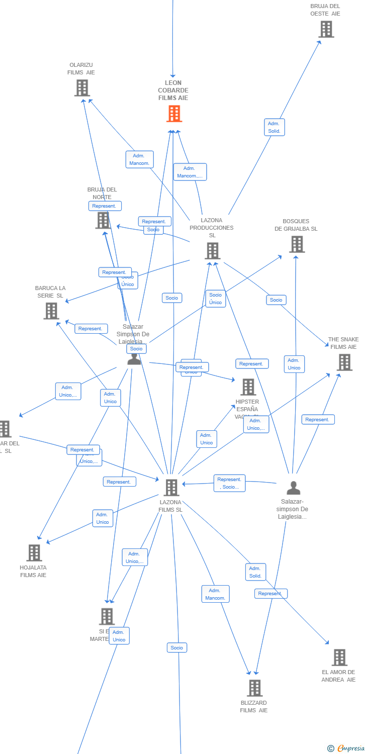
| Entidad | Relación | Entidad/Relación | Desde | Hasta |
|---|---|---|---|---|
| LAZONA PRODUCCIONES SL | Adm. Mancom. | LAZONA PRODUCCIONES SL Adm. Mancom. | 17/07/2025 | |
| LAMIA FILMS SL | Adm. Mancom. | LAMIA FILMS SL Adm. Mancom. | 17/07/2025 | |
| LAZONA PRODUCCIONES SL | Adm. Unico | LAZONA PRODUCCIONES SL Adm. Unico | 15/03/2024 | 17/07/2025 |
| Castellanos Ballesteros Jorge | Apod. | Castellanos Ballesteros Jorge Apod. | 09/06/2025 | |
| LAZONA FILMS SL | Socio | LAZONA FILMS SL Socio | 15/03/2024 | |
| LAZONA PRODUCCIONES SL | Socio | LAZONA PRODUCCIONES SL Socio | 15/03/2024 | |
| Salazar Simpson De Laiglesia Gonzalo Luis | Represent. | Salazar Simpson De Laiglesia Gonzalo Luis Represent. | 15/03/2024 |

Resumen cronológico de actos publicados en las ediciones digitales de Boletines Oficiales (BORME, BOE, BOPI) inscritos por LEON COBARDE FILMS AIE o en los que participa indirectamente.
| Modificación del artículo 6º de los Estatutos, como consecuencia de la transmisión de cuotas de participación.. |
"LAZONA PRODUCCIONES, S.L." y "LAZONA FILMS, S.L.", vendieron sus cuotas de participación a "BESTAX MEDIA, S.L." y "BESTAX CORP, S.L.", perdiendo las dos primeras su condición de socias y adquiriéndola las dos últimas, quedando exoneradas de las deudas de la Agrupación anteriores a su entrada como socias.
Los socios o accionistas de la empresa han ampliado en 9.100 € el capital social de la sociedad. Esta ampliación incrita en el Registro Mercantil, incrementa el capital social en un Infinity %, dejando el capital social de la sociedad en 9.100€.
| Capital social anterior: | 0 € |
| Aumento de capital: | 9.100 € |
| Capital social resultante: | 9.100 € |
| % incremento: | Infinity % |
Traslado del domicilio social de la empresa situado en AVDA DE CONCHA ESPINA 65 - 2º (MADRID) siendo el nuevo domicilio situado en TRVA BAYONA, 1 8º B 31011 (PAMPLONA).
Publicación en el BORME de los siguientes nombramientos:
| Administradores Mancomunados |
Los administradores mancomunados nombrados "Lazona Producciones SL" y "Lamia Films SL",designan respresentantes fisicos a D.Gonzalo-Luis Salazar-Simpson de Laiglesia y a D.Iker Ganuza Taberna, respectivamente. Cambio del Organo de Administración: Administradores mancomunados.
Se constituye la empresa con fecha 15 de marzo de 2024 mediante escritura pública. La empresa se crea con un capital social inicial de 0,00 Euros e inicia su actividad el 23 de febrero de 2024. El domicilio social en el momento de su constitución se establece en AVDA DE CONCHA ESPINA 65 - 2º (MADRID). La empresa indica que su actividad es a) Desarrollo de ideas y proyectos para la creación de obras audiovisuales, así como la adquisición, gestión y explotación de derechos de propiedad intelectual en todas sus manifestaciones, relacionadas con tales obras;........
Publicación en el BORME de los siguientes nombramientos:
| Socio | |
| Administrador Único | |
| Representante |
| Informe de Crédito | Informe Mercantil, Incidencias y Vinculaciones | Perfil Comercial de Empresa | |
| Capital social actual y evolución | ![]() | ![]() | ![]() |
| Información mercantil y comercial | ![]() | ![]() | ![]() Básica |
| Administradores y dirigentes | ![]() | ![]() Solo administradores | ![]() Solo dirigentes |
| Empresas relacionadas (accionistas, participadas,…) | ![]() | ![]() | ![]() |
| Incidencias judiciales y procedimientos concursales | ![]() | ![]() | ![]() |
| Impagos en el fichero RAI | ![]() | ![]() | ![]() |
| Impagos en el fichero Asnef Empresas | ![]() | ![]() | ![]() |
| Categoría crediticia y probabilidad de incumplimiento de pago | ![]() | ![]() | ![]() |
| Extracto del balance y cuenta de pérdidas y ganancias | ![]() | ![]() | ![]() |
| Ratios y magnitudes económico-financieras | ![]() | ![]() | ![]() |
| Acceder | Acceder | Acceder |
LEON COBARDE FILMS AIE inscrita en el Registro Mercantil de Madrid.
capital social de la empresa es de 9.100,00 euros.