EXPLOTACION DE HOTELES. APARTHOTELES, APARTAMENTOS, VILLAS, ETC.
CNAE 5520 - Alojamientos turísticos y otros alojamientos de corta estancia
A17243718
22/12/1989
36 años
-
1M €
Girona
1
Consejo de administración
Información sobre balances y cuentas de resultados de LAUREL DE LLORET SA depositados en el Registro Mercantil de Girona en los últimos ejercicios.
| Ejercicio Disponibilidad | 2019 3 horas | 2020 3 horas | 2021 3 horas | 2022 3 horas | Consultar en Axesor | |
| Consultar en Axesor | ||||||

Resumen cronológico de actos publicados en las ediciones digitales de Boletines Oficiales (BORME, BOE, BOPI) inscritos por LAUREL DE LLORET SA o en los que participa indirectamente.
Por acuerdo del Consejo de Administración, de fecha 12 de agosto de 2025, se convoca a los señores accionistas a la junta general ordinaria, que se celebrará en Lloret de Mar (Girona), calle Potosí, número 1, en primera convocatoria, el día 3 de octubre de 2025, a las diecinueve h... Ver más
|
Publicación en el BORME de los siguientes revocaciones:
| Apoderados Mancomunados |
Publicación en el BORME de los siguientes reelecciones:
| Presidente | |
| Consejeros | |
| Consejero | |
| Secretario | |
| Consejero Delegado Solidario |
Se convoca a los señores accionistas a la Junta General Extraordinaria que se celebrará en el domicilio social, sito en Lloret de Mar (Girona), c/ Potosí nº 1, a las 19:15 horas del día 14 de noviembre de 2022, en primera convocatoria, o al día siguiente a la misma hora y lugar, e... Ver más
|
Publicación en el BORME de los siguientes reelecciones:
| Presidente | |
| Consejero | |
| Consejeros | |
| Secretario | |
| Consejeros Delegados Solidarios |
Publicación en el BORME de los siguientes ceses-dimisiones:
| Consejeros |
Publicación en el BORME de los siguientes nombramientos:
| Presidente | |
| Consejeros | |
| Consejeros Delegados Solidarios | |
| Secretario |
Publicación en el BORME de los siguientes ceses-dimisiones:
| Presidente | |
| Consejero | |
| Consejeros | |
| Consejero Delegado | |
| Secretario |
Publicación en el BORME de los siguientes nombramientos:
| Presidente | |
| Consejero | |
| Consejeros | |
| Consejero Delegado | |
| Secretario |
| Informe axesor 360º | Informe de Crédito | Perfil Comercial de Empresa | |
| Importe de ventas y número de empleados | ![]() | ![]() | ![]() |
| Información mercantil y comercial | ![]() Completa | ![]() Completa | ![]() Básica |
| Administradores y dirigentes | ![]() | ![]() | ![]() Solo dirigentes |
| Empresas relacionadas (accionistas, participadas,…) | ![]() | ![]() | ![]() |
| Categoría crediticia y probabilidad de incumplimiento de pago | ![]() | ![]() | ![]() |
| Impagos (RAI y Asnef Empresas) e incidencias judiciales | ![]() | ![]() | ![]() |
| Balance y cuenta de pérdidas y ganancias | ![]() Completo | ![]() Extracto | ![]() |
| Ratios y magnitudes económico-financieras | ![]() Completo | ![]() Extracto | ![]() |
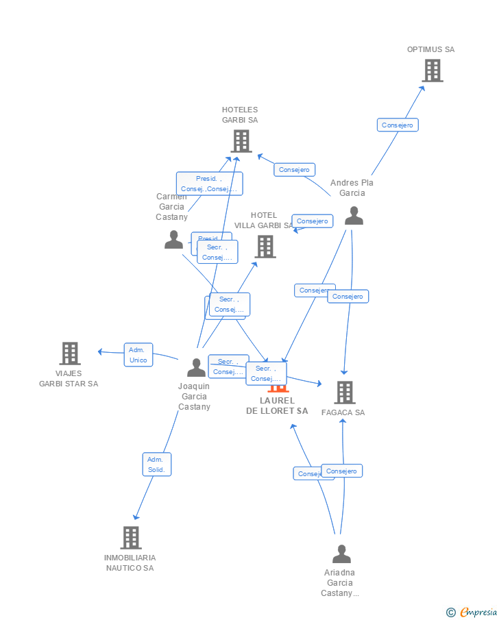
| Representación gráfica de empresas relacionadas | ![]() | ![]() | ![]() |
| Comparativa del balance con la media del sector | ![]() | ![]() | ![]() |
| Estado de flujos de efectivo y de cambios en el patrimonio neto | ![]() | ![]() | ![]() |
| Fuentes de financiación y avales | ![]() | ![]() | ![]() |
| Subvenciones, concursos/subastas públicas y marcas | ![]() | ![]() | ![]() |
| Acceder | Acceder | Acceder |
LAUREL DE LLORET SA inscrita en el Registro Mercantil de Girona. y con domicilio en Lloret de MarSu clasificación nacional de actividades económicas es Alojamientos turísticos y otros alojamientos de corta estancia.
La empresa tiene una facturación anual entre 1.000.000 y 2.500.000 euros.
LAUREL DE LLORET SA tiene 9 cargos directivos en activo y 3 cargos directivos históricos.