PZ VAIXELL MARIA ASSUMPTA NUM.10 P.6 PTA.2 (BADALONA). Ver mapa
Actividad principal. 6201 / actividades de programacion informatica. Otras actividades: 7830 / otra provision de recursos humanos. 6312 / portales web. 7022 / otras actividades de consultoria de gestion empresarial. Etc.
no disponible
18/09/2020
5 años
3.000,00 €
-
Barcelona
-
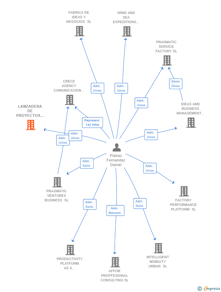
Administrador único
| Entidad | Relación | Entidad/Relación | Desde | Hasta |
|---|---|---|---|---|
| Planas Fernandez Daniel | Adm. Unico | Planas Fernandez Daniel Adm. Unico | 21/09/2020 |

Resumen cronológico de actos publicados en las ediciones digitales de Boletines Oficiales (BORME, BOE, BOPI) inscritos por LANZADERA DE PROYECTOS SL o en los que participa indirectamente.
Se constituye la empresa con fecha 21 de septiembre de 2020 mediante escritura pública. La empresa se crea con un capital social inicial de 3.000,00 Euros e inicia su actividad el 18 de septiembre de 2020. El domicilio social en el momento de su constitución se establece en PZ VAIXELL MARIA ASSUMPTA NUM.10 P.6 PTA.2 (BADALONA). La empresa indica que su actividad es ACTIVIDAD PRINCIPAL. 6201 / ACTIVIDADES DE PROGRAMACION INFORMATICA. OTRAS ACTIVIDADES: 7830 / OTRA PROVISION DE RECURSOS HUMANOS. 6312 / PORTALES WEB. 7022 / OTRAS ACTIVIDADES DE CONSULTORIA DE GESTION EMPRESARIAL. ETC.
| Informe de Crédito | Informe Mercantil, Incidencias y Vinculaciones | Perfil Comercial de Empresa | |
| Capital social actual y evolución | ![]() | ![]() | ![]() |
| Información mercantil y comercial | ![]() | ![]() | ![]() Básica |
| Administradores y dirigentes | ![]() | ![]() Solo administradores | ![]() Solo dirigentes |
| Empresas relacionadas (accionistas, participadas,…) | ![]() | ![]() | ![]() |
| Incidencias judiciales y procedimientos concursales | ![]() | ![]() | ![]() |
| Impagos en el fichero RAI | ![]() | ![]() | ![]() |
| Impagos en el fichero Asnef Empresas | ![]() | ![]() | ![]() |
| Categoría crediticia y probabilidad de incumplimiento de pago | ![]() | ![]() | ![]() |
| Extracto del balance y cuenta de pérdidas y ganancias | ![]() | ![]() | ![]() |
| Ratios y magnitudes económico-financieras | ![]() | ![]() | ![]() |
| Acceder | Acceder | Acceder |
LANZADERA DE PROYECTOS SL inscrita en el Registro Mercantil de Barcelona.
capital social de la empresa es de 3.000,00 euros.