C/ JOSEBA ZUBIMENDI Nº1. (DONOSTIA-SAN SEBASTIAN). Ver mapa
Prestación de servicios socio sanitarios a personas mayores, discapacitados físicos y psíquicos, así como a cualquier persona dependiente que requiera de una atención especial, incluyendo la psicológico, médica y de enfermería.-
no disponible
15/09/2022
3 años
6.966.581,00 €
-
Guipúzcoa-Gipuzkoa
-
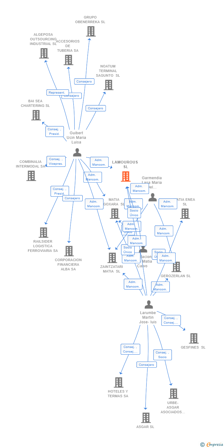
Administradores mancomunados
| Entidad | Relación | Entidad/Relación | Desde | Hasta |
|---|---|---|---|---|
| Fundacion Jose Matia Calvo | Socio Único | Fundacion Jose Matia Calvo Socio Único | 30/09/2022 | |
| Guibert Ucin Maria Luisa | Adm. Mancom. | Guibert Ucin Maria Luisa Adm. Mancom. | 30/09/2022 | |
| Larumbe Martin Jose-luis | Adm. Mancom. | Larumbe Martin Jose-luis Adm. Mancom. | 30/09/2022 | |
| Garmendia Lasa Maria Del Carmen | Adm. Mancom. | Garmendia Lasa Maria Del Carmen Adm. Mancom. | 30/09/2022 |

Resumen cronológico de actos publicados en las ediciones digitales de Boletines Oficiales (BORME, BOE, BOPI) inscritos por LAMOUROUS SL o en los que participa indirectamente.
Se constituye la empresa con fecha 30 de septiembre de 2022 mediante escritura pública. La empresa se crea con un capital social inicial de 6.966.581,00 Euros e inicia su actividad el 15 de septiembre de 2022. El domicilio social en el momento de su constitución se establece en C/ JOSEBA ZUBIMENDI Nº1. (DONOSTIA-SAN SEBASTIAN). La empresa indica que su actividad es Prestación de servicios socio sanitarios a personas mayores, discapacitados físicos y psíquicos, así como a cualquier persona dependiente que requiera de una atención especial, incluyendo la psicológico, médica y de enfermería.
Publicación en el BORME de los siguientes ceses-dimisiones:
| Administradores Mancomunados |
Publicación en el BORME de los siguientes nombramientos:
| Administradores Mancomunados |
Anuncio de escisión parcial y cesión global de activo y pasivo
Se hace público que el Socio Único de la mercantil GEROZERLAN, SLU, aprobó el día 22 de julio de 2022 la escisión parcial de parte de su patrimonio a la entidad beneficiaria de nueva creación LAMOUROUS, SLU, sin que la sociedad escindida se extinga como consecuencia de la escisión.
Asimismo, con carácter sucesivo y simultáneo a la escisión parcial, en unidad de acto y sin solución de continuidad, se hace público que con la misma fecha, 22 de julio de 2022, el Socio Único de la mercantil LAMOUROUS, SLU, aprobó una cesión global de activo y pasivo por la cual dicha sociedad se disolverá sin liquidación con extinción, transmitiendo la totalidad de su patrimonio a su socio único, FUNDACIÓN JOSÉ MATIA CALVO, entidad que se subroga y asume íntegramente la titularidad del activo y pasivo de la sociedad disuelta y no liquidada a título de sucesión universal. Todo ello en los términos y condiciones del "Proyecto de Escisión parcial y Proyecto de Cesión Global de Activo y Pasivo".
Se hace constar expresamente el derecho que asiste a los socios y acreedores de las entidades que participan en las operaciones de reestructuración descritas a obtener el texto íntegro de los acuerdos adoptados, así como el derecho de los acreedores a oponerse a dichas operaciones, en los términos establecidos en los artículos 44 y 88 de la Ley 3/2009, durante el plazo de un mes, contado a partir de la publicación del último anuncio de escisión y cesión global de activo y pasivo.
San Sebastián, 22 de julio de 2022.- Administradores Mancomunados de Gerozerlan, SLU y Lamourous, SLU, Dª. María Luisa Guibert Ucin, D. José Luis Larumbe Martín y Dª. María Carmen Garmendia Lasa.
|
| Informe de Crédito | Predicción y Calificación de Crédito | Información Mercantil e Incidencias | |
| Categoría crediticia y probabilidad de incumplimiento de pago | ![]() | ![]() | ![]() |
| Crédito recomendado | ![]() | ![]() | ![]() |
| Información mercantil y comercial | ![]() | ![]() | ![]() |
| Administradores y dirigentes | ![]() | ![]() | ![]() Solo administradores |
| Incidencias judiciales y procedimientos concursales | ![]() | ![]() | ![]() |
| Impagos en el fichero RAI | ![]() | ![]() | ![]() |
| Impagos en el fichero Asnef Empresas | ![]() | ![]() | ![]() |
| Extracto del balance y cuenta de pérdidas y ganancias | ![]() | ![]() | ![]() |
| Ratios y magnitudes económico-financieras | ![]() | ![]() | ![]() |
| Acceder | Acceder | Acceder |
LAMOUROUS SL inscrita en el Registro Mercantil de Guipúzcoa-Gipuzkoa.
capital social de la empresa es de 6.966.581,00 euros.