CL TRAFALGAR, NUM.6,P.1,OFICINA 13 (BARCELONA). Ver mapa
La adquisicion y promocion de bienes inmuebles de naturaleza urbana para su arrendamiento, ya sea en territorio nacional o en el extranjero.La actividad de promocion incluye la renovacion de edificios en los terminos ...
no disponible
29/05/2018
8 años
3.000,00 €
0.5M €
Barcelona
-
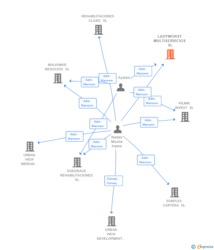
Administradores mancomunados
Información sobre balances y cuentas de resultados de LADYWORST MULTISERVICIOS SL depositados en el Registro Mercantil de Barcelona en los últimos ejercicios.
| Ejercicio Disponibilidad | 2019 Inmediata | 2020 Inmediata | 2021 Inmediata | 2022 3 horas | Consultar en Axesor | |
| Consultar en Axesor | ||||||

Resumen cronológico de actos publicados en las ediciones digitales de Boletines Oficiales (BORME, BOE, BOPI) inscritos por LADYWORST MULTISERVICIOS SL o en los que participa indirectamente.
Traslado del domicilio social de la empresa situado en CL ORTIGOSA Num.14 P.5 PTA.2 (BARCELONA) siendo el nuevo domicilio situado en CL TRAFALGAR, NUM.6,P.1,OFICINA 13 (BARCELONA).
ADQUISICION DE LA NACIONALIDAD ESPAÑOLA Y ASIGNACION DE NUMERO DE DNI DE LA APODERADA DE LA SOCIEDAD, DOÑA PATRICIA DEL VALLE GUEVARA MARQUEZ NOMBRADA EN LAS INSCRIPCIONES 5, 11, 12 Y 13.
Publicación en el BORME de los siguientes revocaciones:
| Apoderados Solidarios |
En el BORME no.153/2018 y con referencia 300756 SE COMETIO ERROR EN EL NOMBRE DE UNO DE LOS APODERADOS NOMBRADOS, SIENDO SU IDENTIDAD CORRECTA "DON GAI AYALON".
Publicación en el BORME de los siguientes revocaciones:
| Apoderados Mancomunados/Solidarios |
Publicación en el BORME de los siguientes revocaciones:
| Apoderados Mancomunados/Solidarios |
Publicación en el BORME de los siguientes nombramientos:
| Apoderados Solidarios |
Publicación en el BORME de los siguientes nombramientos:
| Apoderados Mancomunados/Solidarios |
En el BORME no.145/2018 y con referencia 314459 SE COMETIO ERROR EN CUANTO AL NOMBRE DE PILA DEL ADMINISTRADOR CONJUNTO SEÑOR AYALON, SIENDO EL CORRECTO GAI AYALON.
Publicación en el BORME de los siguientes nombramientos:
| Apoderados Solidarios |
Publicación en el BORME de los siguientes nombramientos:
| Apoderados Mancomunados/Solidarios |
Publicación en el BORME de los siguientes nombramientos:
| Apoderados Solidarios |
Publicación en el BORME de los siguientes nombramientos:
| Administradores Mancomunados |
| MODIFICACION Y REFUNDICION DE LOS ESTATUTOS SOCIALES. |
DECLARACION DE UNIPERSONALIDAD, SOCIO UNICO: URBAN VIEW DEVELOPMENT SPAIN SOCIMI S.A. ACOGIMIENTO AL REGIMEN FISCAL ESPECIAL DE LAS SOCIEDADES ANONIMAS COTIZADAS DE INVERSION EN EL MERCADO INMOBILIARIO (SOCIMI).
Traslado del domicilio social de la empresa situado en CL L'AVENIR NUM.35 P.6 PTA.2 (BARCELONA) siendo el nuevo domicilio situado en CL ORTIGOSA Num.14 P.5 PTA.2 (BARCELONA).
La sociedad cambia su actividad pasando a ser la nueva actividad o actividades de la empresa:
La adquisicion y promocion de bienes inmuebles de naturaleza urbana para su arrendamiento, ya sea en territorio nacional o en el extranjero.La actividad de promocion incluye la renovacion de edificios en los terminos ..
El anterior objeto social de la sociedad era el siguiente:
La adquisicion y promocion de bienes inmuebles de naturaleza urbana para su arrendamiento, ya sea en territorio nacional o en el extranjero.La actividad de promocion incluye la renovacion de edificios en los terminos ..
Se constituye la empresa con fecha 14 de junio de 2018 mediante escritura pública. La empresa se crea con un capital social inicial de 3.000,00 Euros e inicia su actividad el 29 de mayo de 2018. El domicilio social en el momento de su constitución se establece en CL L'AVENIR NUM.35 P.6 PTA.2 (BARCELONA). La empresa indica que su actividad es LA COMPRAVENTA, INTERMEDIACION, ARRENDAMIENTO, ADMINISTRACION, EXPLOTACION EN CUALQUIER FORMA DE FINCAS RUSTICAS Y URBANAS Y LA REALIZACION DE TODA CLASE DE OBRAS Y CONSTRUCCIONES, TANTO PUBLICAS COMO PRIVADAS, ETC.
| Informe axesor 360º | Informe de Crédito | Perfil Comercial de Empresa | |
| Importe de ventas y número de empleados | ![]() | ![]() | ![]() |
| Información mercantil y comercial | ![]() Completa | ![]() Completa | ![]() Básica |
| Administradores y dirigentes | ![]() | ![]() | ![]() Solo dirigentes |
| Empresas relacionadas (accionistas, participadas,…) | ![]() | ![]() | ![]() |
| Categoría crediticia y probabilidad de incumplimiento de pago | ![]() | ![]() | ![]() |
| Impagos (RAI y Asnef Empresas) e incidencias judiciales | ![]() | ![]() | ![]() |
| Balance y cuenta de pérdidas y ganancias | ![]() Completo | ![]() Extracto | ![]() |
| Ratios y magnitudes económico-financieras | ![]() Completo | ![]() Extracto | ![]() |
| Representación gráfica de empresas relacionadas | ![]() | ![]() | ![]() |
| Comparativa del balance con la media del sector | ![]() | ![]() | ![]() |
| Estado de flujos de efectivo y de cambios en el patrimonio neto | ![]() | ![]() | ![]() |
| Fuentes de financiación y avales | ![]() | ![]() | ![]() |
| Subvenciones, concursos/subastas públicas y marcas | ![]() | ![]() | ![]() |
| Acceder | Acceder | Acceder |
LADYWORST MULTISERVICIOS SL inscrita en el Registro Mercantil de Barcelona.
capital social de la empresa es de 3.000,00 euros y tiene una facturación anual inferior a 500.000 euros.