C/ RIBEIRO 28 1 (RIBADAVIA). Ver mapa
Elaboración, distribución y venta de vino acogido a la denominación de origen "ribeiro".. La adquisición en propiedad, o en cualquier modalidad de uso, bienes mueble o inmuebles aptos para la producción y fomento agrario. Producir, conservar, transformar, distribuir, transportar y vender en mercados interiores y exteriores productos provenientes de explotaciones agrícolas, forestales o p.
no disponible
28/01/2015
11 años
3.500,00 €
0.5M €
Ourense
Administrador único
QUINTA DO REBOLO SL
Información sobre balances y cuentas de resultados de LADEIRAS DO RIBEIRO POR ALEX GONZALEZ SL depositados en el Registro Mercantil de Ourense en los últimos ejercicios.
| Ejercicio Disponibilidad | 2019 3 horas | 2020 3 horas | 2021 3 horas | 2022 Inmediata | 2023 Inmediata | Consultar en Axesor |
| Consultar en Axesor | ||||||
| Entidad | Relación | Entidad/Relación | Desde | Hasta |
|---|---|---|---|---|
| Gonzalez Vazquez Alejandro | Socio Único | Gonzalez Vazquez Alejandro Socio Único | 26/01/2021 | |
| Gonzalez Vazquez Alejandro | Adm. Unico | Gonzalez Vazquez Alejandro Adm. Unico | 26/01/2021 | |
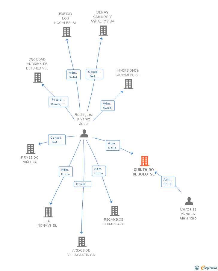
| Rodriguez Alvarez Jose | Adm. Solid. | Rodriguez Alvarez Jose Adm. Solid. | 23/02/2015 | 26/01/2021 |
| Gonzalez Vazquez Alejandro | Adm. Solid. | Gonzalez Vazquez Alejandro Adm. Solid. | 23/02/2015 | 30/04/2020 |

Resumen cronológico de actos publicados en las ediciones digitales de Boletines Oficiales (BORME, BOE, BOPI) inscritos por LADEIRAS DO RIBEIRO POR ALEX GONZALEZ SL o en los que participa indirectamente.
La sociedad cambia su denominación social QUINTA DO REBOLO SL a la denominación LADEIRAS DO RIBEIRO POR ALEX GONZALEZ SL
Se modifica parcialmente la actividad de la sociedad. Las nuevas actividades que se incluyen en el objeto social de la sociedad son:
La adquisición en propiedad, o en cualquier modalidad de uso, bienes mueble o inmuebles aptos para la producción y fomento agrario. Producir, conservar, transformar, distribuir, transportar y vender en mercados interiores y exteriores productos provenientes de explotaciones agrícolas, forestales o p
Cambio del Organo de Administración: Administradores solidarios a Administrador único.
Se constituye la empresa con fecha 23 de febrero de 2015 mediante escritura pública. La empresa se crea con un capital social inicial de 3.500,00 Euros e inicia su actividad el 28 de enero de 2015. El domicilio social en el momento de su constitución se establece en LUGAR XUBIN 35 (CENLLE). La empresa indica que su actividad es Elaboración, distribución y venta de vino acogido a la denominación de origen "Ribeiro".
Publicación en el BORME de los siguientes nombramientos:
| Administradores Solidarios |
| Informe axesor 360º | Informe de Crédito | Perfil Comercial de Empresa | |
| Importe de ventas y número de empleados | ![]() | ![]() | ![]() |
| Información mercantil y comercial | ![]() Completa | ![]() Completa | ![]() Básica |
| Administradores y dirigentes | ![]() | ![]() | ![]() Solo dirigentes |
| Empresas relacionadas (accionistas, participadas,…) | ![]() | ![]() | ![]() |
| Categoría crediticia y probabilidad de incumplimiento de pago | ![]() | ![]() | ![]() |
| Impagos (RAI y Asnef Empresas) e incidencias judiciales | ![]() | ![]() | ![]() |
| Balance y cuenta de pérdidas y ganancias | ![]() Completo | ![]() Extracto | ![]() |
| Ratios y magnitudes económico-financieras | ![]() Completo | ![]() Extracto | ![]() |
| Representación gráfica de empresas relacionadas | ![]() | ![]() | ![]() |
| Comparativa del balance con la media del sector | ![]() | ![]() | ![]() |
| Estado de flujos de efectivo y de cambios en el patrimonio neto | ![]() | ![]() | ![]() |
| Fuentes de financiación y avales | ![]() | ![]() | ![]() |
| Subvenciones, concursos/subastas públicas y marcas | ![]() | ![]() | ![]() |
| Acceder | Acceder | Acceder |
LADEIRAS DO RIBEIRO POR ALEX GONZALEZ SL anteriormente denominada QUINTA DO REBOLO SL inscrita en el Registro Mercantil de Ourense.
capital social de la empresa es de 3.500,00 euros y tiene una facturación anual inferior a 500.000 euros.
LADEIRAS DO RIBEIRO POR ALEX GONZALEZ SL tiene 2 cargos directivos en activo y 0 cargos directivos históricos.