C/ FRANCIA 52 (PALENCIA). Ver mapa
-adquisición, preparación y envasado de leche; fabricación, comercialización y adquisición de queso, productos lácteos, sus derivados y subproductos. Importación y exportación, venta al por mayor y por menor y transporte de los productos antes mencionados.- transformación, prod.
no disponible
04/07/2017
9 años
3.000,00 €
2.5M €
Palencia
Consejo de administración
Información sobre balances y cuentas de resultados de LACTEAS IBERPAL SL depositados en el Registro Mercantil de Palencia en los últimos ejercicios.
| Ejercicio Disponibilidad | 2019 Inmediata | 2020 Inmediata | 2021 Inmediata | Consultar en Axesor | ||
| Consultar en Axesor | ||||||
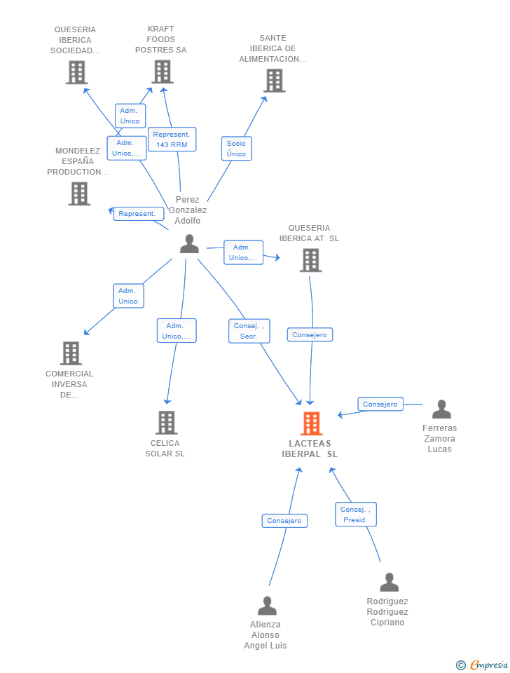
| Entidad | Relación | Entidad/Relación | Desde | Hasta |
|---|---|---|---|---|
| Rodriguez Rodriguez Cipriano | Consej. | Rodriguez Rodriguez Cipriano Consej. | 29/03/2022 | |
| Rodriguez Rodriguez Cipriano | Presid. | Rodriguez Rodriguez Cipriano Presid. | 29/03/2022 | |
| Atienza Alonso Angel Luis | Consej. | Atienza Alonso Angel Luis Consej. | 29/03/2022 | |
| Flores Farran Raul | Consej. | Flores Farran Raul Consej. | 06/07/2017 | 29/03/2022 |
| Ferreras Zamora Lucas | Presid. | Ferreras Zamora Lucas Presid. | 06/07/2017 | 29/03/2022 |
| Reales Ajo Cesar | Apod. | Reales Ajo Cesar Apod. | 13/07/2017 | |
| Perez Gonzalez Adolfo | Consej. | Perez Gonzalez Adolfo Consej. | 06/07/2017 | |
| Ferreras Zamora Lucas | Consej. | Ferreras Zamora Lucas Consej. | 06/07/2017 | |
| QUESERIA IBERICA AT SL | Consej. | QUESERIA IBERICA AT SL Consej. | 06/07/2017 | |
| Perez Gonzalez Adolfo | Secr. | Perez Gonzalez Adolfo Secr. | 06/07/2017 |

Resumen cronológico de actos publicados en las ediciones digitales de Boletines Oficiales (BORME, BOE, BOPI) inscritos por LACTEAS IBERPAL SL o en los que participa indirectamente.
Publicación en el BORME de los siguientes ceses-dimisiones:
| Presidente | |
| Consejero |
Publicación en el BORME de los siguientes nombramientos:
| Presidente | |
| Consejero |
Se constituye la empresa con fecha 6 de julio de 2017 mediante escritura pública. La empresa se crea con un capital social inicial de 3.000,00 Euros e inicia su actividad el 4 de julio de 2017. El domicilio social en el momento de su constitución se establece en C/ BELGICA 6 (PALENCIA). La empresa indica que su actividad es -Adquisición, preparación y envasado de leche; fabricación, comercialización y adquisición de queso, productos lácteos, sus derivados y subproductos. Importación y exportación, venta al por mayor y por menor y transporte de los productos antes mencionados.- Transformación, prod.
Publicación en el BORME de los siguientes nombramientos:
| Presidente | |
| Consejeros | |
| Secretario |
| Informe axesor 360º | Informe de Crédito | Perfil Comercial de Empresa | |
| Importe de ventas y número de empleados | ![]() | ![]() | ![]() |
| Información mercantil y comercial | ![]() Completa | ![]() Completa | ![]() Básica |
| Administradores y dirigentes | ![]() | ![]() | ![]() Solo dirigentes |
| Empresas relacionadas (accionistas, participadas,…) | ![]() | ![]() | ![]() |
| Categoría crediticia y probabilidad de incumplimiento de pago | ![]() | ![]() | ![]() |
| Impagos (RAI y Asnef Empresas) e incidencias judiciales | ![]() | ![]() | ![]() |
| Balance y cuenta de pérdidas y ganancias | ![]() Completo | ![]() Extracto | ![]() |
| Ratios y magnitudes económico-financieras | ![]() Completo | ![]() Extracto | ![]() |
| Representación gráfica de empresas relacionadas | ![]() | ![]() | ![]() |
| Comparativa del balance con la media del sector | ![]() | ![]() | ![]() |
| Estado de flujos de efectivo y de cambios en el patrimonio neto | ![]() | ![]() | ![]() |
| Fuentes de financiación y avales | ![]() | ![]() | ![]() |
| Subvenciones, concursos/subastas públicas y marcas | ![]() | ![]() | ![]() |
| Acceder | Acceder | Acceder |
LACTEAS IBERPAL SL inscrita en el Registro Mercantil de Palencia.
capital social de la empresa es de 3.000,00 euros y tiene una facturación anual superior a 2.500.000 euros.
LACTEAS IBERPAL SL tiene 6 cargos directivos en activo y 0 cargos directivos históricos.