CR DE CORNELLA Num.140 P.7 PTA.B (ESPLUGUES DE LLOBREGAT). Ver mapa
no disponible
05/06/1987
39 años
3.019.331,43 €
2.5M €
Barcelona
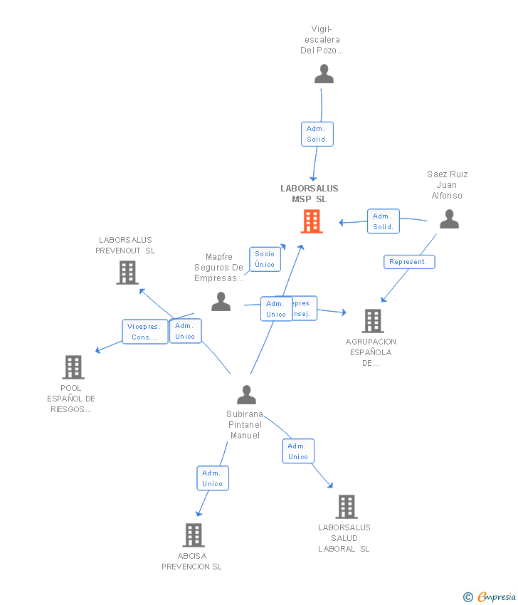
Administradores solidarios
MAPFRE SERVICIO DE PREVENCION SL
Información sobre balances y cuentas de resultados de LABORSALUS MSP SL depositados en el Registro Mercantil de Barcelona en los últimos ejercicios.
| Ejercicio Disponibilidad | Consultar en Axesor | |||||
| Consultar en Axesor | ||||||

Resumen cronológico de actos publicados en las ediciones digitales de Boletines Oficiales (BORME, BOE, BOPI) inscritos por LABORSALUS MSP SL o en los que participa indirectamente.
En cumplimiento de lo dispuesto en el artículo 43 de la Ley 3/2009, de 3 de abril, sobre modificaciones estructurales de las sociedades mercantiles (la "Ley"), se hace constar que el socio único de la sociedad Laborsalus Prevenout, S.L. y el socio único de las Sociedades Laborsalu... Ver más
| Absorbente | |
| Absorbida |
|
Publicación en el BORME de los siguientes revocaciones:
| Apoderado | |
| Apod. Solid. |
Publicación en el BORME de los siguientes revocaciones:
| Apoderado |
Publicación en el BORME de los siguientes revocaciones:
| Adm. Solid. |
| MODIFICACION Y REFUNDICION DE ESTATUTOS. |
La sociedad cambia su denominación social MAPFRE SERVICIO DE PREVENCION SL a la denominación LABORSALUS MSP SL
Traslado del domicilio social de la empresa situado en C/ MANUEL CORTINA 2 (MADRID). siendo el nuevo domicilio situado en CR DE CORNELLA Num.140 P.7 PTA.B (ESPLUGUES DE LLOBREGAT)..
Los socios o accionistas de la empresa han reducido en 792.875 € el capital social de la sociedad. Esta reducción incrita en el Registro Mercantil, reduce el capital social en un 20.80 %, dejando el capital social de la sociedad en 3.019.331,43€.
| Capital social anterior: | 3.812.206,43 € |
| Reducción de capital: | 792.875 € |
| Capital social resultante: | 3.019.331,43 € |
| % reducción: | 20.80 % |
Publicación en el BORME de los siguientes revocaciones:
| Apoderados | |
| Apoderados Solidarios | |
| Apoderado | |
| Apoderado Solidario |
Publicación en el BORME de los siguientes reelecciones:
| Auditor | |
| Auditor Cuentas Consolidadas |
Publicación en el BORME de los siguientes reelecciones:
| Auditor | |
| Auditor Cuentas Consolidadas |
| Informe axesor 360º | Informe de Crédito | Perfil Comercial de Empresa | |
| Importe de ventas y número de empleados | ![]() | ![]() | ![]() |
| Información mercantil y comercial | ![]() Completa | ![]() Completa | ![]() Básica |
| Administradores y dirigentes | ![]() | ![]() | ![]() Solo dirigentes |
| Empresas relacionadas (accionistas, participadas,…) | ![]() | ![]() | ![]() |
| Categoría crediticia y probabilidad de incumplimiento de pago | ![]() | ![]() | ![]() |
| Impagos (RAI y Asnef Empresas) e incidencias judiciales | ![]() | ![]() | ![]() |
| Balance y cuenta de pérdidas y ganancias | ![]() Completo | ![]() Extracto | ![]() |
| Ratios y magnitudes económico-financieras | ![]() Completo | ![]() Extracto | ![]() |
| Representación gráfica de empresas relacionadas | ![]() | ![]() | ![]() |
| Comparativa del balance con la media del sector | ![]() | ![]() | ![]() |
| Estado de flujos de efectivo y de cambios en el patrimonio neto | ![]() | ![]() | ![]() |
| Fuentes de financiación y avales | ![]() | ![]() | ![]() |
| Subvenciones, concursos/subastas públicas y marcas | ![]() | ![]() | ![]() |
| Acceder | Acceder | Acceder |
LABORSALUS MSP SL anteriormente denominada MAPFRE SERVICIO DE PREVENCION SL ya disuelta inscrita en el Registro Mercantil de Barcelona.
capital social de la empresa es de 3.019.331,43 euros y tiene una facturación anual superior a 2.500.000 euros.
LABORSALUS MSP SL tiene 17 cargos directivos en activo y 71 cargos directivos históricos.
La empresa está auditada por ERNST & YOUNG SL.