C/ NOTARIOS Bl.4 1 B - URBANIZACION RIVERA DEL SO (MIJAS). Ver mapa
1. Construcción, instalaciones y mantenimiento. Cnae 4110. 2. Comercio al por mayor y al por menor. Distribución comercial. Importación y exportación. Cnae 4619; 4690; 4799. 3. Actividades inmobiliarias. Cnae 6810; 6820; 6831; 6832. 4. Mediación o intermediación en actividades profesionales. Cnae 70.
no disponible
25/04/2014
12 años
3.000,00 €
-
Málaga
Administrador único
Información sobre balances y cuentas de resultados de LA RESINA ANSARI SL depositados en el Registro Mercantil de Málaga en los últimos ejercicios.
| Ejercicio Disponibilidad | 2019 3 horas | 2020 3 horas | 2021 3 horas | Consultar en Axesor | ||
| Consultar en Axesor | ||||||
| Entidad | Relación | Entidad/Relación | Desde | Hasta |
|---|---|---|---|---|
| Ansarimohseni Hosseinali | Adm. Unico | Ansarimohseni Hosseinali Adm. Unico | 02/02/2023 | |
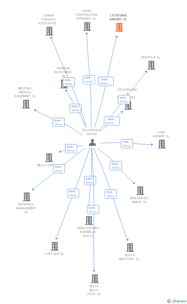
| Eschtehardi Jasmin | Adm. Unico | Eschtehardi Jasmin Adm. Unico | 16/06/2014 | 15/09/2022 |
| Eschtehardi Jasmin | Socio Único | Eschtehardi Jasmin Socio Único | 16/06/2014 |

Resumen cronológico de actos publicados en las ediciones digitales de Boletines Oficiales (BORME, BOE, BOPI) inscritos por LA RESINA ANSARI SL o en los que participa indirectamente.
Traslado del domicilio social de la empresa situado en AVDA DEL MERCADO 12 - EDIFICIO DON ANGEL, LOCAL Nº (MARBELLA) siendo el nuevo domicilio situado en C/ NOTARIOS Bl.4 1 B - URBANIZACION RIVERA DEL SO (MIJAS).
Se constituye la empresa con fecha 16 de junio de 2014 mediante escritura pública. La empresa se crea con un capital social inicial de 3.000,00 Euros e inicia su actividad el 25 de abril de 2014. El domicilio social en el momento de su constitución se establece en AVDA DEL MERCADO 12 - EDIFICIO DON ANGEL, LOCAL Nº (MARBELLA). La empresa indica que su actividad es 1. Construcción, instalaciones y mantenimiento. CNAE 4110. 2. Comercio al por mayor y al por menor. Distribución comercial. Importación y exportación. CNAE 4619; 4690; 4799. 3. Actividades inmobiliarias. CNAE 6810; 6820; 6831; 6832. 4. Mediación o intermediación en actividades profesionales. CNAE 70.
| Informe de Crédito | Informe Mercantil, Incidencias y Vinculaciones | Perfil Comercial de Empresa | |
| Capital social actual y evolución | ![]() | ![]() | ![]() |
| Información mercantil y comercial | ![]() | ![]() | ![]() Básica |
| Administradores y dirigentes | ![]() | ![]() Solo administradores | ![]() Solo dirigentes |
| Empresas relacionadas (accionistas, participadas,…) | ![]() | ![]() | ![]() |
| Incidencias judiciales y procedimientos concursales | ![]() | ![]() | ![]() |
| Impagos en el fichero RAI | ![]() | ![]() | ![]() |
| Impagos en el fichero Asnef Empresas | ![]() | ![]() | ![]() |
| Categoría crediticia y probabilidad de incumplimiento de pago | ![]() | ![]() | ![]() |
| Extracto del balance y cuenta de pérdidas y ganancias | ![]() | ![]() | ![]() |
| Ratios y magnitudes económico-financieras | ![]() | ![]() | ![]() |
| Acceder | Acceder | Acceder |
LA RESINA ANSARI SL inscrita en el Registro Mercantil de Málaga.
capital social de la empresa es de 3.000,00 euros.
LA RESINA ANSARI SL tiene 1 cargos directivos en activo y 0 cargos directivos históricos.