C/ MOTRICO 3 (MADRID). Ver mapa
-como actividad principal: la enseñanza de toda clase de materias de actividad docente, la escolarización de niños, jóvenes adultos, así como guardería de niños. (c.N.A.E. 85.10-85.20-85.3185.59). - como actividades secundarias: la venta de libros, revistas, material escolar y uniformes. Quedan excl.
no disponible
14/11/2019
6 años
3.100,00 €
1M €
Madrid
-
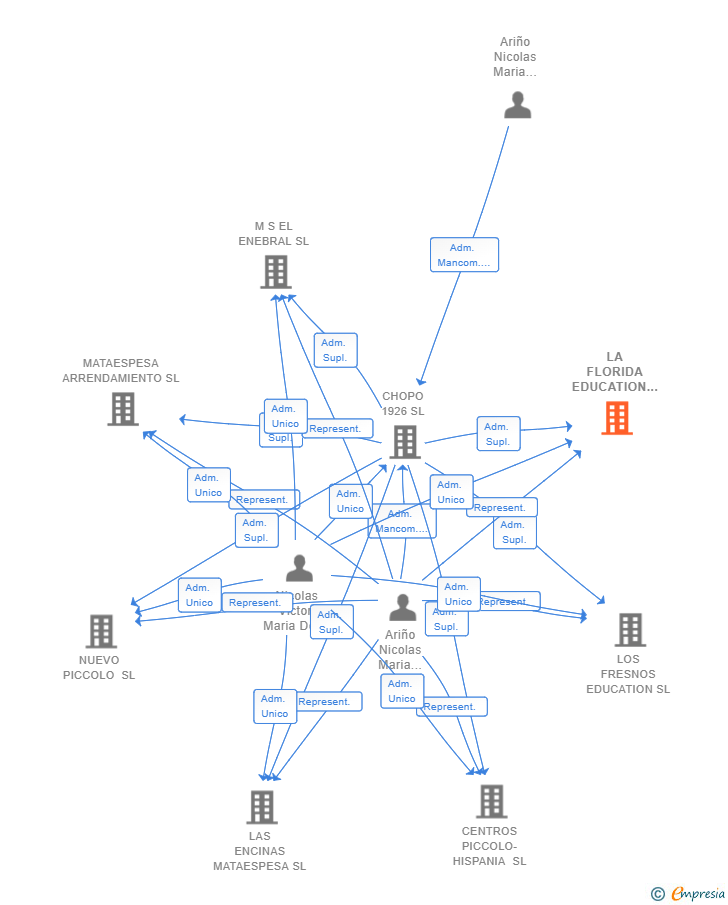
Administrador único
Información sobre balances y cuentas de resultados de LA FLORIDA EDUCATION SL depositados en el Registro Mercantil de Madrid en los últimos ejercicios.
| Ejercicio Disponibilidad | 2019 3 horas | 2020 3 horas | 2021 3 horas | 2022 Inmediata | 2023 Inmediata | Consultar en Axesor |
| Consultar en Axesor | ||||||


Resumen cronológico de actos publicados en las ediciones digitales de Boletines Oficiales (BORME, BOE, BOPI) inscritos por LA FLORIDA EDUCATION SL o en los que participa indirectamente.
Publicación en el BORME de los siguientes nombramientos:
| Administrador Suplente | |
| Representante |
Publicación en el BORME de los siguientes nombramientos:
| Apoderados Mancomunados/Solidarios |
Publicación en el BORME de los siguientes revocaciones:
| Apoderado Solidario | |
| Apoderado Mancomunado/Solidario |
Publicación en el BORME de los siguientes ceses-dimisiones:
| Administrador Mancomunado | |
| Administrador Mancomunado Suplente |
Se constituye la empresa con fecha 24 de enero de 2020 mediante escritura pública. La empresa se crea con un capital social inicial de 3.100,00 Euros e inicia su actividad el 14 de noviembre de 2019. El domicilio social en el momento de su constitución se establece en C/ MOTRICO 3 (MADRID). La empresa indica que su actividad es -Como actividad principal: la enseñanza de toda clase de materias de actividad docente, la escolarización de niños, jóvenes adultos, así como guardería de niños. (C.N.A.E. 85.10-85.20-85.3185.59). - Como actividades secundarias: la venta de libros, revistas, material escolar y uniformes. Quedan excl.
Publicación en el BORME de los siguientes nombramientos:
| Administradores Mancomunados | |
| Administrador Mancomunado Suplente |
Publicación en el BORME de los siguientes nombramientos:
| Apoderados Solidarios | |
| Apoderados Mancomunados/Solidarios |
| Informe axesor 360º | Informe de Crédito | Perfil Comercial de Empresa | |
| Importe de ventas y número de empleados | ![]() | ![]() | ![]() |
| Información mercantil y comercial | ![]() Completa | ![]() Completa | ![]() Básica |
| Administradores y dirigentes | ![]() | ![]() | ![]() Solo dirigentes |
| Empresas relacionadas (accionistas, participadas,…) | ![]() | ![]() | ![]() |
| Categoría crediticia y probabilidad de incumplimiento de pago | ![]() | ![]() | ![]() |
| Impagos (RAI y Asnef Empresas) e incidencias judiciales | ![]() | ![]() | ![]() |
| Balance y cuenta de pérdidas y ganancias | ![]() Completo | ![]() Extracto | ![]() |
| Ratios y magnitudes económico-financieras | ![]() Completo | ![]() Extracto | ![]() |
| Representación gráfica de empresas relacionadas | ![]() | ![]() | ![]() |
| Comparativa del balance con la media del sector | ![]() | ![]() | ![]() |
| Estado de flujos de efectivo y de cambios en el patrimonio neto | ![]() | ![]() | ![]() |
| Fuentes de financiación y avales | ![]() | ![]() | ![]() |
| Subvenciones, concursos/subastas públicas y marcas | ![]() | ![]() | ![]() |
| Acceder | Acceder | Acceder |
LA FLORIDA EDUCATION SL inscrita en el Registro Mercantil de Madrid.
capital social de la empresa es de 3.100,00 euros y tiene una facturación anual entre 1.000.000 y 2.500.000 euros.