BARRIO ADARZO 124-A (SANTANDER). Ver mapa
La sociedad tiene por objeto: 1. La compraventa y adquisición, posesión y disfrute de inmuebles y terrenos, la urbanización de los mismos, su transformación y explotación por cualquier título, su promoción, parcelación, reventa -al contado o a plazos- y posterior administración en su caso; así como.
no disponible
26/08/2024
un año
3.000,00 €
-
Cantabria
-
Administrador único
| Entidad | Relación | Entidad/Relación | Desde | Hasta |
|---|---|---|---|---|
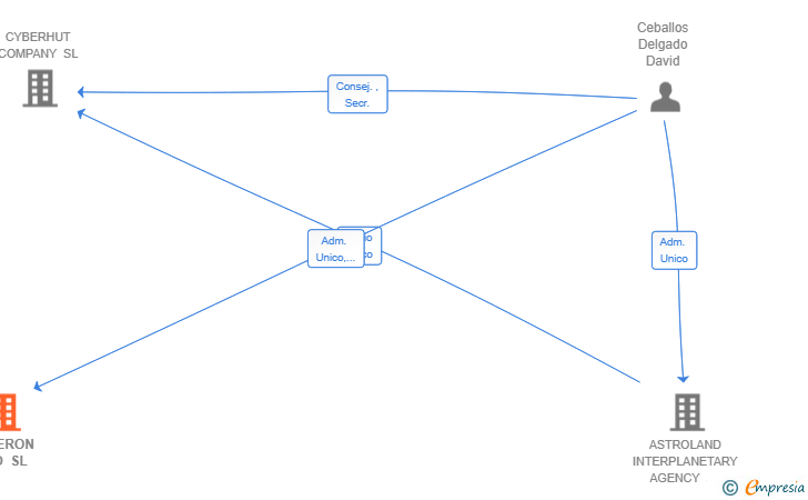
| Ceballos Delgado David | Socio Único | Ceballos Delgado David Socio Único | 20/09/2024 | |
| Ceballos Delgado David | Adm. Unico | Ceballos Delgado David Adm. Unico | 20/09/2024 |

Resumen cronológico de actos publicados en las ediciones digitales de Boletines Oficiales (BORME, BOE, BOPI) inscritos por KYBERON NEO SL o en los que participa indirectamente.
Se constituye la empresa con fecha 20 de septiembre de 2024 mediante escritura pública. La empresa se crea con un capital social inicial de 3.000,00 Euros e inicia su actividad el 26 de agosto de 2024. El domicilio social en el momento de su constitución se establece en BARRIO ADARZO 124-A (SANTANDER). La empresa indica que su actividad es La sociedad tiene por objeto: 1. La compraventa y adquisición, posesión y disfrute de inmuebles y terrenos, la urbanización de los mismos, su transformación y explotación por cualquier título, su promoción, parcelación, reventa -al contado o a plazos- y posterior administración en su caso; así como.
KYBERON NEO SL inscrita en el Registro Mercantil de Cantabria.
capital social de la empresa es de 3.000,00 euros.