La programación informática. La consultoría informática. Y los procesos de datos, hosting y actividades relacionadas.
no disponible
03/02/2020
6 años
(Extinguida el 16/10/2025)
4.767,00 €
0.5M €
Illes Balears
-
Administrador único
Información sobre balances y cuentas de resultados de KUARA SOFTWARE SL (EXTINGUIDA) depositados en el Registro Mercantil de Illes Balears en los últimos ejercicios.
| Ejercicio Disponibilidad | 2019 3 horas | 2020 3 horas | 2021 Inmediata | 2022 Inmediata | 2023 Inmediata | Consultar en Axesor |
| Consultar en Axesor | ||||||
| Entidad | Relación | Entidad/Relación | Desde | Hasta |
|---|---|---|---|---|
| Martinez Diaz Mariano Joaquin | Liquidador | Martinez Diaz Mariano Joaquin Liquidador | 16/10/2025 | 16/10/2025 |
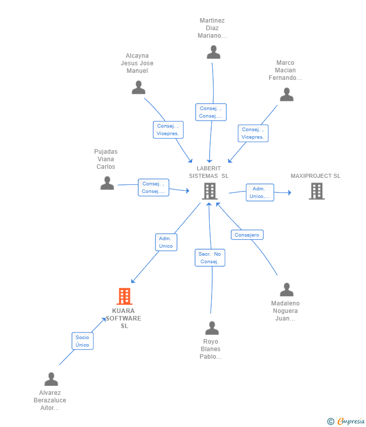
| LABERIT SISTEMAS SL | Adm. Unico | LABERIT SISTEMAS SL Adm. Unico | 28/05/2021 | 16/10/2025 |
| Pujadas Viana Carlos | Apod. | Pujadas Viana Carlos Apod. | 28/05/2021 | 16/10/2025 |
| Del Valle Blanco Ernesto | Apod. Solid. | Del Valle Blanco Ernesto Apod. Solid. | 28/05/2021 | 16/10/2025 |
| Alvarez Berazaluce Aitor Alberto | Socio Único | Alvarez Berazaluce Aitor Alberto Socio Único | 24/02/2020 | 16/10/2025 |
| Alvarez Berazaluce Aitor Alberto | Adm. Unico | Alvarez Berazaluce Aitor Alberto Adm. Unico | 24/02/2020 | 28/05/2021 |

Resumen cronológico de actos publicados en las ediciones digitales de Boletines Oficiales (BORME, BOE, BOPI) inscritos por KUARA SOFTWARE SL (EXTINGUIDA) o en los que participa indirectamente.
Publicación en el BORME de los siguientes ceses-dimisiones:
| Administrador Único | |
| Liquidador |
Publicación en el BORME de los siguientes revocaciones:
| Apoderado | |
| Apoderado Solidario |
El 16 de octubre de 2025 se inscribe en el Registro Mercantil la extinción de la sociedad, dejando de ser sujeto de derechos y obligaciones.
Con fecha 28 de mayo de 2021, mediante la correspondiente escritura ha quedado incrito en el Registro Mercantil la ampliación de 1.767 € del capital social de la empresa. Esta ampliación representa un 58.90 % de incremento del capital, quedando un capital social resultante de 4.767€.
| Capital social anterior: | 3.000 € |
| Aumento de capital: | 1.767 € |
| Capital social resultante: | 4.767 € |
| % incremento: | 58.90 % |
Traslado del domicilio social de la empresa situado en C/ CAN CARRIO 3 1 B (PALMA DE MALLORCA) siendo el nuevo domicilio situado en CMNO DE CAN GUASP 7 BAJOS - SON SARDINA (PALMA DE MALLORCA).
Se constituye la empresa con fecha 24 de febrero de 2020 mediante escritura pública. La empresa se crea con un capital social inicial de 3.000,00 Euros e inicia su actividad el 3 de febrero de 2020. El domicilio social en el momento de su constitución se establece en C/ CAN CARRIO 3 1 B (PALMA DE MALLORCA). La empresa indica que su actividad es La Programación informática. La Consultoría informática. Y los procesos de datos, hosting y actividades relacionadas.
| Informe axesor 360º | Informe de Crédito | Perfil Comercial de Empresa | |
| Importe de ventas y número de empleados | ![]() | ![]() | ![]() |
| Información mercantil y comercial | ![]() Completa | ![]() Completa | ![]() Básica |
| Administradores y dirigentes | ![]() | ![]() | ![]() Solo dirigentes |
| Empresas relacionadas (accionistas, participadas,…) | ![]() | ![]() | ![]() |
| Categoría crediticia y probabilidad de incumplimiento de pago | ![]() | ![]() | ![]() |
| Impagos (RAI y Asnef Empresas) e incidencias judiciales | ![]() | ![]() | ![]() |
| Balance y cuenta de pérdidas y ganancias | ![]() Completo | ![]() Extracto | ![]() |
| Ratios y magnitudes económico-financieras | ![]() Completo | ![]() Extracto | ![]() |
| Representación gráfica de empresas relacionadas | ![]() | ![]() | ![]() |
| Comparativa del balance con la media del sector | ![]() | ![]() | ![]() |
| Estado de flujos de efectivo y de cambios en el patrimonio neto | ![]() | ![]() | ![]() |
| Fuentes de financiación y avales | ![]() | ![]() | ![]() |
| Subvenciones, concursos/subastas públicas y marcas | ![]() | ![]() | ![]() |
| Acceder | Acceder | Acceder |
KUARA SOFTWARE SL (EXTINGUIDA) fué una empresa constituida el 03/02/2020 y extinguida el 16/10/2025 inscrita en el Registro Mercantil de Illes Balears.
capital social de la empresa es de 4.767,00 euros y tiene una facturación anual inferior a 500.000 euros.