CL VALENCIA NUM.243 P.6 PTA.1 (BARCELONA). Ver mapa
Fabricacion de bebidas alcoholicas y no alcoholicas, comercializacion al por mayor y al por menor de bebidas bien sea en establecimientos comerciales o a traves de pagina web, etc.
no disponible
11/10/2023
2 años
3.000,00 €
-
Barcelona
-
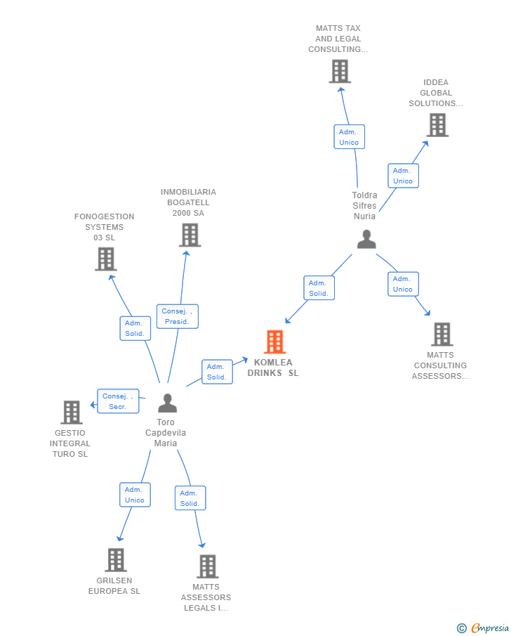
Administradores solidarios
| Entidad | Relación | Entidad/Relación | Desde | Hasta |
|---|---|---|---|---|
| Toldra Sifres Nuria | Adm. Solid. | Toldra Sifres Nuria Adm. Solid. | 21/11/2023 | |
| Toro Capdevila Maria | Adm. Solid. | Toro Capdevila Maria Adm. Solid. | 21/11/2023 |

Resumen cronológico de actos publicados en las ediciones digitales de Boletines Oficiales (BORME, BOE, BOPI) inscritos por KOMLEA DRINKS SL o en los que participa indirectamente.
Se constituye la empresa con fecha 21 de noviembre de 2023 mediante escritura pública. La empresa se crea con un capital social inicial de 3.000,00 Euros e inicia su actividad el 11 de octubre de 2023. El domicilio social en el momento de su constitución se establece en CL VALENCIA NUM.243 P.6 PTA.1 (BARCELONA). La empresa indica que su actividad es FABRICACION DE BEBIDAS ALCOHOLICAS Y NO ALCOHOLICAS, COMERCIALIZACION AL POR MAYOR Y AL POR MENOR DE BEBIDAS BIEN SEA EN ESTABLECIMIENTOS COMERCIALES O A TRAVES DE PAGINA WEB, ETC.
Publicación en el BORME de los siguientes nombramientos:
| Administradores Solidarios |
| Informe de Crédito | Informe Mercantil, Incidencias y Vinculaciones | Perfil Comercial de Empresa | |
| Capital social actual y evolución | ![]() | ![]() | ![]() |
| Información mercantil y comercial | ![]() | ![]() | ![]() Básica |
| Administradores y dirigentes | ![]() | ![]() Solo administradores | ![]() Solo dirigentes |
| Empresas relacionadas (accionistas, participadas,…) | ![]() | ![]() | ![]() |
| Incidencias judiciales y procedimientos concursales | ![]() | ![]() | ![]() |
| Impagos en el fichero RAI | ![]() | ![]() | ![]() |
| Impagos en el fichero Asnef Empresas | ![]() | ![]() | ![]() |
| Categoría crediticia y probabilidad de incumplimiento de pago | ![]() | ![]() | ![]() |
| Extracto del balance y cuenta de pérdidas y ganancias | ![]() | ![]() | ![]() |
| Ratios y magnitudes económico-financieras | ![]() | ![]() | ![]() |
| Acceder | Acceder | Acceder |
KOMLEA DRINKS SL inscrita en el Registro Mercantil de Barcelona.
capital social de la empresa es de 3.000,00 euros.