C/ VELAZQUEZ 53 IZ - 2º IZQUIERDA (MADRID). Ver mapa
8020 servicios de sistemas de seguridad.
no disponible
04/02/2021
5 años
29.600,00 €
-
Madrid
-
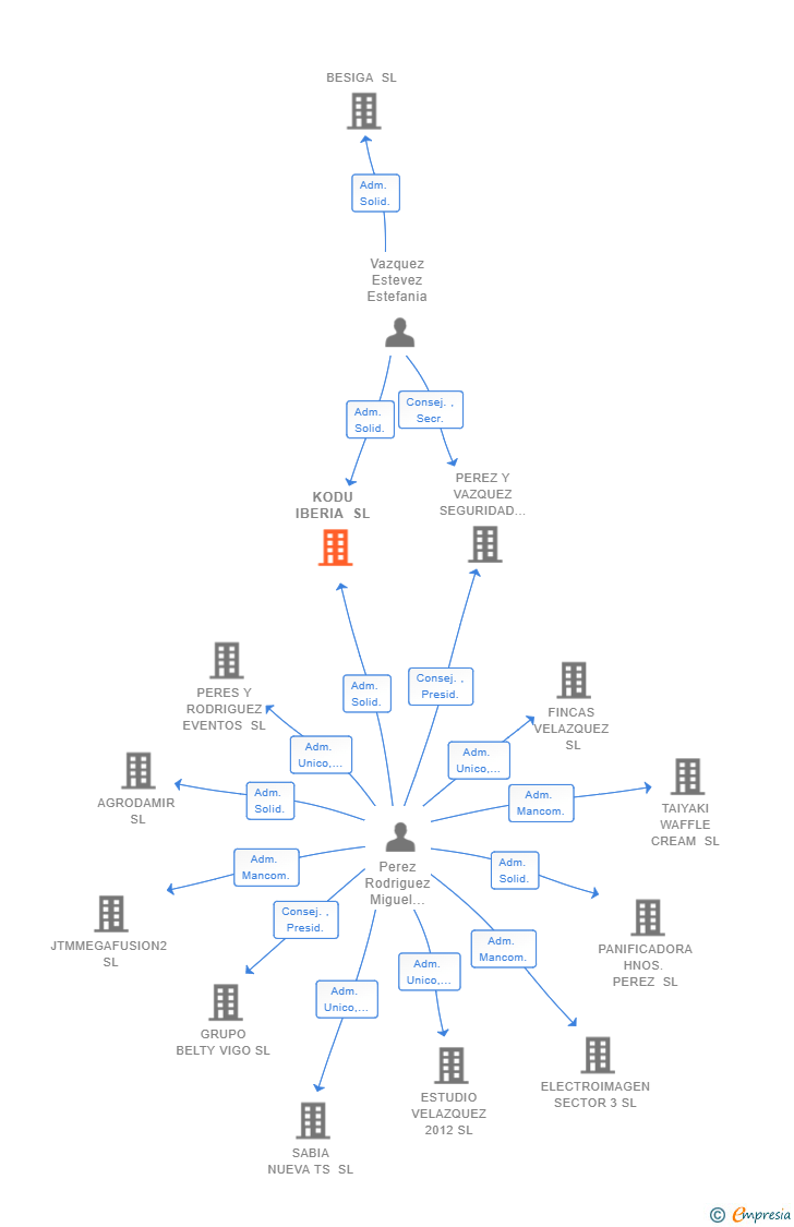
Administradores solidarios
| Entidad | Relación | Entidad/Relación | Desde | Hasta |
|---|---|---|---|---|
| Perez Rodriguez Miguel Angel | Adm. Solid. | Perez Rodriguez Miguel Angel Adm. Solid. | 17/02/2021 | |
| Vazquez Estevez Estefania | Adm. Solid. | Vazquez Estevez Estefania Adm. Solid. | 17/02/2021 |

Resumen cronológico de actos publicados en las ediciones digitales de Boletines Oficiales (BORME, BOE, BOPI) inscritos por KODU IBERIA SL o en los que participa indirectamente.
Se constituye la empresa con fecha 17 de febrero de 2021 mediante escritura pública. La empresa se crea con un capital social inicial de 29.600,00 Euros e inicia su actividad el 4 de febrero de 2021. El domicilio social en el momento de su constitución se establece en C/ VELAZQUEZ 53 IZ - 2º IZQUIERDA (MADRID). La empresa indica que su actividad es 8020 Servicios de sistemas de seguridad.
Publicación en el BORME de los siguientes nombramientos:
| Administradores Solidarios |
| Informe de Crédito | Predicción y Calificación | Perfil Comercial de Empresa | |
| Categoría crediticia y probabilidad de incumplimiento de pago | ![]() | ![]() | ![]() |
| Crédito recomendado | ![]() | ![]() | ![]() |
| Importe de ventas y número de empleados | ![]() | ![]() | ![]() |
| Información mercantil y comercial | ![]() | ![]() | ![]() Básica |
| Administradores y dirigentes | ![]() | ![]() | ![]() Solo dirigentes |
| Incidencias judiciales y procedimientos concursales | ![]() | ![]() | ![]() |
| Impagos en el fichero RAI | ![]() | ![]() | ![]() |
| Impagos en el fichero Asnef Empresas | ![]() | ![]() | ![]() |
| Extracto del balance y cuenta de pérdidas y ganancias | ![]() | ![]() | ![]() |
| Ratios y magnitudes económico-financieras | ![]() | ![]() | ![]() |
| Acceder | Acceder | Acceder |
KODU IBERIA SL inscrita en el Registro Mercantil de Madrid.
capital social de la empresa es de 29.600,00 euros.