ADQUISICION, POR CUALQUIER TITULO, DE FINCAS RUSTICAS Y URBANAS, LA CONSTRUCCION DE ESTAS Y LA ADMINISTRACION, TENENCIA, EXPLOTACION Y ARRENDAMIENTO DE TALES BIENES, Y SU VENTA TOTAL O PARCIAL
CNAE 4110 - Promoción inmobiliaria
B83511568
05/03/2003
23 años
-
0.5M €
Vizcaya-Bizkaia
Administrador único
Información sobre balances y cuentas de resultados de KLISBEL PROMOCIONES SL depositados en el Registro Mercantil de Vizcaya-Bizkaia en los últimos ejercicios.
| Ejercicio Disponibilidad | Consultar en Axesor | |||||
| Consultar en Axesor | ||||||
| Entidad | Relación | Entidad/Relación | Desde | Hasta |
|---|---|---|---|---|
| Palacin Albala Monica | Apod. | Palacin Albala Monica Apod. | 12/07/2012 | 09/11/2012 |
| Grijalba Alcalde Ruben | Apod. | Grijalba Alcalde Ruben Apod. | 07/04/2010 | 12/07/2012 |
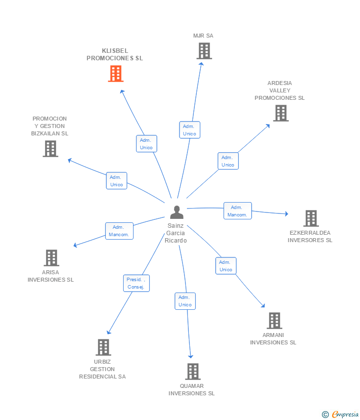
| Sainz Garcia Ricardo | Adm. Unico | Sainz Garcia Ricardo Adm. Unico | 15/02/2010 | |
| Sainz Garcia Juan Ignacio | Adm. Unico | Sainz Garcia Juan Ignacio Adm. Unico | 30/12/2008 | 15/02/2010 |
| Calvo Lopez Jose | Adm. Unico | Calvo Lopez Jose Adm. Unico | 15/02/2010 |


Resumen cronológico de actos publicados en las ediciones digitales de Boletines Oficiales (BORME, BOE, BOPI) inscritos por KLISBEL PROMOCIONES SL o en los que participa indirectamente.
La Agencia Estatal de la Administración Tributaria ha dictado baja provisional en el óndice de entidades porqué los débitos tributarios de la entidad con la Hacienda pública del Estado han sido declarados fallidos o no haber presentado la declaración del impuesto de sociedades correspondiente a tres períodos impositivos consecutivos. Se cierra la hoja registral de la sociedad no pudióndose practicar ninguna inscripción.
Traslado del domicilio social de la empresa situado en C/ BURGOS, Nº 4-1D (SANTANDER). siendo el nuevo domicilio situado en C/ GRAN VIA 38 7& (BILBAO)..
| Informe axesor 360º | Informe de Crédito | Perfil Comercial de Empresa | |
| Importe de ventas y número de empleados | ![]() | ![]() | ![]() |
| Información mercantil y comercial | ![]() Completa | ![]() Completa | ![]() Básica |
| Administradores y dirigentes | ![]() | ![]() | ![]() Solo dirigentes |
| Empresas relacionadas (accionistas, participadas,…) | ![]() | ![]() | ![]() |
| Categoría crediticia y probabilidad de incumplimiento de pago | ![]() | ![]() | ![]() |
| Impagos (RAI y Asnef Empresas) e incidencias judiciales | ![]() | ![]() | ![]() |
| Balance y cuenta de pérdidas y ganancias | ![]() Completo | ![]() Extracto | ![]() |
| Ratios y magnitudes económico-financieras | ![]() Completo | ![]() Extracto | ![]() |
| Representación gráfica de empresas relacionadas | ![]() | ![]() | ![]() |
| Comparativa del balance con la media del sector | ![]() | ![]() | ![]() |
| Estado de flujos de efectivo y de cambios en el patrimonio neto | ![]() | ![]() | ![]() |
| Fuentes de financiación y avales | ![]() | ![]() | ![]() |
| Subvenciones, concursos/subastas públicas y marcas | ![]() | ![]() | ![]() |
| Acceder | Acceder | Acceder |
KLISBEL PROMOCIONES SL inscrita en el Registro Mercantil de Vizcaya-Bizkaia. y con domicilio en BilbaoSu clasificación nacional de actividades económicas es Promoción inmobiliaria.
La empresa tiene una facturación anual entre 500.000 y 1.000.000 euros.
KLISBEL PROMOCIONES SL tiene 1 cargos directivos en activo y 4 cargos directivos históricos.