CL SANT SEBASTIA Num.1 (TERRASSA). Ver mapa
Actividades de consultoria y programacion informatica y software. Cnae de la actividad principal 6202.- actividades de consultoria informatica.
no disponible
09/01/2024
2 años
3.000,00 €
-
Barcelona
-
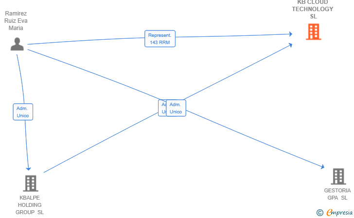
Administrador único
AURIAL SMART SL
| Entidad | Relación | Entidad/Relación | Desde | Hasta |
|---|---|---|---|---|
| KBALPE HOLDING GROUP SL | Adm. Unico | KBALPE HOLDING GROUP SL Adm. Unico | 19/02/2025 | |
| Ramirez Ruiz Eva Maria | Represent.143 RRM | Ramirez Ruiz Eva Maria Represent.143 RRM | 19/02/2025 | |
| Petit Alberola Marc | Adm. Unico | Petit Alberola Marc Adm. Unico | 22/03/2024 | 19/02/2025 |
| Colls Peyra Jose Luis | Adm. Unico | Colls Peyra Jose Luis Adm. Unico | 19/02/2024 | 22/03/2024 |

Resumen cronológico de actos publicados en las ediciones digitales de Boletines Oficiales (BORME, BOE, BOPI) inscritos por KB CLOUD TECHNOLOGY SL o en los que participa indirectamente.
Publicación en el BORME de los siguientes nombramientos:
| Administrador Único | |
| Representante 143 RRM |
La sociedad cambia su denominación social AURIAL SMART SL a la denominación KB CLOUD TECHNOLOGY SL
Traslado del domicilio social de la empresa situado en AV JOSEP TARRADELLAS NUM.1 P.BJ PTA.1 (SANT JOAN DESPI) siendo el nuevo domicilio situado en CL SANT SEBASTIA Num.1 (TERRASSA).
La sociedad cambia su actividad pasando a ser la nueva actividad o actividades de la empresa:
Actividades de consultoria y programacion informatica y software. Cnae de la actividad principal 6202.- actividades de consultoria informatica
El anterior objeto social de la sociedad era el siguiente:
Actividades de consultoria y programacion informatica y software. Cnae de la actividad principal 6202.- actividades de consultoria informatica
Se constituye la empresa con fecha 19 de febrero de 2024 mediante escritura pública. La empresa se crea con un capital social inicial de 3.000,00 Euros e inicia su actividad el 9 de enero de 2024. El domicilio social en el momento de su constitución se establece en AV JOSEP TARRADELLAS NUM.1 P.BJ PTA.1 (SANT JOAN DESPI). La empresa indica que su actividad es CONSTRUCCION Y REHABILITACION DE TODO TIPO DE INMUEBLES. COMERCIO AL POR MAYOR Y AL POR MENOR. ACTIVIDADES INMOBILIARIAS. TURISMO, HOSTELERIA Y RESTAURACION. CNAE ACTIVIDAD PRINCIPAL 6810, ETC.
| Informe de Crédito | Informe Mercantil, Incidencias y Vinculaciones | Perfil Comercial de Empresa | |
| Capital social actual y evolución | ![]() | ![]() | ![]() |
| Información mercantil y comercial | ![]() | ![]() | ![]() Básica |
| Administradores y dirigentes | ![]() | ![]() Solo administradores | ![]() Solo dirigentes |
| Empresas relacionadas (accionistas, participadas,…) | ![]() | ![]() | ![]() |
| Incidencias judiciales y procedimientos concursales | ![]() | ![]() | ![]() |
| Impagos en el fichero RAI | ![]() | ![]() | ![]() |
| Impagos en el fichero Asnef Empresas | ![]() | ![]() | ![]() |
| Categoría crediticia y probabilidad de incumplimiento de pago | ![]() | ![]() | ![]() |
| Extracto del balance y cuenta de pérdidas y ganancias | ![]() | ![]() | ![]() |
| Ratios y magnitudes económico-financieras | ![]() | ![]() | ![]() |
| Acceder | Acceder | Acceder |
KB CLOUD TECHNOLOGY SL anteriormente denominada AURIAL SMART SL inscrita en el Registro Mercantil de Barcelona.
capital social de la empresa es de 3.000,00 euros.