C/ ALMIRANTE 25 - 3º IZQUIERDA (MADRID). Ver mapa
La intermediación en la compraventa y arrendamiento de activos inmobiliarios.
no disponible
13/03/2025
11 meses
3.000,00 €
-
Madrid
-
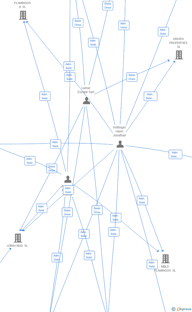
Administradores solidarios
| Entidad | Relación | Entidad/Relación | Desde | Hasta |
|---|---|---|---|---|
| LAMAR EUROPE INFINITY 8888 SA | Socio Único | LAMAR EUROPE INFINITY 8888 SA Socio Único | 15/10/2025 | |
| Lamar Europe Sarl | Socio Único | Lamar Europe Sarl Socio Único | 14/04/2025 | |
| Sanchez Lozano Velasco Javier | Apod. Solid. | Sanchez Lozano Velasco Javier Apod. Solid. | 14/04/2025 | |
| Jaureguizar Redondo Ignacio | Apod. Solid. | Jaureguizar Redondo Ignacio Apod. Solid. | 14/04/2025 | |
| Llinares Castello Cristina | Apod. Solid. | Llinares Castello Cristina Apod. Solid. | 14/04/2025 | |
| Giron De Juan Marta | Apod. Solid. | Giron De Juan Marta Apod. Solid. | 14/04/2025 | |
| Alonso Castellon Andrea | Apod. Solid. | Alonso Castellon Andrea Apod. Solid. | 14/04/2025 | |
| Hottinger Henri Jonathan | Adm. Solid. | Hottinger Henri Jonathan Adm. Solid. | 14/04/2025 | |
| A Alajaji Rayyan Yousef | Adm. Solid. | A Alajaji Rayyan Yousef Adm. Solid. | 14/04/2025 | |
| Hottinger Henri Jonathan | Adm. Unico | Hottinger Henri Jonathan Adm. Unico | 14/04/2025 | 14/04/2025 |

Resumen cronológico de actos publicados en las ediciones digitales de Boletines Oficiales (BORME, BOE, BOPI) inscritos por KAMPO VALIENTE SL o en los que participa indirectamente.
Se constituye la empresa con fecha 14 de abril de 2025 mediante escritura pública. La empresa se crea con un capital social inicial de 3.000,00 Euros e inicia su actividad el 13 de marzo de 2025. El domicilio social en el momento de su constitución se establece en C/ ALMIRANTE 25 - 3º IZQUIERDA (MADRID). La empresa indica que su actividad es La intermediación en la compraventa y arrendamiento de activos inmobiliarios.
Publicación en el BORME de los siguientes nombramientos:
| Apoderados Solidarios |
Publicación en el BORME de los siguientes nombramientos:
| Administradores Solidarios |
KAMPO VALIENTE SL inscrita en el Registro Mercantil de Madrid.
capital social de la empresa es de 3.000,00 euros.