C/ LIBERTAD 26 1º IZ (MADRID). Ver mapa
La adquisición, tenen cia, administración y explotación en forma de arriendo de todo tipo de bienes inmuebles.
no disponible
27/01/2025
un año
1.346.626,00 €
-
Madrid
-
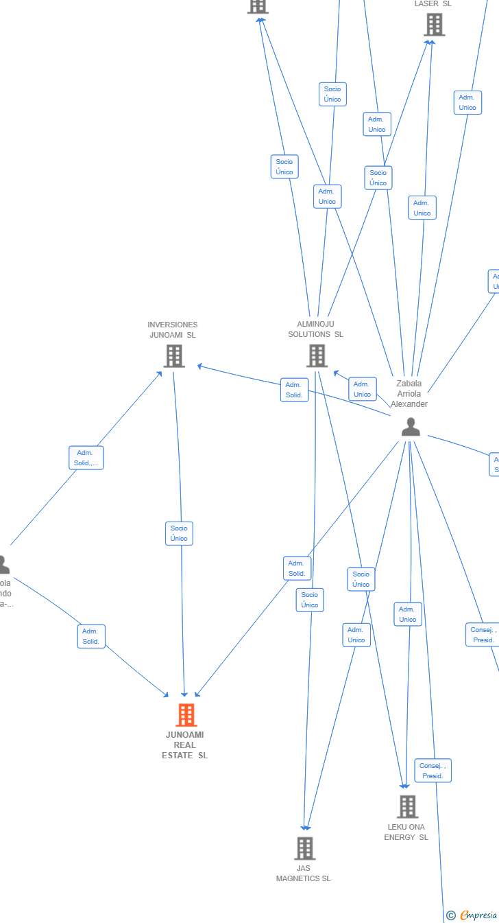
Administradores solidarios
| Entidad | Relación | Entidad/Relación | Desde | Hasta |
|---|---|---|---|---|
| INVERSIONES JUNOAMI SL | Socio Único | INVERSIONES JUNOAMI SL Socio Único | 20/02/2025 | |
| Zabala Arriola Alexander | Adm. Solid. | Zabala Arriola Alexander Adm. Solid. | 20/02/2025 | |
| Arriola Iriondo Maria-carmen | Adm. Solid. | Arriola Iriondo Maria-carmen Adm. Solid. | 20/02/2025 |

Resumen cronológico de actos publicados en las ediciones digitales de Boletines Oficiales (BORME, BOE, BOPI) inscritos por JUNOAMI REAL ESTATE SL o en los que participa indirectamente.
Los socios o accionistas de la empresa han ampliado en 150.000 € el capital social de la sociedad. Esta ampliación incrita en el Registro Mercantil, incrementa el capital social en un 3000.00 %, dejando el capital social de la sociedad en 155.000€.
| Capital social anterior: | 5.000 € |
| Aumento de capital: | 150.000 € |
| Capital social resultante: | 155.000 € |
| % incremento: | 3000.00 % |
Los socios o accionistas de la empresa han ampliado en 1.191.626 € el capital social de la sociedad. Esta ampliación incrita en el Registro Mercantil, incrementa el capital social en un 768.79 %, dejando el capital social de la sociedad en 1.346.626€.
| Capital social anterior: | 155.000 € |
| Aumento de capital: | 1.191.626 € |
| Capital social resultante: | 1.346.626 € |
| % incremento: | 768.79 % |
Se constituye la empresa con fecha 20 de febrero de 2025 mediante escritura pública. La empresa se crea con un capital social inicial de 5.000,00 Euros e inicia su actividad el 27 de enero de 2025. El domicilio social en el momento de su constitución se establece en C/ LIBERTAD 26 1º IZ (MADRID). La empresa indica que su actividad es La adquisición, tenen cia, administración y explotación en forma de arriendo de todo tipo de bienes inmuebles.
Publicación en el BORME de los siguientes nombramientos:
| Administradores Solidarios |
JUNOAMI REAL ESTATE SL inscrita en el Registro Mercantil de Madrid.
capital social de la empresa es de 1.346.626,00 euros.