CR DE SANT HILARI, S/N (CALLDETENES). Ver mapa
La explotacion de bares, cafeterias, restaurantes y servicios de restauracion, alojamientos turisticos y establecimientos de hosteleria, asi como el arrendamiento, gestion y administracion de bienes inmuebles en general.
no disponible
15/02/2022
4 años
3.000,00 €
-
Barcelona
-
Administrador único
Información sobre balances y cuentas de resultados de JUBANY FORMENTERA SL depositados en el Registro Mercantil de Barcelona en los últimos ejercicios.
| Ejercicio Disponibilidad | 2019 3 horas | 2020 3 horas | 2021 3 horas | 2022 3 horas | Consultar en Axesor | |
| Consultar en Axesor | ||||||
| Entidad | Relación | Entidad/Relación | Desde | Hasta |
|---|---|---|---|---|
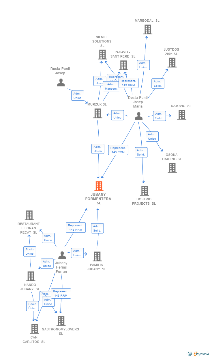
| FAMILIA JUBANY SL | Adm. Solid. | FAMILIA JUBANY SL Adm. Solid. | 09/03/2022 | |
| Jubany Herms Ferran | Represent.143 RRM | Jubany Herms Ferran Represent.143 RRM | 09/03/2022 | |
| MURZUK SL | Adm. Unico | MURZUK SL Adm. Unico | 09/03/2022 | |
| Dosta Punti Josep Maria | Represent.143 RRM | Dosta Punti Josep Maria Represent.143 RRM | 09/03/2022 |

Resumen cronológico de actos publicados en las ediciones digitales de Boletines Oficiales (BORME, BOE, BOPI) inscritos por JUBANY FORMENTERA SL o en los que participa indirectamente.
Se constituye la empresa con fecha 9 de marzo de 2022 mediante escritura pública. La empresa se crea con un capital social inicial de 3.000,00 Euros e inicia su actividad el 15 de febrero de 2022. El domicilio social en el momento de su constitución se establece en CR DE SANT HILARI, S/N (CALLDETENES). La empresa indica que su actividad es LA EXPLOTACION DE BARES, CAFETERIAS, RESTAURANTES Y SERVICIOS DE RESTAURACION, ALOJAMIENTOS TURISTICOS Y ESTABLECIMIENTOS DE HOSTELERIA, ASI COMO EL ARRENDAMIENTO, GESTION Y ADMINISTRACION DE BIENES INMUEBLES EN GENERAL.
Publicación en el BORME de los siguientes nombramientos:
| Administrador Solidario | |
| Administrador Único | |
| Representante 143 RRM |
| Informe de Crédito | Informe Mercantil, Incidencias y Vinculaciones | Perfil Comercial de Empresa | |
| Capital social actual y evolución | ![]() | ![]() | ![]() |
| Información mercantil y comercial | ![]() | ![]() | ![]() Básica |
| Administradores y dirigentes | ![]() | ![]() Solo administradores | ![]() Solo dirigentes |
| Empresas relacionadas (accionistas, participadas,…) | ![]() | ![]() | ![]() |
| Incidencias judiciales y procedimientos concursales | ![]() | ![]() | ![]() |
| Impagos en el fichero RAI | ![]() | ![]() | ![]() |
| Impagos en el fichero Asnef Empresas | ![]() | ![]() | ![]() |
| Categoría crediticia y probabilidad de incumplimiento de pago | ![]() | ![]() | ![]() |
| Extracto del balance y cuenta de pérdidas y ganancias | ![]() | ![]() | ![]() |
| Ratios y magnitudes económico-financieras | ![]() | ![]() | ![]() |
| Acceder | Acceder | Acceder |
JUBANY FORMENTERA SL inscrita en el Registro Mercantil de Barcelona.
capital social de la empresa es de 3.000,00 euros.