CNAE 4642 - Comercio al por mayor de prendas de vestir y calzado
B41987561
18/05/1999
17 años
(Extinguida el 09/08/2016)
-
2.5M €
Sevilla
Información sobre balances y cuentas de resultados de JETBAG SL depositados en el Registro Mercantil de Sevilla en los últimos ejercicios.
| Ejercicio Disponibilidad | Consultar en Axesor | |||||
| Consultar en Axesor | ||||||
| Entidad | Relación | Entidad/Relación | Desde | Hasta |
|---|---|---|---|---|
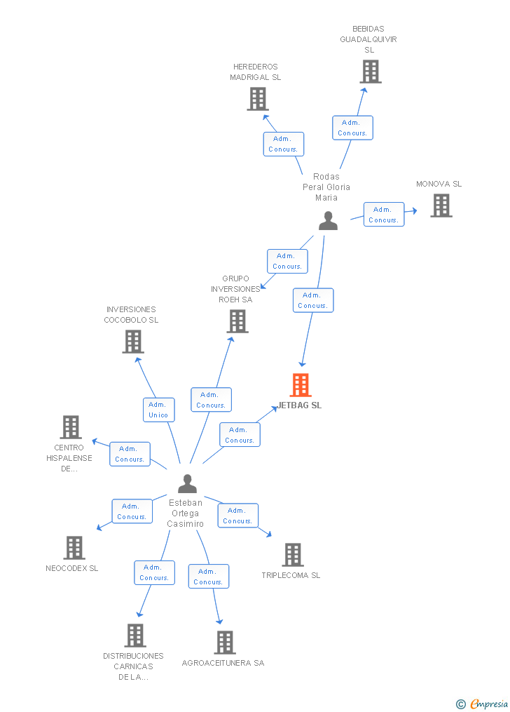
| Rodas Peral Gloria Maria | Adm. Concurs. | Rodas Peral Gloria Maria Adm. Concurs. | 08/11/2011 | 09/08/2016 |
| Esteban Ortega Casimiro | Adm. Concurs. | Esteban Ortega Casimiro Adm. Concurs. | 10/09/2009 | 09/08/2016 |
| Medina Varo Enrique | Adm. Unico | Medina Varo Enrique Adm. Unico | 08/11/2011 |

Resumen cronológico de actos publicados en las ediciones digitales de Boletines Oficiales (BORME, BOE, BOPI) inscritos por JETBAG SL o en los que participa indirectamente.
| Procedimiento concursal | 125/2009 |
| FIRME | Si, |
| Fecha de resolución | 22/01/2016 |
| Descripcion | Auto de conclusión del concurso. Inexistencia de bienes |
| Juzgado | num. 2 JUZGADO DE LO MERCANTIL DE SEVILLA |
| Resoluciones | PRACTICADA INSCRIPCION DE CONCLUSION DE CONCURSO, CESE DE LAS LIMITACIONES DE LAS FACULTADES DEL ADMINISTRADOR, CESE DEL ADMINISTRADOR, EXTINCION Y CANCELACION.DE TODOS LOS ASIENTOS |
| Procedimiento concursal | 125/2009 |
| FIRME | Si, |
| Fecha de resolución | 22/01/2016 |
| Descripcion | Cese de las limitaciones de las facultades de administración |
| Juzgado | num. 2 JUZGADO DE LO MERCANTIL DE SEVILLA |
| Procedimiento concursal | 125/2009 |
| Fecha de resolución | 12/05/2010 |
| Descripcion | Revocación de administradores concursales |
| Juzgado | num. 2 JUZGADO DE LO MERCANTIL DE SEVILLA |
| Adm. Concurs. | Rodas Peral Gloria Maria |
| Procedimiento concursal | 125/2009. |
| FIRME | Si, |
| Fecha de resolución | 12/05/2010 |
| Descripcion | Auto de apertura de la fase de liquidación. |
| Juzgado | num. 2 JUZGADO DE LO MERCANTIL DE SEVILLA. |
| Resoluciones | FINALIZACION DE LA FASE COMUN DEL PROCEDIMIENTO CONCURSAL, APERTURA DE LA FASE DE LIQUIDACION, SUSPENSION DE LAS FACULTADES DE ADMINISTRACION, DISOLUCION Y FORMACION DE LA SECCION SEXTA DE CALIFICACION. |
| Procedimiento concursal | 125/2009. |
| FIRME | Si, |
| Fecha de resolución | 12/05/2010 |
| Descripcion | Resoluciones acordando la intervención o suspensión de las factultades de administración y disposición del concursado. |
| Juzgado | num. 2 JUZGADO DE LO MERCANTIL DE SEVILLA. |
| Procedimiento concursal | 125/2009. |
| FIRME | Si, |
| Fecha de resolución | 12/05/2010 |
| Descripcion | Auto de formación de la sección de calificación. |
| Juzgado | num. 2 JUZGADO DE LO MERCANTIL DE SEVILLA. |
| Procedimiento concursal | 125/2009. |
| Fecha de resolución | 14/07/2009 |
| Descripcion | Revocación de administradores concursales. |
| Juzgado | num. 2 JUZGADO DE LO MERCANTIL DE SEVILLA. |
| Adm. Concurs. | Esteban Ortega Casimiro |
| Procedimiento concursal | 125/2009. |
| Fecha de resolución | 12/05/2010 |
| Descripcion | Nombramiento de administradores. |
| Juzgado | num. 2 JUZGADO DE LO MERCANTIL DE SEVILLA. |
| Adm. Concurs. | Rodas Peral Gloria Maria |
| Procedimiento concursal | 125/2009. |
| FIRME | Si, |
| Fecha de resolución | 17/12/2009 |
| Descripcion | Resolución judicial de acumulación de concurso. |
| Juzgado | num. 2 JUZGADO DE LO MERCANTIL DE SEVILLA. |
| Resoluciones | Acumulado a la sociedad "Monova SL", los procedimientos concursales de "Jetbag.SL y Grupo de Inversiones Roeh SA. |
| Procedimiento concursal | 125/2009. |
| FIRME | Si, |
| Fecha de resolución | 14/07/2009 |
| Descripcion | Auto de declaración de concurso. Voluntario. |
| Juzgado | num. 2 JUZGADO DE LO MERCANTIL DE SEVILLA. |
| Resoluciones | CONVERSION EN INSCRIPCION DE LA ANOTACION DE CONCURSO VOLUNTARIO E INSCRIPCION DE NOMBRAMIENTO DE ADMINISTRADOR CONCURDAL. |
| Procedimiento concursal | 125/2009. |
| Fecha de resolución | 14/07/2009 |
| Descripcion | Nombramiento de administradores. |
| Juzgado | num. 2 JUZGADO DE LO MERCANTIL DE SEVILLA. |
| Adm. Concurs. | Esteban Ortega Casimiro |
| Procedimiento concursal | 125/2009. |
| FIRME | No, |
| Fecha de resolución | 14/07/2009 |
| Descripcion | Auto de declaración de concurso. Voluntario. |
| Juzgado | num. 2 JUZGADO DE LO MERCANTIL DE SEVILLA. |
El Juzgado de lo Mercantil núm. 2 de Sevilla, en cumplimiento de lo dispuesto en el artículo 23 de la Ley Concursal, anuncia:
1º- Que en el procedimiento número 125/2009, por auto de fecha 14 de julio de 2009, se ha declarado en Concurso Voluntario al deudor ... Ver más
| Empresa |
|
| Informe axesor 360º | Informe de Crédito | Perfil Comercial de Empresa | |
| Importe de ventas y número de empleados | ![]() | ![]() | ![]() |
| Información mercantil y comercial | ![]() Completa | ![]() Completa | ![]() Básica |
| Administradores y dirigentes | ![]() | ![]() | ![]() Solo dirigentes |
| Empresas relacionadas (accionistas, participadas,…) | ![]() | ![]() | ![]() |
| Categoría crediticia y probabilidad de incumplimiento de pago | ![]() | ![]() | ![]() |
| Impagos (RAI y Asnef Empresas) e incidencias judiciales | ![]() | ![]() | ![]() |
| Balance y cuenta de pérdidas y ganancias | ![]() Completo | ![]() Extracto | ![]() |
| Ratios y magnitudes económico-financieras | ![]() Completo | ![]() Extracto | ![]() |
| Representación gráfica de empresas relacionadas | ![]() | ![]() | ![]() |
| Comparativa del balance con la media del sector | ![]() | ![]() | ![]() |
| Estado de flujos de efectivo y de cambios en el patrimonio neto | ![]() | ![]() | ![]() |
| Fuentes de financiación y avales | ![]() | ![]() | ![]() |
| Subvenciones, concursos/subastas públicas y marcas | ![]() | ![]() | ![]() |
| Acceder | Acceder | Acceder |
JETBAG SL fué una empresa constituida el 18/05/1999 y extinguida el 09/08/2016 inscrita en el Registro Mercantil de Sevilla. y con domicilio en Alcalá de GuadaíraSu clasificación nacional de actividades económicas era Comercio al por mayor de prendas de vestir y calzado.
La empresa tenia un rango de facturación anual superior a 2.500.000 euros.
JETBAG SL tiene 0 cargos directivos en activo y 3 cargos directivos históricos.