C/ SERPIS 7 (MANISES). Ver mapa
La sociedad tendrá por objeto las siguientes actividades. Transporte de mercancías por carretera, cnae 4941. Alquiler de automóviles y vehículos de motor ligeros. Cnae 7711. Venta de automóviles y vehículos de motor ligeros. Cnae 4511. Otras actividades anexas al transporte. Depósito y almacenamient.
no disponible
14/06/2022
4 años
60.000,00 €
-
Valencia
-
Administrador único
| Entidad | Relación | Entidad/Relación | Desde | Hasta |
|---|---|---|---|---|
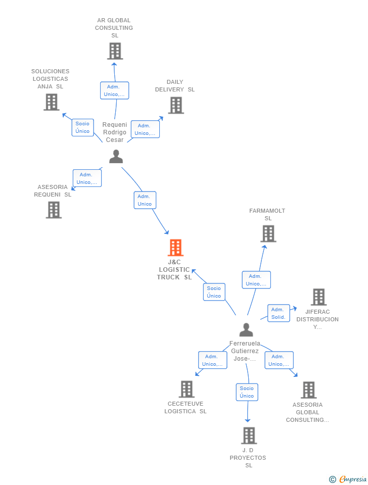
| Requeni Rodrigo Cesar | Adm. Unico | Requeni Rodrigo Cesar Adm. Unico | 28/07/2023 | |
| Ferreruela Gutierrez Jose-domingo | Adm. Unico | Ferreruela Gutierrez Jose-domingo Adm. Unico | 15/06/2022 | 28/07/2023 |
| Ferreruela Gutierrez Jose-domingo | Socio Único | Ferreruela Gutierrez Jose-domingo Socio Único | 15/06/2022 |

Resumen cronológico de actos publicados en las ediciones digitales de Boletines Oficiales (BORME, BOE, BOPI) inscritos por J&C LOGISTIC TRUCK SL o en los que participa indirectamente.
Se constituye la empresa con fecha 15 de junio de 2022 mediante escritura pública. La empresa se crea con un capital social inicial de 60.000,00 Euros e inicia su actividad el 14 de junio de 2022. El domicilio social en el momento de su constitución se establece en C/ SERPIS 7 (MANISES). La empresa indica que su actividad es La sociedad tendrá por objeto las siguientes actividades. Transporte de mercancías por carretera, CNAE 4941. Alquiler de automóviles y vehículos de motor ligeros. CNAE 7711. Venta de automóviles y vehículos de motor ligeros. CNAE 4511. Otras actividades anexas al transporte. Depósito y almacenamient.
| Informe de Crédito | Informe Mercantil, Incidencias y Vinculaciones | Perfil Comercial de Empresa | |
| Capital social actual y evolución | ![]() | ![]() | ![]() |
| Información mercantil y comercial | ![]() | ![]() | ![]() Básica |
| Administradores y dirigentes | ![]() | ![]() Solo administradores | ![]() Solo dirigentes |
| Empresas relacionadas (accionistas, participadas,…) | ![]() | ![]() | ![]() |
| Incidencias judiciales y procedimientos concursales | ![]() | ![]() | ![]() |
| Impagos en el fichero RAI | ![]() | ![]() | ![]() |
| Impagos en el fichero Asnef Empresas | ![]() | ![]() | ![]() |
| Categoría crediticia y probabilidad de incumplimiento de pago | ![]() | ![]() | ![]() |
| Extracto del balance y cuenta de pérdidas y ganancias | ![]() | ![]() | ![]() |
| Ratios y magnitudes económico-financieras | ![]() | ![]() | ![]() |
| Acceder | Acceder | Acceder |
J&C LOGISTIC TRUCK SL inscrita en el Registro Mercantil de Valencia.
capital social de la empresa es de 60.000,00 euros.