C/ SANTA FLORENTINA 6 (CARTAGENA). Ver mapa
La actividad principal de la sociedad es gestión y administración de la propiedad inmobiliaria. Cnae 6832. Todo ello dejando a salvo la legislación especial. En relación con aquellos servicios profesionales incluidos dentro del objeto social que, conforme a la normativa vigente, deban ser realiz.
no disponible
01/04/2019
7 años
10.000,00 €
0.5M €
Murcia
-
Administrador único
Información sobre balances y cuentas de resultados de JALOQUE SUAVE SL depositados en el Registro Mercantil de Murcia en los últimos ejercicios.
| Ejercicio Disponibilidad | 2019 3 horas | 2020 3 horas | 2021 3 horas | 2022 3 horas | 2023 3 horas | Consultar en Axesor |
| Consultar en Axesor | ||||||
| Entidad | Relación | Entidad/Relación | Desde | Hasta |
|---|---|---|---|---|
| Juan Bautista Saussol Perez | Apod. | Juan Bautista Saussol Perez Apod. | 13/10/2025 | |
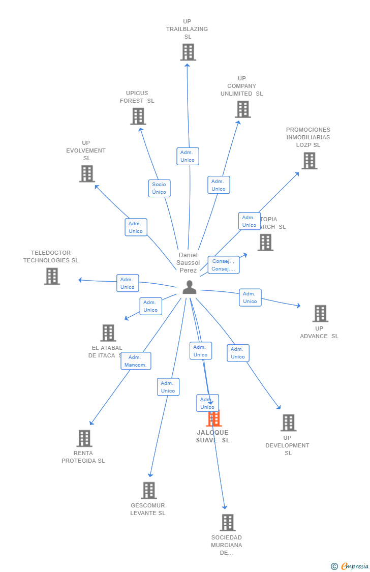
| Daniel Saussol Perez | Adm. Unico | Daniel Saussol Perez Adm. Unico | 23/06/2021 | |
| Jose Manuel Rios Lopez | Adm. Unico | Jose Manuel Rios Lopez Adm. Unico | 28/11/2019 | 23/06/2021 |
| ARBOLADURA SL | Adm. Unico | ARBOLADURA SL Adm. Unico | 01/04/2019 | 28/11/2019 |

Resumen cronológico de actos publicados en las ediciones digitales de Boletines Oficiales (BORME, BOE, BOPI) inscritos por JALOQUE SUAVE SL o en los que participa indirectamente.
Traslado del domicilio social de la empresa situado en PLAZA APOSTOLES 5 (MURCIA) siendo el nuevo domicilio situado en AVDA CICLISTA MARIANO ROJAS NUMERO 52, 8º (MURCIA).
Traslado del domicilio social de la empresa situado en AVDA CICLISTA MARIANO ROJAS NUMERO 52, 8º (MURCIA) siendo el nuevo domicilio situado en C/ SANTA FLORENTINA 6 (CARTAGENA).
Se constituye la empresa con fecha 1 de abril de 2019 mediante escritura pública. La empresa se crea con un capital social inicial de 10.000,00 Euros e inicia su actividad el 1 de abril de 2019. El domicilio social en el momento de su constitución se establece en PLAZA APOSTOLES 5 (MURCIA). La empresa indica que su actividad es La actividad principal de la sociedad es gestión y administración de la propiedad inmobiliaria. CNAE 6832. Todo ello dejando a salvo la legislación especial. En relación con aquellos servicios profesionales incluidos dentro del objeto social que, conforme a la normativa vigente, deban ser realiz.
| Informe de Crédito | Informe Mercantil, Incidencias y Vinculaciones | Perfil Comercial de Empresa | |
| Capital social actual y evolución | ![]() | ![]() | ![]() |
| Información mercantil y comercial | ![]() | ![]() | ![]() Básica |
| Administradores y dirigentes | ![]() | ![]() Solo administradores | ![]() Solo dirigentes |
| Empresas relacionadas (accionistas, participadas,…) | ![]() | ![]() | ![]() |
| Incidencias judiciales y procedimientos concursales | ![]() | ![]() | ![]() |
| Impagos en el fichero RAI | ![]() | ![]() | ![]() |
| Impagos en el fichero Asnef Empresas | ![]() | ![]() | ![]() |
| Categoría crediticia y probabilidad de incumplimiento de pago | ![]() | ![]() | ![]() |
| Extracto del balance y cuenta de pérdidas y ganancias | ![]() | ![]() | ![]() |
| Ratios y magnitudes económico-financieras | ![]() | ![]() | ![]() |
| Acceder | Acceder | Acceder |
JALOQUE SUAVE SL inscrita en el Registro Mercantil de Murcia.
capital social de la empresa es de 10.000,00 euros y tiene una facturación anual inferior a 500.000 euros.