REALIZACION DE TODO TIPO DE OBRAS, TANTO PUBLICAS COMO PRIVADAS. LA INSTALACION, COMPRA Y VENTA DE TODO TIPO DE ESTABLECIMIENTOS RELACIONADOS CON LA HOSTELERIA Y RESTAURACION, PARA SU EXPLOTACION TURISTICA
CNAE 5510 - Hoteles y alojamientos similares
A28134534
13/06/1944
82 años
(Extinguida el 26/12/2025)
-
0.5M €
Santa Cruz de Tenerife
1
Administrador único
Información sobre balances y cuentas de resultados de JACAMAR SA (EXTINGUIDA) depositados en el Registro Mercantil de Santa Cruz de Tenerife en los últimos ejercicios.
| Ejercicio Disponibilidad | 2019 Inmediata | 2020 Inmediata | 2021 Inmediata | 2022 3 horas | 2023 3 horas | Consultar en Axesor |
| Consultar en Axesor | ||||||

Resumen cronológico de actos publicados en las ediciones digitales de Boletines Oficiales (BORME, BOE, BOPI) inscritos por JACAMAR SA (EXTINGUIDA) o en los que participa indirectamente.
El 26 de diciembre de 2025 se inscribe en el Registro Mercantil la extinción de la sociedad, dejando de ser sujeto de derechos y obligaciones.
Traslado del domicilio social de la empresa situado en C/ MANUEL YAÑEZ BARRETO 5 BAJO 1 - URBANIZACION TU (PUERTO DE LA CRUZ) siendo el nuevo domicilio situado en AVDA DEL VALLE, NUMERO QUINCE (MADRID).
Traslado del domicilio social de la empresa situado en ATLANTICO, 6 URB GOLF DEL SUR. 38639 SAN MIGUEL DE ABONA. (SANTA CRUZ DE TENERIFE) siendo el nuevo domicilio situado en C/ MANUEL YAÑEZ BARRETO 5 BAJO 1 - URBANIZACION TU (PUERTO DE LA CRUZ).
| Procedimiento concursal | 0000057/2010 |
| FIRME | Si, |
| Fecha de resolución | 13/12/2019 |
| Descripcion | Auto de declaración de cumplimiento de convenio |
| Juzgado | num. 0 JUZGADO DE LO MERCANTIL NUMERO 1 DE SANTA CRUZ DE TENERIFE |
| Resoluciones | DECLARO el CUMPLIMIENTO del convenio de acreedores referente a la concursada JACAMAR SA. Cualquier acreedor que estime incumplido el convenio en lo que le afecte podrá solicitar del juez la declaración de incumplimiento. La acción podrá ejercitarse desde que se produzca el incumplimiento |
| Procedimiento concursal | 0000057/2010 |
| FIRME | Si, |
| Fecha de resolución | 15/09/2020 |
| Descripcion | Auto de conclusión del concurso. Pago a los acreedores |
| Juzgado | num. 0 JUZGADO DE LO MERCANTIL NUMERO 1 DE SANTA CRUZ DE TENERIFE |
| Resoluciones | 1. Procede la conclusión del concurso, por cumplimiento de convenio, dejando sin efecto la situación de concursado de JACAMAR S.A., y el archivo de las actuaciones. 2. Se aprueban las cuentas presentadas por la administración concursal |
| Procedimiento concursal | 0000057/2010 |
| FIRME | Si, |
| Fecha de resolución | 15/07/2013 |
| Descripcion | Auto de apertura de la fase de convenio |
| Juzgado | num. 0 JUZGADO DE LO MERCANTIL NUMERO 1 DE SANTA CRUZ DE TENERIFE |
| Procedimiento concursal | 0000057/2010 |
| FIRME | Si, |
| Fecha de resolución | 4/02/2019 |
| Descripcion | Sentencia de aprobación del convenio |
| Juzgado | num. 0 JUZGADO DE LO MERCANTIL NUMERO 1 DE SANTA CRUZ DE TENERIFE |
| Resoluciones | 1.-Se APRUEBA judicialmente el convenio propuesto por la concursada JACAMAR S.A.que se ha reseñado resumidamente en los fundamentos de esta resolución, con respecto de los créditos ordinarios y subordinados, y con los efectos establecidos en los artículos 133 a 136 de la LC |
| Procedimiento concursal | 0000057/2010 |
| Fecha de resolución | 23/12/2010 |
| Descripcion | Revocación de administradores concursales |
| Juzgado | num. 1 MERCANTIL DE SANTA CRUZ DE TENERIFE |
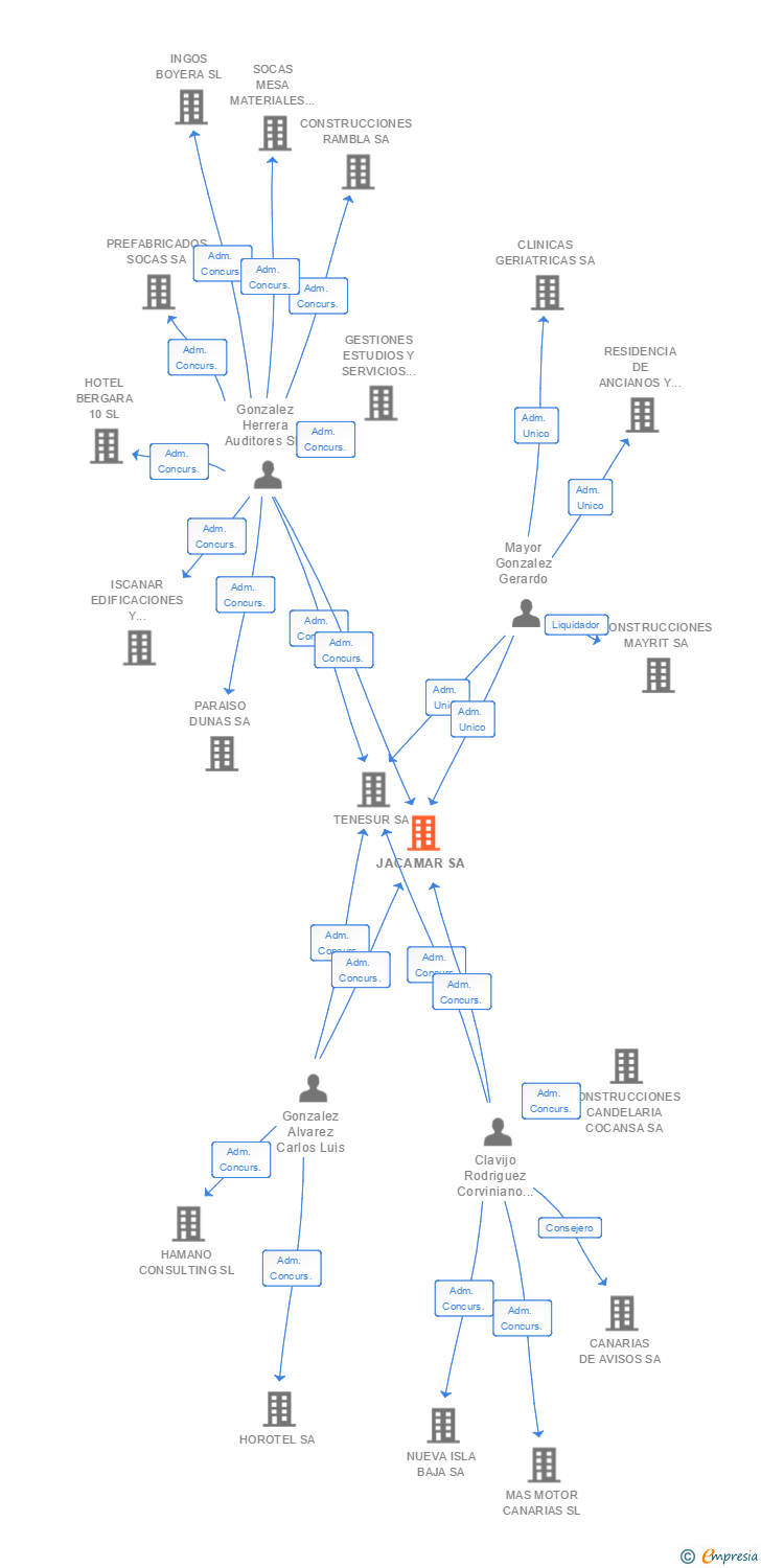
| Adm. Concurs. | Gonzalez Herrera Auditores Slp |
| Procedimiento concursal | 0000057/2010 |
| Fecha de resolución | 21/12/2010 |
| Descripcion | Revocación de administradores concursales |
| Juzgado | num. 1 MERCANTIL DE SANTA CRUZ DE TENERIFE |
| Adm. Concurs. | Gonzalez Alvarez Carlos Luis |
| Procedimiento concursal | 0000057/2010 |
| Fecha de resolución | 17/12/2010 |
| Descripcion | Revocación de administradores concursales |
| Juzgado | num. 1 MERCANTIL DE SANTA CRUZ DE TENERIFE |
| Adm. Concurs. | Clavijo Rodriguez Corviniano Angel |
Por acuerdo del Órgano de administración de la entidad se convoca Junta general ordinaria que tendrá lugar en el domicilio social, avenida del Atlántico, 9 A, San Miguel de Abona, 38620, Santa Cruz de Tenerife, el viernes día 31 de mayo de 2019, a las 14:00 horas y si procediere, ... Ver más
|
Por acuerdo del órgano de administración de la entidad se convoca Junta general ordinaria que tendrá lugar en el domicilio social, avenida del Atlántico, 9, A, San Miguel de Abona, 38620, Santa Cruz de Tenerife, el viernes día 8 de junio de 2018, a las catorce horas, y si procedie... Ver más
|
Adaptada a la Legislación Vigente con refundición de sus Estatutos Sociales.
Junta General Ordinaria Por acuerdo del Órgano de Administración de la entidad se convoca Junta General Ordinaria que tendrá lugar en el domicilio social, Avenida del Atlántico, 9 A, San Miguel de Abona, 36620 Santa Cruz de Tenerife, el viernes día 2 de junio de 2017 a las ca... Ver más
|
Junta General Ordinaria. Por acuerdo del Órgano de Administración de la entidad, se convoca Junta General Ordinaria que tendrá lugar en el domicilio social, avenida del Atlántico, 9 A, San Miguel de Abona, 38620 Santa Cruz de Tenerife, el día 17 de junio de 2016, a las trece ... Ver más
|
Por acuerdo del Órgano de Administración de la entidad se convoca Junta General Extraordinaria que tendrá lugar en el domicilio social, avenida del Atlántico, 9 A, San Miguel de Abona, 36620 Santa Cruz de Tenerife, el día 16 de octubre de 2015 a las catorce horas y si procediere, ... Ver más
|
Junta general ordinaria. Por acuerdo del Órgano de Administración de la entidad se convoca Junta General Ordinaria que tendrá lugar en el domicilio social, avenida del Atlántico, 9 A, San Miguel de Abona, 36620 Santa Cruz de Tenerife, el día 19 de junio de 2015 a las doce hor... Ver más
|
Junta general ordinaria Por acuerdo del Órgano de Administración de la entidad, a efectos de subsanar el error padecido en la convocatoria de la Junta celebrada el pasado 20 de junio, se convoca Junta general ordinaria que tendrá lugar en el domicilio social, avenida del Atlá... Ver más
|
Por acuerdo del Órgano de Administración de la entidad se convoca Junta General Ordinaria que tendrá lugar en el domicilio social, Avenida del Atlántico, 9 A, San Miguel de Abona, 36620 Santa Cruz de Tenerife, el día 20 de junio de 2014 a las catorce horas de su mañana y, s... Ver más
Cédula de notificación
Don Cristo Jonay Pérez Riverol, Secretario del Juzgado Mercantil número 1 de los de Santa Cruz de Tenerife,
Hago saber: Que en el procedimiento concursal 57/10, de la entidad Jacamar, Sociedad Anónima, se ha dictad... Ver más
| Empresa |
|
Junta General Ordinaria Por acuerdo del órgano de administración de la entidad se convoca Junta general ordinaria que tendrá lugar en el domicilio social, Avenida del Atlántico, 9 A, San Miguel de Abona, 38620 Santa Cruz de Tenerife, el día 22 de junio de 2013 a las o... Ver más
Junta General Extraordinaria Por acuerdo del Administrador único se convoca a los señores accionistas a la Junta General extraordinaria de la sociedad Jacamar, S.A., que tendrá lugar en el domicilio social de la Sociedad Avenida del Atlántico, número 9, urbanización Go... Ver más
Junta General Ordinaria. Por acuerdo del Administrador Único se convoca a los señores accionistas a la Junta General Ordinaria de la sociedad Jacamar, S.A., que tendrá lugar en el domicilio social de la sociedad Avenida del Atlántico, número 9, urbanización Golf del Su... Ver más
| Informe axesor 360º | Informe de Crédito | Perfil Comercial de Empresa | |
| Importe de ventas y número de empleados | ![]() | ![]() | ![]() |
| Información mercantil y comercial | ![]() Completa | ![]() Completa | ![]() Básica |
| Administradores y dirigentes | ![]() | ![]() | ![]() Solo dirigentes |
| Empresas relacionadas (accionistas, participadas,…) | ![]() | ![]() | ![]() |
| Categoría crediticia y probabilidad de incumplimiento de pago | ![]() | ![]() | ![]() |
| Impagos (RAI y Asnef Empresas) e incidencias judiciales | ![]() | ![]() | ![]() |
| Balance y cuenta de pérdidas y ganancias | ![]() Completo | ![]() Extracto | ![]() |
| Ratios y magnitudes económico-financieras | ![]() Completo | ![]() Extracto | ![]() |
| Representación gráfica de empresas relacionadas | ![]() | ![]() | ![]() |
| Comparativa del balance con la media del sector | ![]() | ![]() | ![]() |
| Estado de flujos de efectivo y de cambios en el patrimonio neto | ![]() | ![]() | ![]() |
| Fuentes de financiación y avales | ![]() | ![]() | ![]() |
| Subvenciones, concursos/subastas públicas y marcas | ![]() | ![]() | ![]() |
| Acceder | Acceder | Acceder |
JACAMAR SA (EXTINGUIDA) fué una empresa constituida el 13/06/1944 y extinguida el 26/12/2025 inscrita en el Registro Mercantil de Santa Cruz de Tenerife. y con domicilio en San Miguel de AbonaSu clasificación nacional de actividades económicas era Hoteles y alojamientos similares.
La empresa tenia un rango de facturación anual inferior a 500.000 euros.
JACAMAR SA (EXTINGUIDA) tiene 6 cargos directivos en activo y 20 cargos directivos históricos.
La empresa está auditada por AUREN AUDITORES SP SLP.