C/ VELAZQUEZ 12 - 4º (MADRID). Ver mapa
"1.. La prestación de servicios de gestión y mantenimiento integral de todo tipo de inmuebles, edificios, e infraestructuras en general cualquiera que fuere su destino. Servicios de instalación, mantenimiento y reparación de todo tipo de instalaciones: instalaciones eléctricas, de telecomunicaciones.
no disponible
13/03/2018
8 años
100.000,00 €
0.5M €
Madrid
-
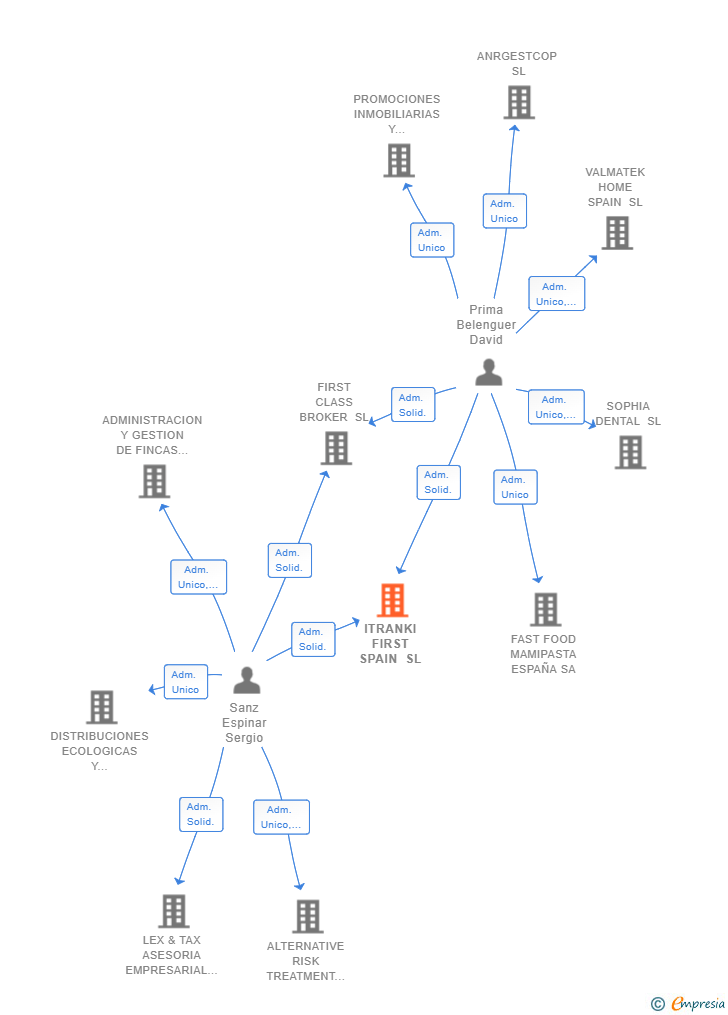
Administradores solidarios
PATRIMONIAL PRIEST SL
| Entidad | Relación | Entidad/Relación | Desde | Hasta |
|---|---|---|---|---|
| Prima Belenguer David | Adm. Solid. | Prima Belenguer David Adm. Solid. | 18/03/2019 | |
| Sanz Espinar Sergio | Adm. Solid. | Sanz Espinar Sergio Adm. Solid. | 18/03/2019 | |
| Prima Belenguer David | Adm. Unico | Prima Belenguer David Adm. Unico | 05/04/2018 | 18/03/2019 |

Resumen cronológico de actos publicados en las ediciones digitales de Boletines Oficiales (BORME, BOE, BOPI) inscritos por ITRANKI FIRST SPAIN SL o en los que participa indirectamente.
Publicación en el BORME de los siguientes nombramientos:
| Administradores Solidarios |
El capital social de la empresa se incrementa en un 2400.00 % (ampliación de 96.000 €). De esta forma, tras la ampliación la sociedad pasa de tener 4.000€ de capital social a 100.000€. Esta ampliación de capital fue inscrita en el Registro Mercantil con fecha 18 de marzo de 2019.
| Capital social anterior: | 4.000 € |
| Aumento de capital: | 96.000 € |
| Capital social resultante: | 100.000 € |
| % incremento: | 2400.00 % |
Cambio del Organo de Administración: Administrador único a Administradores solidarios.
La sociedad cambia su denominación social PATRIMONIAL PRIEST SL a la denominación ITRANKI FIRST SPAIN SL
Traslado del domicilio social de la empresa situado en C/ SAN VICENTE 5 - LOCAL A (GETAFE) siendo el nuevo domicilio situado en C/ VELAZQUEZ 12 - 4º (MADRID).
La sociedad cambia su actividad pasando a ser la nueva actividad o actividades de la empresa:
"1.. La prestación de servicios de gestión y mantenimiento integral de todo tipo de inmuebles, edificios, e infraestructuras en general cualquiera que fuere su destino. Servicios de instalación, mantenimiento y reparación de todo tipo de instalaciones: instalaciones eléctricas, de telecomunicaciones
El anterior objeto social de la sociedad era el siguiente:
"1.. La prestación de servicios de gestión y mantenimiento integral de todo tipo de inmuebles, edificios, e infraestructuras en general cualquiera que fuere su destino. Servicios de instalación, mantenimiento y reparación de todo tipo de instalaciones: instalaciones eléctricas, de telecomunicaciones
Se constituye la empresa con fecha 5 de abril de 2018 mediante escritura pública. La empresa se crea con un capital social inicial de 4.000,00 Euros e inicia su actividad el 13 de marzo de 2018. El domicilio social en el momento de su constitución se establece en C/ SAN VICENTE 5 - LOCAL A (GETAFE). La empresa indica que su actividad es La inmobiliaria en general entendida en su más amplia acepción. Más concretamente, el objeto social irá dirigido a la realización de cualquier tipo de operaciones comerciales, mobiliarias e inmobiliarias, relacionadas con dicho objeto, y la prestación de cualesquiera servicios relacionados con la.
| Informe de Crédito | Predicción y Calificación | Perfil Comercial de Empresa | |
| Categoría crediticia y probabilidad de incumplimiento de pago | ![]() | ![]() | ![]() |
| Crédito recomendado | ![]() | ![]() | ![]() |
| Importe de ventas y número de empleados | ![]() | ![]() | ![]() |
| Información mercantil y comercial | ![]() | ![]() | ![]() Básica |
| Administradores y dirigentes | ![]() | ![]() | ![]() Solo dirigentes |
| Incidencias judiciales y procedimientos concursales | ![]() | ![]() | ![]() |
| Impagos en el fichero RAI | ![]() | ![]() | ![]() |
| Impagos en el fichero Asnef Empresas | ![]() | ![]() | ![]() |
| Extracto del balance y cuenta de pérdidas y ganancias | ![]() | ![]() | ![]() |
| Ratios y magnitudes económico-financieras | ![]() | ![]() | ![]() |
| Acceder | Acceder | Acceder |
ITRANKI FIRST SPAIN SL anteriormente denominada PATRIMONIAL PRIEST SL inscrita en el Registro Mercantil de Madrid.
capital social de la empresa es de 100.000,00 euros y tiene una facturación anual inferior a 500.000 euros.