Compraventa de bienes inmuebles; planificación, ordenación y urbanización de terrenos, promoción de operaciones inmobiliarias; redacción y desarrollo de planes urbanísticos y proyectos de edificación; construcción de toda clase de edificaciones, para su venta o arrendamiento; compra de fincas urbana.
CNAE 6810 - Compraventa de bienes inmobiliarios por cuenta propia
B20920252
18/09/2006
19 años
-
0.5M €
Guipúzcoa-Gipuzkoa
Administrador único
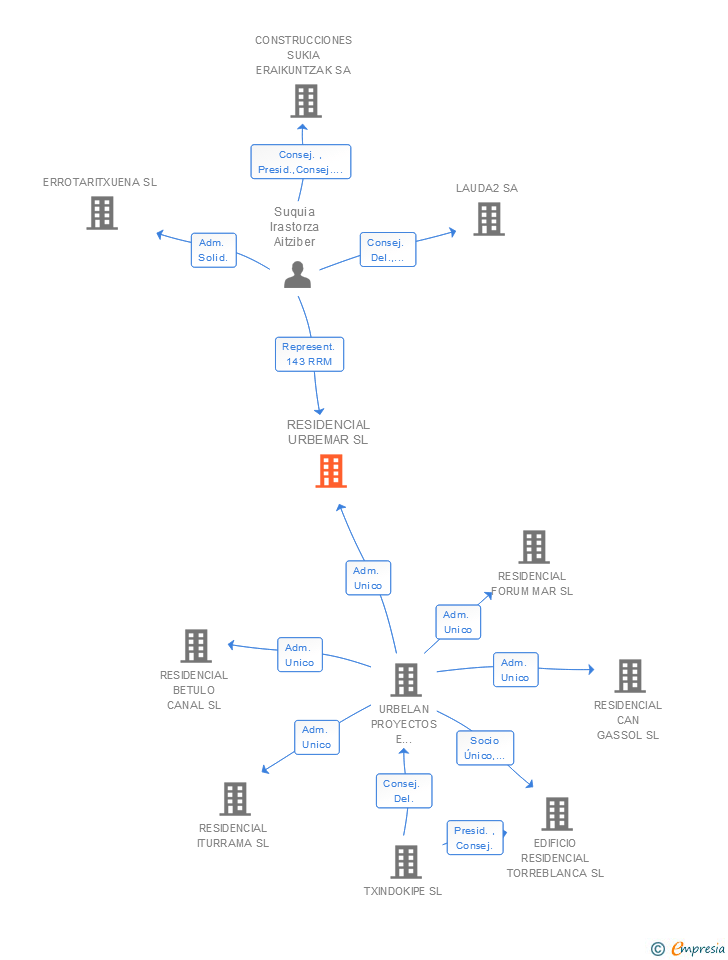
RESIDENCIAL URBEMAR SL
Información sobre balances y cuentas de resultados de IRUNSUKIA SL depositados en el Registro Mercantil de Guipúzcoa-Gipuzkoa en los últimos ejercicios.
| Ejercicio Disponibilidad | 2019 Inmediata | 2020 Inmediata | 2021 Inmediata | 2022 3 horas | Consultar en Axesor | |
| Consultar en Axesor | ||||||

Resumen cronológico de actos publicados en las ediciones digitales de Boletines Oficiales (BORME, BOE, BOPI) inscritos por IRUNSUKIA SL o en los que participa indirectamente.
La sociedad cambia su denominación social RESIDENCIAL URBEMAR SL a la denominación IRUNSUKIA SL
La sociedad cambia su actividad pasando a ser la nueva actividad o actividades de la empresa:
Compraventa de bienes inmuebles; planificación, ordenación y urbanización de terrenos, promoción de operaciones inmobiliarias; redacción y desarrollo de planes urbanísticos y proyectos de edificación; construcción de toda clase de edificaciones, para su venta o arrendamiento; compra de fincas urbana
Publicación en el BORME de los siguientes nombramientos:
| Apoderado Solidario | |
| Apoderado Mancomunado/Solidario |
Traslado del domicilio social de la empresa situado en DOCTOR AIGUADER, 14 16 BJ. 08003 BARCELONA. (BARCELONA) siendo el nuevo domicilio situado en PASEO LUGARITZ, Nº 21, EDIFICIO SUKIA.- (DONOSTIA-SAN SEBASTIAN).
Publicación en el BORME de los siguientes nombramientos:
| Administrador Único | |
| Representante 143 RRM |
Publicación en el BORME de los siguientes revocaciones:
| Presidente | |
| Consejero | |
| Consejero Delegado | |
| Secretario | |
| Representante 143 RRM |
| Informe axesor 360º | Informe de Crédito | Perfil Comercial de Empresa | |
| Importe de ventas y número de empleados | ![]() | ![]() | ![]() |
| Información mercantil y comercial | ![]() Completa | ![]() Completa | ![]() Básica |
| Administradores y dirigentes | ![]() | ![]() | ![]() Solo dirigentes |
| Empresas relacionadas (accionistas, participadas,…) | ![]() | ![]() | ![]() |
| Categoría crediticia y probabilidad de incumplimiento de pago | ![]() | ![]() | ![]() |
| Impagos (RAI y Asnef Empresas) e incidencias judiciales | ![]() | ![]() | ![]() |
| Balance y cuenta de pérdidas y ganancias | ![]() Completo | ![]() Extracto | ![]() |
| Ratios y magnitudes económico-financieras | ![]() Completo | ![]() Extracto | ![]() |
| Representación gráfica de empresas relacionadas | ![]() | ![]() | ![]() |
| Comparativa del balance con la media del sector | ![]() | ![]() | ![]() |
| Estado de flujos de efectivo y de cambios en el patrimonio neto | ![]() | ![]() | ![]() |
| Fuentes de financiación y avales | ![]() | ![]() | ![]() |
| Subvenciones, concursos/subastas públicas y marcas | ![]() | ![]() | ![]() |
| Acceder | Acceder | Acceder |
IRUNSUKIA SL anteriormente denominada RESIDENCIAL URBEMAR SL inscrita en el Registro Mercantil de Guipúzcoa-Gipuzkoa. y con domicilio en BarcelonaSu clasificación nacional de actividades económicas es Compraventa de bienes inmobiliarios por cuenta propia.
La empresa tiene una facturación anual inferior a 500.000 euros.
IRUNSUKIA SL tiene 1 cargos directivos en activo y 6 cargos directivos históricos.
La empresa está auditada por PRICEWATERHOUSECOOPERS AUDITORES SL.