CNAE 7740 - Arrendamiento de la propiedad intelectual y productos similares, excepto trabajos protegidos por los derechos de autor
B48421697
06/02/1990
36 años
-
1M €
Madrid
Información sobre balances y cuentas de resultados de IPAMARK SL depositados en el Registro Mercantil de Madrid en los últimos ejercicios.
| Ejercicio Disponibilidad | 2019 Inmediata | 2020 Inmediata | 2021 Inmediata | 2022 Inmediata | 2023 Inmediata | Consultar en Axesor |
| Consultar en Axesor | ||||||
| Entidad | Relación | Entidad/Relación | Desde | Hasta |
|---|---|---|---|---|
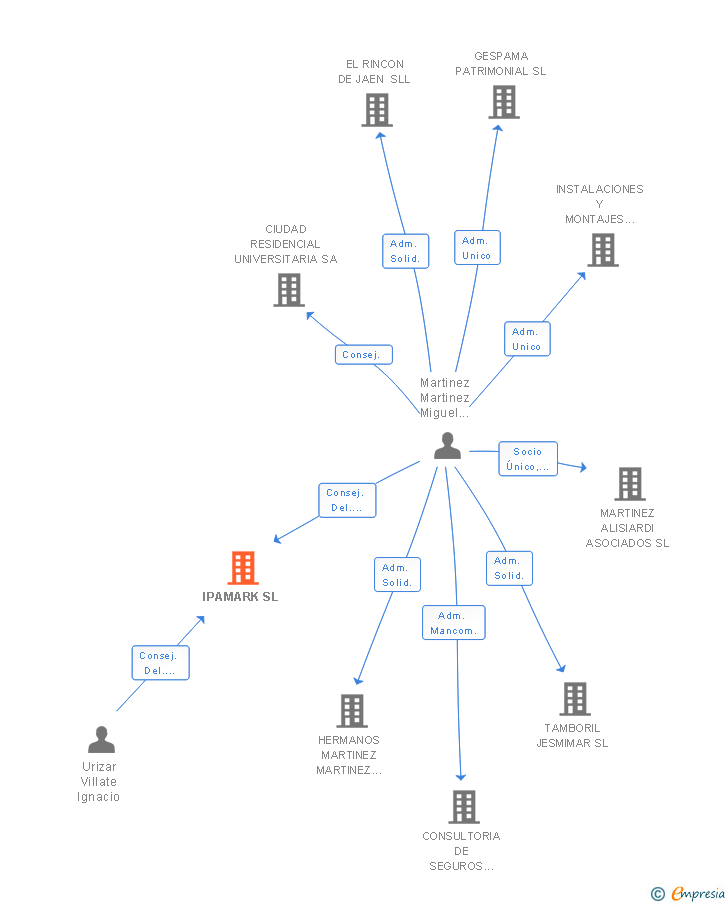
| Martinez Martinez Miguel Angel | Consej. Del. Solid. | Martinez Martinez Miguel Angel Consej. Del. Solid. | 04/07/2011 | 24/06/2016 |
| Martinez Martinez Miguel Angel | Consej. | Martinez Martinez Miguel Angel Consej. | 25/02/2000 | 24/06/2016 |
| Urizar Villate Ignacio | Consej. Del. Solid. | Urizar Villate Ignacio Consej. Del. Solid. | 04/07/2011 | |
| Villate Navarro Ana Maria | Apod. | Villate Navarro Ana Maria Apod. | 04/07/2011 | |
| Villate Navarro Ana Maria | Consej. | Villate Navarro Ana Maria Consej. | 04/07/2011 | |
| Villate Navarro Ana Maria | Consej. Del. Solid. | Villate Navarro Ana Maria Consej. Del. Solid. | 04/07/2011 |




Resumen cronológico de actos publicados en las ediciones digitales de Boletines Oficiales (BORME, BOE, BOPI) inscritos por IPAMARK SL o en los que participa indirectamente.
Traslado del domicilio social de la empresa situado en CASTELLANA, 72 PLT 1. 28046 MADRID. (MADRID) siendo el nuevo domicilio situado en C/ SEGRE, 27, 1º C. (MADRID).
Publicación en el BORME de los siguientes ceses-dimisiones:
| Consejero | |
| Consejero Delegado Solidario |
Publicación en el BORME de los siguientes ceses-dimisiones:
| Consejero | |
| Consej. Del. Solid. |
Publicación en el BORME de los siguientes nombramientos:
| Consej. Del. Solid. |
Convocatoria de Junta General Ordinaria El consejo de administración de la sociedad Ipamark, Sociedad Limitada, convoca a sus socios a la junta general que tendrá lugar en Madrid, Paseo de la Castellana número 72; el día 29 de junio de 2004, a las nueve horas en primera convocator... Ver más
|
Convocatoria de Junta General Ordinaria El consejo de administración de la sociedad Ipamark, Sociedad Limitada, convoca a sus socios a la junta general que tendrá lugar en Madrid, Paseo de la Castellana número 72; el día 29 de junio de 2003, a las nueve horas en primera convocator... Ver más
|
Convocatoria de Junta general ordinaria El Consejo de administración de la sociedad "Ipamark, Sociedad Limitada", convoca a sus socios a la Junta general, que tendrá lugar en Madrid, paseo de la Castellana, número 72, el día 28 de junio de 2002, a las nueve horas, en primera convo... Ver más
|
| Informe axesor 360º | Informe de Crédito | Perfil Comercial de Empresa | |
| Importe de ventas y número de empleados | ![]() | ![]() | ![]() |
| Información mercantil y comercial | ![]() Completa | ![]() Completa | ![]() Básica |
| Administradores y dirigentes | ![]() | ![]() | ![]() Solo dirigentes |
| Empresas relacionadas (accionistas, participadas,…) | ![]() | ![]() | ![]() |
| Categoría crediticia y probabilidad de incumplimiento de pago | ![]() | ![]() | ![]() |
| Impagos (RAI y Asnef Empresas) e incidencias judiciales | ![]() | ![]() | ![]() |
| Balance y cuenta de pérdidas y ganancias | ![]() Completo | ![]() Extracto | ![]() |
| Ratios y magnitudes económico-financieras | ![]() Completo | ![]() Extracto | ![]() |
| Representación gráfica de empresas relacionadas | ![]() | ![]() | ![]() |
| Comparativa del balance con la media del sector | ![]() | ![]() | ![]() |
| Estado de flujos de efectivo y de cambios en el patrimonio neto | ![]() | ![]() | ![]() |
| Fuentes de financiación y avales | ![]() | ![]() | ![]() |
| Subvenciones, concursos/subastas públicas y marcas | ![]() | ![]() | ![]() |
| Acceder | Acceder | Acceder |
IPAMARK SL inscrita en el Registro Mercantil de Madrid. y con domicilio en MadridSu clasificación nacional de actividades económicas es Arrendamiento de la propiedad intelectual y productos similares, excepto trabajos protegidos por los derechos de autor.
La empresa tiene una facturación anual entre 1.000.000 y 2.500.000 euros.
IPAMARK SL tiene 2 cargos directivos en activo y 4 cargos directivos históricos.