CMNO DE JIRABA 0 (FRAGA). Ver mapa
A) actuar como sociedad holding mediante la participación en el capital de entidades residentes y no residentes en territorio español, dirigiendo y gestionando dichas participaciones, así como la prestación de servicios de gestión, asesoramiento y apoyo a las entidades participadas. B) la adquisició.
no disponible
05/04/2024
2 años
10.000.000,00 €
-
Huesca
-
Administrador único
| Entidad | Relación | Entidad/Relación | Desde | Hasta |
|---|---|---|---|---|
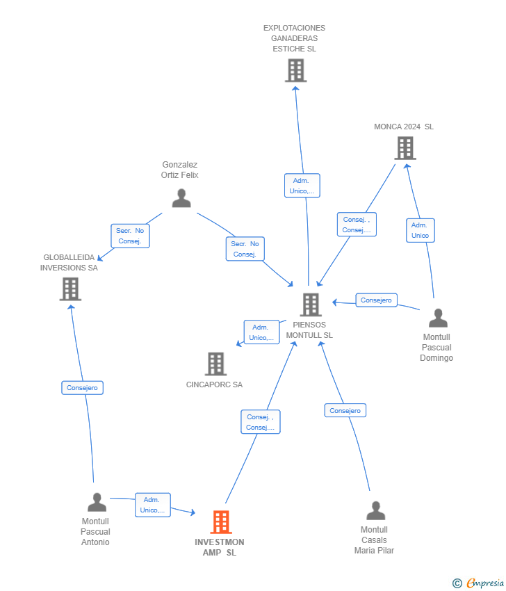
| Montull Pascual Antonio | Socio Único | Montull Pascual Antonio Socio Único | 25/06/2024 | |
| Montull Pascual Antonio | Adm. Unico | Montull Pascual Antonio Adm. Unico | 25/06/2024 |

Resumen cronológico de actos publicados en las ediciones digitales de Boletines Oficiales (BORME, BOE, BOPI) inscritos por INVESTMON AMP SL o en los que participa indirectamente.
Publicación en el BORME de los siguientes nombramientos:
| Administradores Mancomunados |
|
Se constituye la empresa con fecha 25 de junio de 2024 mediante escritura pública. La empresa se crea con un capital social inicial de 10.000.000,00 Euros e inicia su actividad el 5 de abril de 2024. El domicilio social en el momento de su constitución se establece en CMNO DE JIRABA 0 (FRAGA). La empresa indica que su actividad es a) Actuar como sociedad holding mediante la participación en el capital de entidades residentes y no residentes en territorio español, dirigiendo y gestionando dichas participaciones, así como la prestación de servicios de gestión, asesoramiento y apoyo a las entidades participadas. b) La adquisició.
Publicación en el BORME de los siguientes nombramientos:
| Consejeros |
|
| Consejeros Delegados Solidarios |
|
| Informe de Crédito | Informe Mercantil, Incidencias y Vinculaciones | Perfil Comercial de Empresa | |
| Capital social actual y evolución | ![]() | ![]() | ![]() |
| Información mercantil y comercial | ![]() | ![]() | ![]() Básica |
| Administradores y dirigentes | ![]() | ![]() Solo administradores | ![]() Solo dirigentes |
| Empresas relacionadas (accionistas, participadas,…) | ![]() | ![]() | ![]() |
| Incidencias judiciales y procedimientos concursales | ![]() | ![]() | ![]() |
| Impagos en el fichero RAI | ![]() | ![]() | ![]() |
| Impagos en el fichero Asnef Empresas | ![]() | ![]() | ![]() |
| Categoría crediticia y probabilidad de incumplimiento de pago | ![]() | ![]() | ![]() |
| Extracto del balance y cuenta de pérdidas y ganancias | ![]() | ![]() | ![]() |
| Ratios y magnitudes económico-financieras | ![]() | ![]() | ![]() |
| Acceder | Acceder | Acceder |
INVESTMON AMP SL inscrita en el Registro Mercantil de Huesca.
capital social de la empresa es de 10.000.000,00 euros.