C/ NUÑEZ DE BALBOA 31 (MADRID). Ver mapa
Inversión, explotación, y arrendamiento de bienes inmuebles.
no disponible
19/05/2021
5 años
23.000,00 €
-
Madrid
-
Administrador único
Información sobre balances y cuentas de resultados de INVERSIONES TARENTO SL depositados en el Registro Mercantil de Madrid en los últimos ejercicios.
| Ejercicio Disponibilidad | 2019 3 horas | 2020 3 horas | 2021 3 horas | Consultar en Axesor | ||
| Consultar en Axesor | ||||||
| Entidad | Relación | Entidad/Relación | Desde | Hasta |
|---|---|---|---|---|
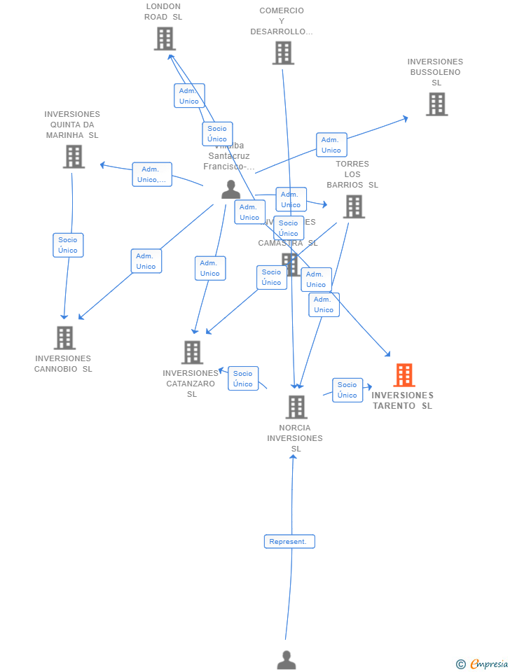
| NORCIA INVERSIONES SL | Socio Único | NORCIA INVERSIONES SL Socio Único | 01/06/2021 | |
| Villalba Santacruz Francisco-Javier | Adm. Unico | Villalba Santacruz Francisco-Javier Adm. Unico | 01/06/2021 |

Resumen cronológico de actos publicados en las ediciones digitales de Boletines Oficiales (BORME, BOE, BOPI) inscritos por INVERSIONES TARENTO SL o en los que participa indirectamente.
El capital social de la empresa se incrementa en un 666.67 % (ampliación de 20.000 €). De esta forma, tras la ampliación la sociedad pasa de tener 3.000€ de capital social a 23.000€. Esta ampliación de capital fue inscrita en el Registro Mercantil con fecha 29 de octubre de 2021.
| Capital social anterior: | 3.000 € |
| Aumento de capital: | 20.000 € |
| Capital social resultante: | 23.000 € |
| % incremento: | 666.67 % |
Se constituye la empresa con fecha 1 de junio de 2021 mediante escritura pública. La empresa se crea con un capital social inicial de 3.000,00 Euros e inicia su actividad el 19 de mayo de 2021. El domicilio social en el momento de su constitución se establece en C/ NUÑEZ DE BALBOA 31 (MADRID). La empresa indica que su actividad es Inversión, explotación, y arrendamiento de bienes inmuebles.
| Informe de Crédito | Informe Mercantil, Incidencias y Vinculaciones | Perfil Comercial de Empresa | |
| Capital social actual y evolución | ![]() | ![]() | ![]() |
| Información mercantil y comercial | ![]() | ![]() | ![]() Básica |
| Administradores y dirigentes | ![]() | ![]() Solo administradores | ![]() Solo dirigentes |
| Empresas relacionadas (accionistas, participadas,…) | ![]() | ![]() | ![]() |
| Incidencias judiciales y procedimientos concursales | ![]() | ![]() | ![]() |
| Impagos en el fichero RAI | ![]() | ![]() | ![]() |
| Impagos en el fichero Asnef Empresas | ![]() | ![]() | ![]() |
| Categoría crediticia y probabilidad de incumplimiento de pago | ![]() | ![]() | ![]() |
| Extracto del balance y cuenta de pérdidas y ganancias | ![]() | ![]() | ![]() |
| Ratios y magnitudes económico-financieras | ![]() | ![]() | ![]() |
| Acceder | Acceder | Acceder |
INVERSIONES TARENTO SL inscrita en el Registro Mercantil de Madrid.
capital social de la empresa es de 23.000,00 euros.