LA ADQUISICION, TENENCIA, CONSTRUCCION, ARRENDAMIENTO NO FINANCIERO O EN APARCERIA, PROMOCION, MEJORA, TRANSFORMACION, REHABILITACION, DECORACION, URBANIZACION, COMPRAVENTA, ADMINISTRACION Y EXPLOTACION DE BIENES INMUEBL
CNAE 6832 - Gestión y administración de la propiedad inmobiliaria
B84994441
16/02/2007
11 años
(Extinguida el 16/03/2018)
-
0.5M €
Madrid
Información sobre balances y cuentas de resultados de INVERSIONES SYROS SL depositados en el Registro Mercantil de Madrid en los últimos ejercicios.
| Ejercicio Disponibilidad | Consultar en Axesor | |||||
| Consultar en Axesor | ||||||
| Entidad | Relación | Entidad/Relación | Desde | Hasta |
|---|---|---|---|---|
| Raton Ramas Javier | Apod. | Raton Ramas Javier Apod. | 31/01/2011 | 16/03/2018 |
| Paesa Oliver Jose Luis | Apod. | Paesa Oliver Jose Luis Apod. | 31/01/2011 | 16/03/2018 |
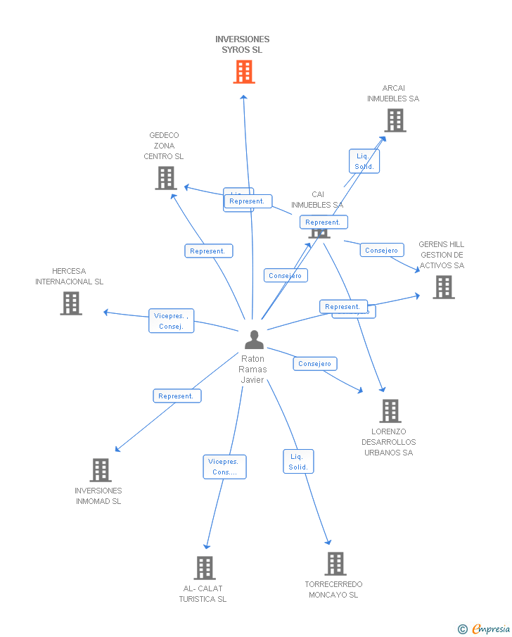
| Raton Ramas Javier | Represent. | Raton Ramas Javier Represent. | 14/07/2010 | 16/03/2018 |
| Cezon Garcia Eusebio | Apod. | Cezon Garcia Eusebio Apod. | 31/01/2011 | |
| Cezon Garcia Eusebio | Represent. | Cezon Garcia Eusebio Represent. | 14/07/2010 |

Resumen cronológico de actos publicados en las ediciones digitales de Boletines Oficiales (BORME, BOE, BOPI) inscritos por INVERSIONES SYROS SL o en los que participa indirectamente.
| Procedimiento concursal | 578/2017 |
| FIRME | Si, |
| Fecha de resolución | 4/07/2017 |
| Descripcion | Auto de declaración de concurso. Voluntario |
| Juzgado | num. 11 DE LO MERCANTIL DE MADRID |
| Procedimiento concursal | 578/2017 |
| FIRME | Si, |
| Fecha de resolución | 4/07/2017 |
| Descripcion | Auto de conclusión del concurso. Insuficiencia de la masa activa |
| Juzgado | num. 11 DE LO MERCANTIL DE MADRID |
| Resoluciones | Se decreta la conclusión del concurso por insuficiencia de masa activa acordando la extinción de la entidad y el cierre de su hoja registral |
Edicto
Doña Verónica Calvo Moreno, Letrada de la Administración de Justicia del Juzgado de lo Mercantil número 11 de Madrid, en cumplimiento de lo dispuesto en el art. 23 de la Ley Concursal,
Anuncia
1.º Que en el p... Ver más
| Empresa |
|
Publicación en el BORME de los siguientes nombramientos:
| Apoderado |
| Informe axesor 360º | Informe de Crédito | Perfil Comercial de Empresa | |
| Importe de ventas y número de empleados | ![]() | ![]() | ![]() |
| Información mercantil y comercial | ![]() Completa | ![]() Completa | ![]() Básica |
| Administradores y dirigentes | ![]() | ![]() | ![]() Solo dirigentes |
| Empresas relacionadas (accionistas, participadas,…) | ![]() | ![]() | ![]() |
| Categoría crediticia y probabilidad de incumplimiento de pago | ![]() | ![]() | ![]() |
| Impagos (RAI y Asnef Empresas) e incidencias judiciales | ![]() | ![]() | ![]() |
| Balance y cuenta de pérdidas y ganancias | ![]() Completo | ![]() Extracto | ![]() |
| Ratios y magnitudes económico-financieras | ![]() Completo | ![]() Extracto | ![]() |
| Representación gráfica de empresas relacionadas | ![]() | ![]() | ![]() |
| Comparativa del balance con la media del sector | ![]() | ![]() | ![]() |
| Estado de flujos de efectivo y de cambios en el patrimonio neto | ![]() | ![]() | ![]() |
| Fuentes de financiación y avales | ![]() | ![]() | ![]() |
| Subvenciones, concursos/subastas públicas y marcas | ![]() | ![]() | ![]() |
| Acceder | Acceder | Acceder |
INVERSIONES SYROS SL fué una empresa constituida el 16/02/2007 y extinguida el 16/03/2018 inscrita en el Registro Mercantil de Madrid. y con domicilio en MadridSu clasificación nacional de actividades económicas era Gestión y administración de la propiedad inmobiliaria.
La empresa tenia un rango de facturación anual inferior a 500.000 euros.
INVERSIONES SYROS SL tiene 3 cargos directivos en activo y 2 cargos directivos históricos.