AVDA RETAMAR 69 - LOCAL 10, RESERVA DEL HIGUERON P (BENALMADENA). Ver mapa
La gestión y administración de valores representativos de los fondos propios de entidades residentes en territorio español. C.N.A.E. 6420.
no disponible
27/07/2018
7 años
537.000,00 €
0.5M €
Málaga
-
Administradores mancomunados
Información sobre balances y cuentas de resultados de INVERSIONES RED BRICK SL depositados en el Registro Mercantil de Málaga en los últimos ejercicios.
| Ejercicio Disponibilidad | 2019 Inmediata | 2020 Inmediata | 2021 Inmediata | 2022 Inmediata | Consultar en Axesor | |
| Consultar en Axesor | ||||||
| Entidad | Relación | Entidad/Relación | Desde | Hasta |
|---|---|---|---|---|
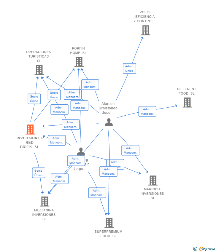
| Goldberg Orensztein Jorge Alejandro | Adm. Mancom. | Goldberg Orensztein Jorge Alejandro Adm. Mancom. | 10/09/2018 | |
| Alarcon Urbistondo Jose Antonio | Adm. Mancom. | Alarcon Urbistondo Jose Antonio Adm. Mancom. | 10/09/2018 |

Resumen cronológico de actos publicados en las ediciones digitales de Boletines Oficiales (BORME, BOE, BOPI) inscritos por INVERSIONES RED BRICK SL o en los que participa indirectamente.
Traslado del domicilio social de la empresa situado en AVDA DE CARLOS HAYA 202 Bl.5 1 1 (MALAGA) siendo el nuevo domicilio situado en AVDA RETAMAR 69 - LOCAL 10, RESERVA DEL HIGUERON P (BENALMADENA).
Con fecha 9 de marzo de 2021, mediante la correspondiente escritura ha quedado incrito en el Registro Mercantil la ampliación de 10.000 € del capital social de la empresa. Esta ampliación representa un 1.90 % de incremento del capital, quedando un capital social resultante de 537.000€.
| Capital social anterior: | 527.000 € |
| Aumento de capital: | 10.000 € |
| Capital social resultante: | 537.000 € |
| % incremento: | 1.90 % |
Con fecha 20 de febrero de 2019, mediante la correspondiente escritura ha quedado incrito en el Registro Mercantil la ampliación de 503.000 € del capital social de la empresa. Esta ampliación representa un 2095.83 % de incremento del capital, quedando un capital social resultante de 527.000€.
| Capital social anterior: | 24.000 € |
| Aumento de capital: | 503.000 € |
| Capital social resultante: | 527.000 € |
| % incremento: | 2095.83 % |
El capital social de la empresa se incrementa en un 500.00 % (ampliación de 20.000 €). De esta forma, tras la ampliación la sociedad pasa de tener 4.000€ de capital social a 24.000€. Esta ampliación de capital fue inscrita en el Registro Mercantil con fecha 15 de enero de 2019.
| Capital social anterior: | 4.000 € |
| Aumento de capital: | 20.000 € |
| Capital social resultante: | 24.000 € |
| % incremento: | 500.00 % |
Se constituye la empresa con fecha 10 de septiembre de 2018 mediante escritura pública. La empresa se crea con un capital social inicial de 4.000,00 Euros e inicia su actividad el 27 de julio de 2018. El domicilio social en el momento de su constitución se establece en AVDA DE CARLOS HAYA 202 Bl.5 1 1 (MALAGA). La empresa indica que su actividad es La gestión y administración de valores representativos de los fondos propios de entidades residentes en territorio español. C.N.A.E. 6420.
Publicación en el BORME de los siguientes nombramientos:
| Administradores Mancomunados |
| Informe axesor 360º | Informe de Crédito | Perfil Comercial de Empresa | |
| Importe de ventas y número de empleados | ![]() | ![]() | ![]() |
| Información mercantil y comercial | ![]() Completa | ![]() Completa | ![]() Básica |
| Administradores y dirigentes | ![]() | ![]() | ![]() Solo dirigentes |
| Empresas relacionadas (accionistas, participadas,…) | ![]() | ![]() | ![]() |
| Categoría crediticia y probabilidad de incumplimiento de pago | ![]() | ![]() | ![]() |
| Impagos (RAI y Asnef Empresas) e incidencias judiciales | ![]() | ![]() | ![]() |
| Balance y cuenta de pérdidas y ganancias | ![]() Completo | ![]() Extracto | ![]() |
| Ratios y magnitudes económico-financieras | ![]() Completo | ![]() Extracto | ![]() |
| Representación gráfica de empresas relacionadas | ![]() | ![]() | ![]() |
| Comparativa del balance con la media del sector | ![]() | ![]() | ![]() |
| Estado de flujos de efectivo y de cambios en el patrimonio neto | ![]() | ![]() | ![]() |
| Fuentes de financiación y avales | ![]() | ![]() | ![]() |
| Subvenciones, concursos/subastas públicas y marcas | ![]() | ![]() | ![]() |
| Acceder | Acceder | Acceder |
INVERSIONES RED BRICK SL inscrita en el Registro Mercantil de Málaga.
capital social de la empresa es de 537.000,00 euros y tiene una facturación anual inferior a 500.000 euros.