LUGAR CENTRO COMERCIAL GUADALMINA, EDIFICIO III S/ (MARBELLA). Ver mapa
Actividad principal. Cnae 4110 - promoción inmobiliaria. Otras actividades. Cnae 4312 - preparación de terrenos; cnae 6810 - compraventa de bienes inmobiliarios por cuenta propia; 6820 - alquiler de bienes inmobiliarios por cuenta propia; 6832 - gestión y administración de la propiedad inmobiliaria.
no disponible
03/12/2019
6 años
3.000,00 €
-
Málaga
-
Administrador único
Información sobre balances y cuentas de resultados de INVERSIONES POLSONICA SL depositados en el Registro Mercantil de Málaga en los últimos ejercicios.
| Ejercicio Disponibilidad | 2019 3 horas | 2020 3 horas | 2021 3 horas | 2022 3 horas | Consultar en Axesor | |
| Consultar en Axesor | ||||||
| Entidad | Relación | Entidad/Relación | Desde | Hasta |
|---|---|---|---|---|
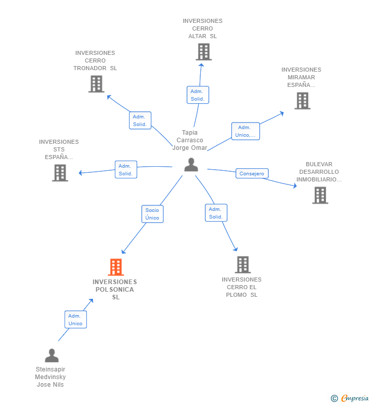
| Steinsapir Medvinsky Jose Nils | Adm. Unico | Steinsapir Medvinsky Jose Nils Adm. Unico | 11/11/2022 | |
| Tapia Carrasco Jorge Omar | Adm. Unico | Tapia Carrasco Jorge Omar Adm. Unico | 18/12/2019 | 11/11/2022 |
| Tapia Carrasco Jorge Omar | Socio Único | Tapia Carrasco Jorge Omar Socio Único | 18/12/2019 | |
| Jimenez Clemente Carmen Asuncion | Apod. | Jimenez Clemente Carmen Asuncion Apod. | 18/12/2019 |

Resumen cronológico de actos publicados en las ediciones digitales de Boletines Oficiales (BORME, BOE, BOPI) inscritos por INVERSIONES POLSONICA SL o en los que participa indirectamente.
Traslado del domicilio social de la empresa situado en C/ LINAJE 2 3º 4 (MALAGA) siendo el nuevo domicilio situado en LUGAR CENTRO COMERCIAL GUADALMINA, EDIFICIO III S/ (MARBELLA).
Traslado del domicilio social de la empresa situado en C/ DUQUESA DE PARCENT 10 2º 4 (MALAGA) siendo el nuevo domicilio situado en C/ LINAJE 2 3º 4 (MALAGA).
Se constituye la empresa con fecha 18 de diciembre de 2019 mediante escritura pública. La empresa se crea con un capital social inicial de 3.000,00 Euros e inicia su actividad el 3 de diciembre de 2019. El domicilio social en el momento de su constitución se establece en C/ DUQUESA DE PARCENT 10 2º 4 (MALAGA). La empresa indica que su actividad es Actividad principal. CNAE 4110 - Promoción inmobiliaria. Otras actividades. CNAE 4312 - Preparación de terrenos; CNAE 6810 - Compraventa de bienes inmobiliarios por cuenta propia; 6820 - Alquiler de bienes inmobiliarios por cuenta propia; 6832 - Gestión y administración de la propiedad inmobiliaria.
| Informe de Crédito | Informe Mercantil, Incidencias y Vinculaciones | Perfil Comercial de Empresa | |
| Capital social actual y evolución | ![]() | ![]() | ![]() |
| Información mercantil y comercial | ![]() | ![]() | ![]() Básica |
| Administradores y dirigentes | ![]() | ![]() Solo administradores | ![]() Solo dirigentes |
| Empresas relacionadas (accionistas, participadas,…) | ![]() | ![]() | ![]() |
| Incidencias judiciales y procedimientos concursales | ![]() | ![]() | ![]() |
| Impagos en el fichero RAI | ![]() | ![]() | ![]() |
| Impagos en el fichero Asnef Empresas | ![]() | ![]() | ![]() |
| Categoría crediticia y probabilidad de incumplimiento de pago | ![]() | ![]() | ![]() |
| Extracto del balance y cuenta de pérdidas y ganancias | ![]() | ![]() | ![]() |
| Ratios y magnitudes económico-financieras | ![]() | ![]() | ![]() |
| Acceder | Acceder | Acceder |
INVERSIONES POLSONICA SL inscrita en el Registro Mercantil de Málaga.
capital social de la empresa es de 3.000,00 euros.