AVDA DOCTOR FLEMING 2 Esc.2 2 5 (ALBERIC). Ver mapa
Como actividad principal: (cnae 6810) compra venta y alquiler de inmuebles. Como actividades secundarias: - alquiler y compra venta vehículos. Construcción y reformas de inmuebles en general.
no disponible
10/10/2023
2 años
3.000,00 €
-
Valencia
-
Administrador único
Información sobre balances y cuentas de resultados de INVERSIONES MATEU MARTINEZ SL depositados en el Registro Mercantil de Valencia en los últimos ejercicios.
| Ejercicio Disponibilidad | 2019 3 horas | 2020 3 horas | 2021 3 horas | 2022 3 horas | 2023 3 horas | Consultar en Axesor |
| Consultar en Axesor | ||||||
| Entidad | Relación | Entidad/Relación | Desde | Hasta |
|---|---|---|---|---|
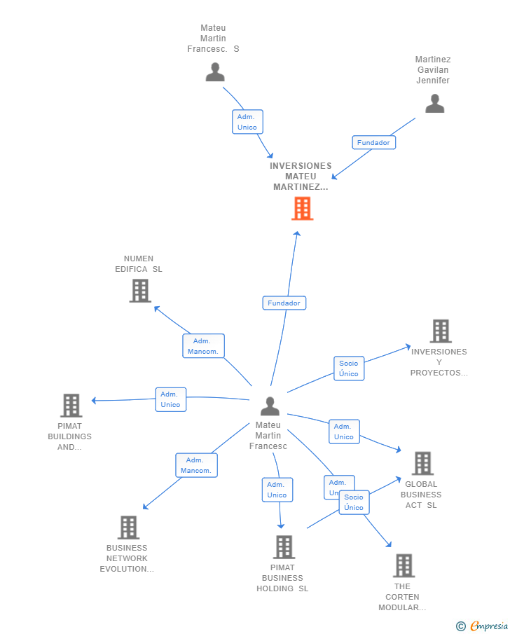
| Mateu Martin Francesc | Adm. Unico | Mateu Martin Francesc Adm. Unico | 18/10/2023 | |
| Mateu Martin Francesc | Fundador | Mateu Martin Francesc Fundador | 18/10/2023 | |
| Martinez Gavilan Jennifer | Fundador | Martinez Gavilan Jennifer Fundador | 18/10/2023 |

Resumen cronológico de actos publicados en las ediciones digitales de Boletines Oficiales (BORME, BOE, BOPI) inscritos por INVERSIONES MATEU MARTINEZ SL o en los que participa indirectamente.
Se constituye la empresa con fecha 18 de octubre de 2023 mediante escritura pública. La empresa se crea con un capital social inicial de 3.000,00 Euros e inicia su actividad el 10 de octubre de 2023. El domicilio social en el momento de su constitución se establece en AVDA DOCTOR FLEMING 2 Esc.2 2 5 (ALBERIC). La empresa indica que su actividad es Como actividad principal: (CNAE 6810) Compra venta y alquiler de inmuebles. Como actividades secundarias: - Alquiler y compra venta vehículos. Construcción y reformas de inmuebles en general.
Publicación en el BORME de los siguientes nombramientos:
| Administrador Único | |
| Fundadores |
| Informe de Crédito | Informe Mercantil, Incidencias y Vinculaciones | Perfil Comercial de Empresa | |
| Capital social actual y evolución | ![]() | ![]() | ![]() |
| Información mercantil y comercial | ![]() | ![]() | ![]() Básica |
| Administradores y dirigentes | ![]() | ![]() Solo administradores | ![]() Solo dirigentes |
| Empresas relacionadas (accionistas, participadas,…) | ![]() | ![]() | ![]() |
| Incidencias judiciales y procedimientos concursales | ![]() | ![]() | ![]() |
| Impagos en el fichero RAI | ![]() | ![]() | ![]() |
| Impagos en el fichero Asnef Empresas | ![]() | ![]() | ![]() |
| Categoría crediticia y probabilidad de incumplimiento de pago | ![]() | ![]() | ![]() |
| Extracto del balance y cuenta de pérdidas y ganancias | ![]() | ![]() | ![]() |
| Ratios y magnitudes económico-financieras | ![]() | ![]() | ![]() |
| Acceder | Acceder | Acceder |
INVERSIONES MATEU MARTINEZ SL inscrita en el Registro Mercantil de Valencia.
capital social de la empresa es de 3.000,00 euros.