C/ COLON 49 1 (CUENCA). Ver mapa
La compraventa de terrenos tanto rusticos como urbanos, asi como la promocion y construccion de todo tipo de edificaciones.
no disponible
08/03/2017
9 años
936.000,00 €
0.5M €
Cuenca
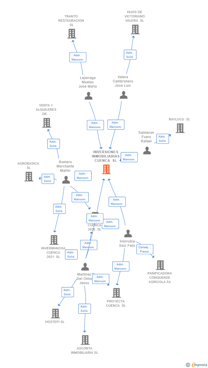
Administradores mancomunados
Información sobre balances y cuentas de resultados de INVERSIONES INMOBILIARIAS CUENCA SL depositados en el Registro Mercantil de Cuenca en los últimos ejercicios.
| Ejercicio Disponibilidad | 2019 Inmediata | 2020 Inmediata | 2021 3 horas | 2022 3 horas | 2023 3 horas | Consultar en Axesor |
| Consultar en Axesor | ||||||
| Entidad | Relación | Entidad/Relación | Desde | Hasta |
|---|---|---|---|---|
| Romero Merchante Martin | Adm. Mancom. | Romero Merchante Martin Adm. Mancom. | 20/06/2017 | |
| Martinez Del Olmo Jesus | Adm. Mancom. | Martinez Del Olmo Jesus Adm. Mancom. | 13/03/2017 | |
| Salmeron Fuero Rafael | Adm. Mancom. | Salmeron Fuero Rafael Adm. Mancom. | 13/03/2017 | |
| Lejarraga Muelas Jose Mario | Adm. Mancom. | Lejarraga Muelas Jose Mario Adm. Mancom. | 13/03/2017 | |
| Valera Cambronero Jose Luis | Adm. Mancom. | Valera Cambronero Jose Luis Adm. Mancom. | 13/03/2017 | |
| Honrubia Saiz Felix | Adm. Mancom. | Honrubia Saiz Felix Adm. Mancom. | 13/03/2017 |

Resumen cronológico de actos publicados en las ediciones digitales de Boletines Oficiales (BORME, BOE, BOPI) inscritos por INVERSIONES INMOBILIARIAS CUENCA SL o en los que participa indirectamente.
Los socios o accionistas de la empresa han ampliado en 156.000 € el capital social de la sociedad. Esta ampliación incrita en el Registro Mercantil, incrementa el capital social en un 20.00 %, dejando el capital social de la sociedad en 936.000€.
| Capital social anterior: | 780.000 € |
| Aumento de capital: | 156.000 € |
| Capital social resultante: | 936.000 € |
| % incremento: | 20.00 % |
Se constituye la empresa con fecha 13 de marzo de 2017 mediante escritura pública. La empresa se crea con un capital social inicial de 780.000,00 Euros e inicia su actividad el 8 de marzo de 2017. El domicilio social en el momento de su constitución se establece en C/ COLON 49 1 (CUENCA). La empresa indica que su actividad es LA COMPRAVENTA DE TERRENOS TANTO RUSTICOS COMO URBANOS, ASI COMO LA PROMOCION Y CONSTRUCCION DE TODO TIPO DE EDIFICACIONES.
Publicación en el BORME de los siguientes nombramientos:
| Administradores Mancomunados |
| Informe axesor 360º | Informe de Crédito | Perfil Comercial de Empresa | |
| Importe de ventas y número de empleados | ![]() | ![]() | ![]() |
| Información mercantil y comercial | ![]() Completa | ![]() Completa | ![]() Básica |
| Administradores y dirigentes | ![]() | ![]() | ![]() Solo dirigentes |
| Empresas relacionadas (accionistas, participadas,…) | ![]() | ![]() | ![]() |
| Categoría crediticia y probabilidad de incumplimiento de pago | ![]() | ![]() | ![]() |
| Impagos (RAI y Asnef Empresas) e incidencias judiciales | ![]() | ![]() | ![]() |
| Balance y cuenta de pérdidas y ganancias | ![]() Completo | ![]() Extracto | ![]() |
| Ratios y magnitudes económico-financieras | ![]() Completo | ![]() Extracto | ![]() |
| Representación gráfica de empresas relacionadas | ![]() | ![]() | ![]() |
| Comparativa del balance con la media del sector | ![]() | ![]() | ![]() |
| Estado de flujos de efectivo y de cambios en el patrimonio neto | ![]() | ![]() | ![]() |
| Fuentes de financiación y avales | ![]() | ![]() | ![]() |
| Subvenciones, concursos/subastas públicas y marcas | ![]() | ![]() | ![]() |
| Acceder | Acceder | Acceder |
INVERSIONES INMOBILIARIAS CUENCA SL inscrita en el Registro Mercantil de Cuenca.
capital social de la empresa es de 936.000,00 euros y tiene una facturación anual inferior a 500.000 euros.
INVERSIONES INMOBILIARIAS CUENCA SL tiene 6 cargos directivos en activo y 0 cargos directivos históricos.