SAHAGUN, 18 28925 ALCORCON. (MADRID). Ver mapa
La adquisicion por cualquier titulo de todo tipo de inmuebles, fincas rusticas y urbanas y su administracion, promocion,.
CNAE 6810 - Compraventa de bienes inmobiliarios por cuenta propia
B85990000
29/06/2010
16 años
6.000,00 €
0.5M €
Madrid
-
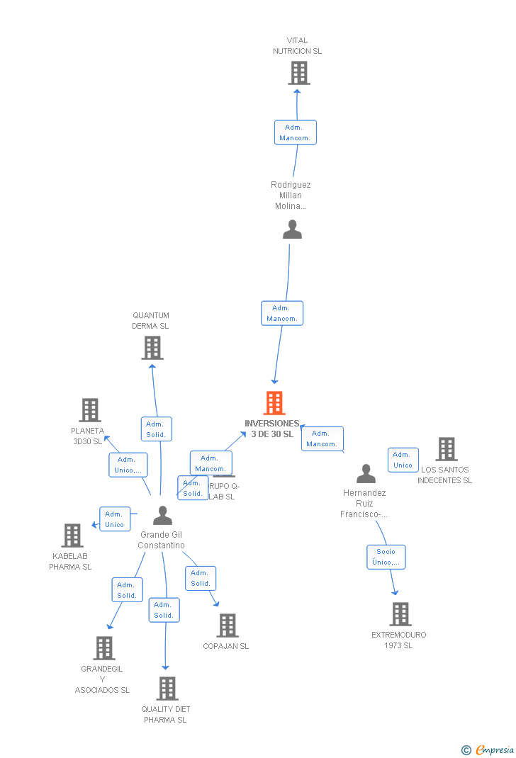
Administradores mancomunados
| Entidad | Relación | Entidad/Relación | Desde | Hasta |
|---|---|---|---|---|
| Hernandez Ruiz Francisco-jose | Adm. Mancom. | Hernandez Ruiz Francisco-jose Adm. Mancom. | 08/07/2010 | |
| Rodriguez Millan Molina Teresa Antonia | Adm. Mancom. | Rodriguez Millan Molina Teresa Antonia Adm. Mancom. | 08/07/2010 | |
| Grande Gil Constantino | Adm. Mancom. | Grande Gil Constantino Adm. Mancom. | 08/07/2010 | |
| Hernandez Ruiz Francisco-jose | Apod. | Hernandez Ruiz Francisco-jose Apod. | 08/07/2010 | |
| Rodriguez Millan Molina Teresa Antonia | Apod. | Rodriguez Millan Molina Teresa Antonia Apod. | 08/07/2010 | |
| Grande Gil Constantino | Apod. | Grande Gil Constantino Apod. | 08/07/2010 |

Resumen cronológico de actos publicados en las ediciones digitales de Boletines Oficiales (BORME, BOE, BOPI) inscritos por INVERSIONES 3 DE 30 SL o en los que participa indirectamente.
Se constituye la empresa con fecha 8 de julio de 2010 mediante escritura pública. La empresa se crea con un capital social inicial de 6.000,00 Euros e inicia su actividad el 29 de junio de 2010. El domicilio social en el momento de su constitución se establece en C/ SAHAGUN 18 (ALCORCON). La empresa indica que su actividad es LA ADQUISICION POR CUALQUIER TITULO DE TODO TIPO DE INMUEBLES, FINCAS RUSTICAS Y URBANAS Y SU ADMINISTRACION, PROMOCION,.
Publicación en el BORME de los siguientes nombramientos:
Publicación en el BORME de los siguientes nombramientos:
| Informe de Crédito | Informe Mercantil, Incidencias y Vinculaciones | Perfil Comercial de Empresa | |
| Capital social actual y evolución | ![]() | ![]() | ![]() |
| Información mercantil y comercial | ![]() | ![]() | ![]() Básica |
| Administradores y dirigentes | ![]() | ![]() Solo administradores | ![]() Solo dirigentes |
| Empresas relacionadas (accionistas, participadas,…) | ![]() | ![]() | ![]() |
| Incidencias judiciales y procedimientos concursales | ![]() | ![]() | ![]() |
| Impagos en el fichero RAI | ![]() | ![]() | ![]() |
| Impagos en el fichero Asnef Empresas | ![]() | ![]() | ![]() |
| Categoría crediticia y probabilidad de incumplimiento de pago | ![]() | ![]() | ![]() |
| Extracto del balance y cuenta de pérdidas y ganancias | ![]() | ![]() | ![]() |
| Ratios y magnitudes económico-financieras | ![]() | ![]() | ![]() |
| Acceder | Acceder | Acceder |
INVERSIONES 3 DE 30 SL inscrita en el Registro Mercantil de Madrid. y con domicilio en AlcorcónSu clasificación nacional de actividades económicas es Compraventa de bienes inmobiliarios por cuenta propia.
capital social de la empresa es de 6.000,00 euros y tiene una facturación anual entre 500.000 y 1.000.000 euros.
INVERSIONES 3 DE 30 SL tiene 6 cargos directivos en activo y 0 cargos directivos históricos.