CNAE 6492 - Otras actividades crediticias
A82698093
03/07/2000
23 años
(Extinguida el 09/03/2023)
-
0.5M €
Madrid
Consejo de administración
Información sobre balances y cuentas de resultados de INVERSION COLUMBUS 75 SICAV SA depositados en el Registro Mercantil de Madrid en los últimos ejercicios.
| Ejercicio Disponibilidad | 2019 Inmediata | 2020 3 horas | 2021 3 horas | Consultar en Axesor | ||
| Consultar en Axesor | ||||||

Resumen cronológico de actos publicados en las ediciones digitales de Boletines Oficiales (BORME, BOE, BOPI) inscritos por INVERSION COLUMBUS 75 SICAV SA o en los que participa indirectamente.
Publicación en el BORME de los siguientes ceses-dimisiones:
| Presidente | |
| Entidad Gestora | |
| Entidad Depositaria | |
| Consejero | |
| Consejeros | |
| Secretario No Consejero |
Revocada la designación de" IBERCLEAR" como entidad encargada de la llevanza del registro contable.
Se disuelve la sociedad voluntariamente.
Publicación en el BORME de los siguientes reelecciones:
| Consejeros |
Publicación en el BORME de los siguientes reelecciones:
| Presidente | |
| Consejero |
Traslado del domicilio social de la empresa situado en C/ MARQUES DE VILLAMAGNA 3 - PL 4 (MADRID) siendo el nuevo domicilio situado en C/ FORTUNY 17 - PLANTA BAJA (MADRID).
Publicación en el BORME de los siguientes ceses-dimisiones:
| Consejeros | |
| Secretario |
Publicación en el BORME de los siguientes nombramientos:
| Consejeros | |
| Secretario No Consejero |
| Modificado el artículo 1 de los estatutos sociales. . |
| Modificado el artículo 13 de los Estatutos Sociales. |
Traslado del domicilio social de la empresa situado en C/ FERNANDO EL SANTO 20 (MADRID) siendo el nuevo domicilio situado en C/ MARQUES DE VILLAMAGNA 3 - PL 4 (MADRID).
Publicación en el BORME de los siguientes ceses-dimisiones:
| Presidente | |
| Consejero |
Publicación en el BORME de los siguientes ceses-dimisiones:
| Presidente | |
| Entidad Gestora | |
| Entidad Depositaria | |
| Consejeros | |
| Secretario No Consejero |
| Informe axesor 360º | Informe de Crédito | Perfil Comercial de Empresa | |
| Importe de ventas y número de empleados | ![]() | ![]() | ![]() |
| Información mercantil y comercial | ![]() Completa | ![]() Completa | ![]() Básica |
| Administradores y dirigentes | ![]() | ![]() | ![]() Solo dirigentes |
| Empresas relacionadas (accionistas, participadas,…) | ![]() | ![]() | ![]() |
| Categoría crediticia y probabilidad de incumplimiento de pago | ![]() | ![]() | ![]() |
| Impagos (RAI y Asnef Empresas) e incidencias judiciales | ![]() | ![]() | ![]() |
| Balance y cuenta de pérdidas y ganancias | ![]() Completo | ![]() Extracto | ![]() |
| Ratios y magnitudes económico-financieras | ![]() Completo | ![]() Extracto | ![]() |
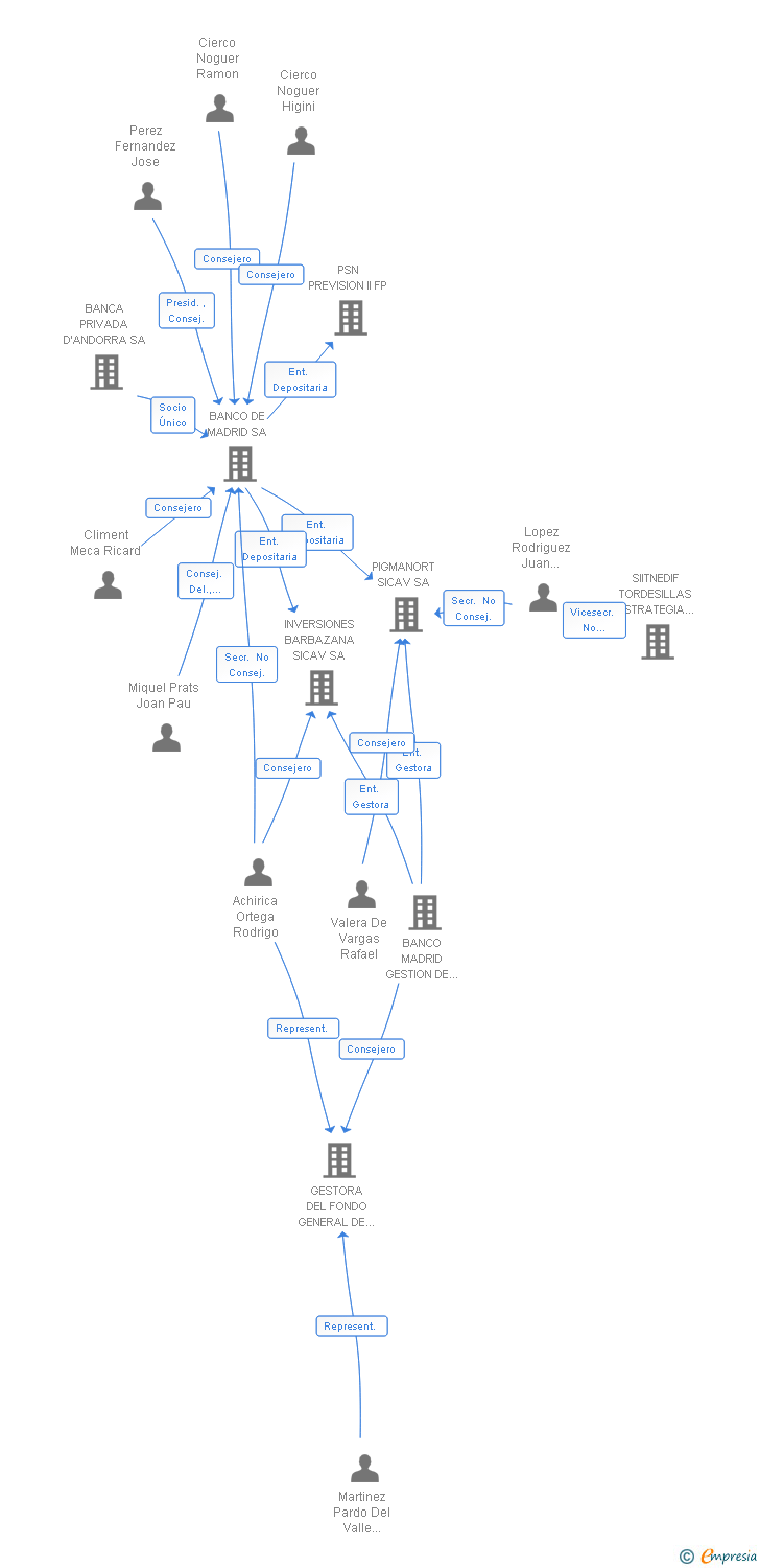
| Representación gráfica de empresas relacionadas | ![]() | ![]() | ![]() |
| Comparativa del balance con la media del sector | ![]() | ![]() | ![]() |
| Estado de flujos de efectivo y de cambios en el patrimonio neto | ![]() | ![]() | ![]() |
| Fuentes de financiación y avales | ![]() | ![]() | ![]() |
| Subvenciones, concursos/subastas públicas y marcas | ![]() | ![]() | ![]() |
| Acceder | Acceder | Acceder |
INVERSION COLUMBUS 75 SICAV SA fué una empresa constituida el 03/07/2000 y extinguida el 09/03/2023 inscrita en el Registro Mercantil de Madrid. y con domicilio en MadridSu clasificación nacional de actividades económicas era Otras actividades crediticias.
La empresa tenia un rango de facturación anual inferior a 500.000 euros.
INVERSION COLUMBUS 75 SICAV SA tiene 6 cargos directivos en activo y 26 cargos directivos históricos.