CNAE 6820 - Alquiler de bienes inmobiliarios por cuenta propia
B96915399
01/01/2000
26 años
5.246.500,00 €
2.5M €
Valencia
Consejo de administración
Información sobre balances y cuentas de resultados de INVERELISA SL depositados en el Registro Mercantil de Valencia en los últimos ejercicios.
| Ejercicio Disponibilidad | 2019 Inmediata | 2020 Inmediata | 2021 Inmediata | 2022 Inmediata | 2023 Inmediata | Consultar en Axesor |
| Consultar en Axesor | ||||||







Resumen cronológico de actos publicados en las ediciones digitales de Boletines Oficiales (BORME, BOE, BOPI) inscritos por INVERELISA SL o en los que participa indirectamente.
Con fecha 14 de enero de 2021, mediante la correspondiente escritura ha quedado incrito en el Registro Mercantil la ampliación de 30.000 € del capital social de la empresa. Esta ampliación representa un 0.58 % de incremento del capital, quedando un capital social resultante de 5.246.500€.
| Capital social anterior: | 5.216.500 € |
| Aumento de capital: | 30.000 € |
| Capital social resultante: | 5.246.500 € |
| % incremento: | 0.58 % |
Publicación en el BORME de los siguientes nombramientos:
| Consejeros Delegados Solidarios |
Con fecha 11 de diciembre de 2018, mediante la correspondiente escritura ha quedado incrito en el Registro Mercantil la ampliación de 120.800 € del capital social de la empresa. Esta ampliación representa un 2.37 % de incremento del capital, quedando un capital social resultante de 5.216.500€.
| Capital social anterior: | 5.095.700 € |
| Aumento de capital: | 120.800 € |
| Capital social resultante: | 5.216.500 € |
| % incremento: | 2.37 % |
Publicación en el BORME de los siguientes nombramientos:
| Presidente |
|
| Consejero |
Publicación en el BORME de los siguientes ceses-dimisiones:
| Presidente |
|
| Consejeros | |
| Consejero | |
| Secretario | |
| Consejero Delegado Solidario |
|
Publicación en el BORME de los siguientes nombramientos:
| Administradores Solidarios |
|
Publicación en el BORME de los siguientes ceses-dimisiones:
| Presidente | |
| Vicepresidente | |
| Consejero | |
| Secretario | |
| Consejero Delegado Mancomunado/Solidario |
Publicación en el BORME de los siguientes nombramientos:
| Presidente | |
| Vicepresidente | |
| Secretario | |
| Consejero Delegado |
Publicación en el BORME de los siguientes ceses-dimisiones:
| Presidente | |
| Vicepresidente |
|
| Consejero | |
| Secretario | |
| Consejero Delegado |
Publicación en el BORME de los siguientes ceses-dimisiones:
| Presidente | |
| Vicepresidente | |
| Consejeros | |
| Secretario | |
| Consejeros Delegados Mancomunados/Solidarios |
Publicación en el BORME de los siguientes nombramientos:
| Presidente | |
| Vicepresidente | |
| Consejeros | |
| Consejero | |
| Secretario | |
| Consejero Delegado Mancomunado/Solidario | |
| Consejeros Delegados Mancomunados/Solidarios |
Publicación en el BORME de los siguientes ceses-dimisiones:
| Administradores Mancomunados |
|
Publicación en el BORME de los siguientes ceses-dimisiones:
| Administradores Mancomunados |
|
Publicación en el BORME de los siguientes nombramientos:
| Consejeros |
|
| Consejeros Delegados Solidarios |
|
| Secretario |
Con fecha 26 de julio de 2011, mediante la correspondiente escritura ha quedado incrito en el Registro Mercantil la ampliación de 1.291.400 € del capital social de la empresa. Esta ampliación representa un 33.95 % de incremento del capital, quedando un capital social resultante de 5.095.700€.
| Capital social anterior: | 3.804.300 € |
| Aumento de capital: | 1.291.400 € |
| Capital social resultante: | 5.095.700 € |
| % incremento: | 33.95 % |
Con fecha 26 de julio de 2011, la sociedad CONSTRUCCIONES RUZAFA SA ha sido absorbida por la sociedad INVERELISA SL .
A tenor de lo dispuesto en la legislación mercantil, se hace público que los socios de la compañía Inverelisa, Sociedad Limitada y Construcciones Ruzafa, Sociedad Limitada, en Junta General Extraordinaria y Universal celebrada con fecha 25 de mayo de 2011, han aprobado y acordado ... Ver más
| Absorbente |
|
| Absorbida |
Publicación en el BORME de los siguientes ceses-dimisiones:
| Presidente | |
| Consejero | |
| Consejero Delegado Solidario | |
| Secretario |
Publicación en el BORME de los siguientes nombramientos:
| Presidente | |
| Vicepresidente | |
| Consejeros | |
| Consejeros Delegados Mancomunados/Solidarios | |
| Secretario |
Publicación en el BORME de los siguientes nombramientos:
| Administradores Mancomunados |
|
Publicación en el BORME de los siguientes nombramientos:
| Administradores Mancomunados |
|
| Informe axesor 360º | Informe de Crédito | Perfil Comercial de Empresa | |
| Importe de ventas y número de empleados | ![]() | ![]() | ![]() |
| Información mercantil y comercial | ![]() Completa | ![]() Completa | ![]() Básica |
| Administradores y dirigentes | ![]() | ![]() | ![]() Solo dirigentes |
| Empresas relacionadas (accionistas, participadas,…) | ![]() | ![]() | ![]() |
| Categoría crediticia y probabilidad de incumplimiento de pago | ![]() | ![]() | ![]() |
| Impagos (RAI y Asnef Empresas) e incidencias judiciales | ![]() | ![]() | ![]() |
| Balance y cuenta de pérdidas y ganancias | ![]() Completo | ![]() Extracto | ![]() |
| Ratios y magnitudes económico-financieras | ![]() Completo | ![]() Extracto | ![]() |
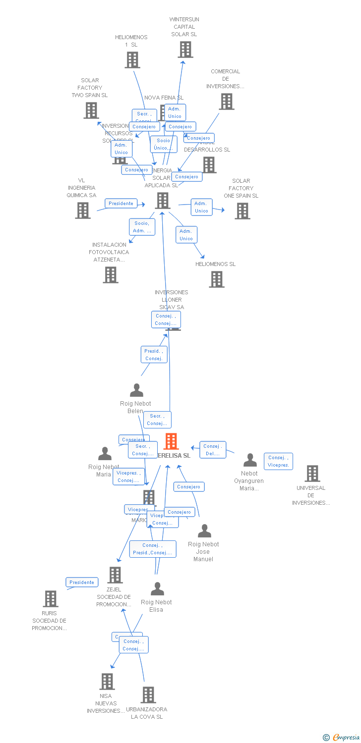
| Representación gráfica de empresas relacionadas | ![]() | ![]() | ![]() |
| Comparativa del balance con la media del sector | ![]() | ![]() | ![]() |
| Estado de flujos de efectivo y de cambios en el patrimonio neto | ![]() | ![]() | ![]() |
| Fuentes de financiación y avales | ![]() | ![]() | ![]() |
| Subvenciones, concursos/subastas públicas y marcas | ![]() | ![]() | ![]() |
| Acceder | Acceder | Acceder |
INVERELISA SL inscrita en el Registro Mercantil de Valencia. y con domicilio en ValenciaSu clasificación nacional de actividades económicas es Alquiler de bienes inmobiliarios por cuenta propia.
capital social de la empresa es de 5.246.500,00 euros y tiene una facturación anual superior a 2.500.000 euros.
INVERELISA SL tiene 9 cargos directivos en activo y 16 cargos directivos históricos.