956463202 956463403
COMARCAL 331, s/n KM 0 500 UBRIQUE GRAZALEMA. 11600 UBRIQUE. (CADIZ). Ver mapa
COMPRA, VENTA, FABRICACION. ARTICULOS MARROQUINERIA Y CONFECCION EN CUERO, PIEL ARTICULOS FERRETERIA DECORACION BELLEZA. EXPLOTACION CAFETERIA DENTRO PROPIA EMPRESA.ESTACION SERVICIO AUTOMOVILES ACTIVIDADES COMPLEMENTA.
CNAE 1512 - Fabricación de artículos de marroquinería, viaje y de guarnicionería y talabartería
A11208600
12/05/1989
37 años
355.370,32 €
2.5M €
Cádiz
172
Consejo de administración
Información sobre balances y cuentas de resultados de INVERCUMBRE SA depositados en el Registro Mercantil de Cádiz en los últimos ejercicios.
| Ejercicio Disponibilidad | 2019 Inmediata | 2020 Inmediata | 2021 Inmediata | 2022 Inmediata | 2023 Inmediata | Consultar en Axesor |
| Consultar en Axesor | ||||||
| Entidad | Relación | Entidad/Relación | Desde | Hasta |
|---|---|---|---|---|
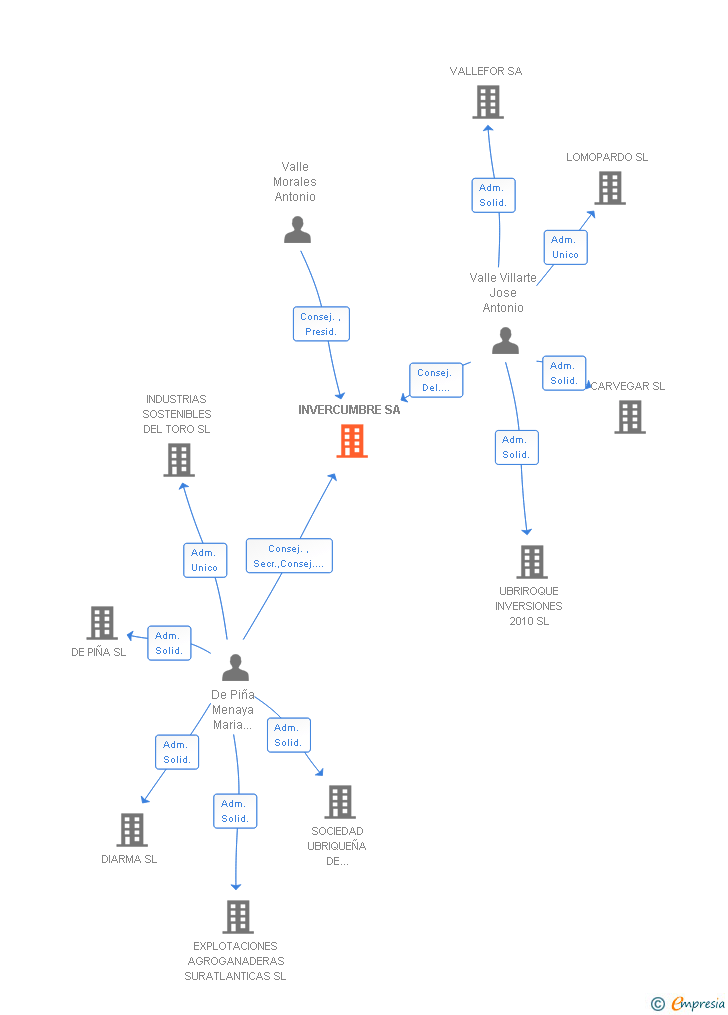
| Valle Villarte Jose Antonio | Consej. Del. Solid. | Valle Villarte Jose Antonio Consej. Del. Solid. | 10/02/2011 | 21/05/2020 |
| Valle Villarte Jose Antonio | Consej. | Valle Villarte Jose Antonio Consej. | 24/01/2014 | |
| Valle Morales Antonio | Consej. | Valle Morales Antonio Consej. | 24/01/2014 | |
| Valle Morales Antonio | Presid. | Valle Morales Antonio Presid. | 24/01/2014 | |
| De Piña Menaya Maria Manuela | Consej. | De Piña Menaya Maria Manuela Consej. | 10/02/2011 | |
| De Piña Menaya Maria Manuela | Secr. | De Piña Menaya Maria Manuela Secr. | 10/02/2011 | |
| De Piña Menaya Maria Manuela | Consej. Del. Solid. | De Piña Menaya Maria Manuela Consej. Del. Solid. | 10/02/2011 | |
| De Piña Jimenez Jose Luis | Secr. | De Piña Jimenez Jose Luis Secr. | 10/02/2011 | |
| De Piña Jimenez Jose Luis | Consej. | De Piña Jimenez Jose Luis Consej. | 10/02/2011 | |
| Valle Villarte Jose Antonio | Consej. Del. | Valle Villarte Jose Antonio Consej. Del. | 10/02/2011 |

Resumen cronológico de actos publicados en las ediciones digitales de Boletines Oficiales (BORME, BOE, BOPI) inscritos por INVERCUMBRE SA o en los que participa indirectamente.
Con fecha 15 de octubre de 2020, mediante la correspondiente escritura ha quedado incrito en el Registro Mercantil la reducción de 4.808,10 € del capital social de la empresa. Esta reducción representa un 8.00 % de reducción del capital, quedando un capital social resultante de 55.293,11€.
| Capital social anterior: | 60.101,21 € |
| Reducción de capital: | 4.808,10 € |
| Capital social resultante: | 55.293,11 € |
| % reducción: | 8.00 % |
Con fecha 15 de octubre de 2020, mediante la correspondiente escritura ha quedado incrito en el Registro Mercantil la ampliación de 300.077,21 € del capital social de la empresa. Esta ampliación representa un 542.70 % de incremento del capital, quedando un capital social resultante de 355.370,32€.
| Capital social anterior: | 55.293,11 € |
| Aumento de capital: | 300.077,21 € |
| Capital social resultante: | 355.370,32 € |
| % incremento: | 542.70 % |
Por la Junta General Extraordinaria y universal, celebrada el 30 de junio de 2020, se acordó, por unanimidad: (i) reducir el capital social, con cargo a reservas libres, en la suma de 4.808,10 euros, mediante la amortización de ochenta acciones propias, las números 176 a 225 y 771... Ver más
|
Publicación en el BORME de los siguientes ceses-dimisiones:
| Consejeros Delegados Solidarios |
Publicación en el BORME de los siguientes nombramientos:
| Consejero | |
| Consejero Delegado Solidario |
Publicación en el BORME de los siguientes reelecciones:
| Presidente | |
| Consejeros | |
| Secretario |
Publicación en el BORME de los siguientes ceses-dimisiones:
| Presidente | |
| Consejeros | |
| Consejeros Delegados Solidarios | |
| Secretario |
Publicación en el BORME de los siguientes nombramientos:
| Presidente | |
| Consejeros | |
| Consejeros Delegados Solidarios | |
| Secretario |
Publicación en el BORME de los siguientes ceses-dimisiones:
| Consejero | |
| Consejero Delegado | |
| Secretario |
Publicación en el BORME de los siguientes nombramientos:
| Consejero | |
| Consejero Delegado Solidario | |
| Secretario |
| Informe axesor 360º | Informe de Crédito | Perfil Comercial de Empresa | |
| Importe de ventas y número de empleados | ![]() | ![]() | ![]() |
| Información mercantil y comercial | ![]() Completa | ![]() Completa | ![]() Básica |
| Administradores y dirigentes | ![]() | ![]() | ![]() Solo dirigentes |
| Empresas relacionadas (accionistas, participadas,…) | ![]() | ![]() | ![]() |
| Categoría crediticia y probabilidad de incumplimiento de pago | ![]() | ![]() | ![]() |
| Impagos (RAI y Asnef Empresas) e incidencias judiciales | ![]() | ![]() | ![]() |
| Balance y cuenta de pérdidas y ganancias | ![]() Completo | ![]() Extracto | ![]() |
| Ratios y magnitudes económico-financieras | ![]() Completo | ![]() Extracto | ![]() |
| Representación gráfica de empresas relacionadas | ![]() | ![]() | ![]() |
| Comparativa del balance con la media del sector | ![]() | ![]() | ![]() |
| Estado de flujos de efectivo y de cambios en el patrimonio neto | ![]() | ![]() | ![]() |
| Fuentes de financiación y avales | ![]() | ![]() | ![]() |
| Subvenciones, concursos/subastas públicas y marcas | ![]() | ![]() | ![]() |
| Acceder | Acceder | Acceder |
INVERCUMBRE SA inscrita en el Registro Mercantil de Cádiz. y con domicilio en UbriqueSu clasificación nacional de actividades económicas es Fabricación de artículos de marroquinería, viaje y de guarnicionería y talabartería.
capital social de la empresa es de 355.370,32 euros y tiene una facturación anual superior a 2.500.000 euros.
INVERCUMBRE SA tiene 7 cargos directivos en activo y 3 cargos directivos históricos.
La empresa está auditada por AUDITORES Y CONSULTORES DEL SUR SLP.